Suppr超能文献

VprBP/DCAF1通过组蛋白H2A磷酸化触发黑色素瘤基因沉默。

VprBP/DCAF1 triggers melanomagenic gene silencing through histone H2A phosphorylation.

作者信息

Shin Yonghwan, Kim Sungmin, Liang Gangning, Ulmer Tobias S, An Woojin

机构信息

University of Southern California.

出版信息

Res Sq. 2023 Jul 12:rs.3.rs-2950076. doi: 10.21203/rs.3.rs-2950076/v1.

Abstract

BACKGROUND

Melanoma is the most aggressive form of skin cancer arising from pigment-producing melanocytes and is often associated with dysregulation of epigenetic factors targeting histones. VprBP, also known as DCAF1, is a recently identified kinase and plays an important role in downregulating the transcription of tumor suppressor genes as well as increasing the risk for colon and prostate cancers. However, it remains unknown whether VprBP is also involved in triggering the pathogenesis of other types of cancer.

RESULTS

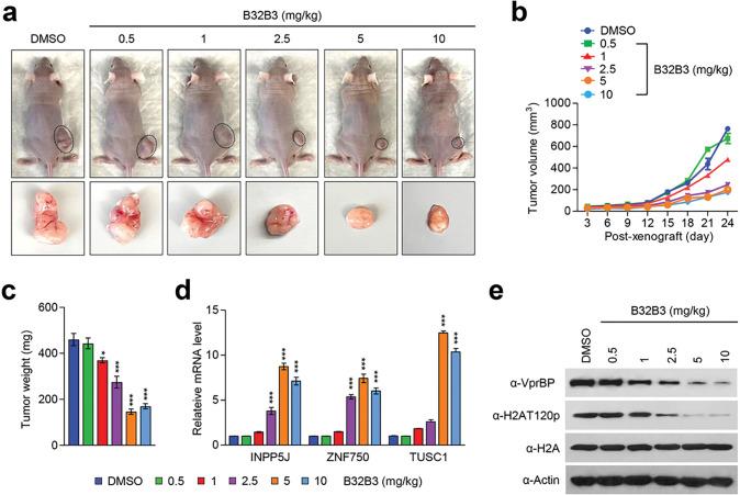
We demonstrate that VprBP is highly expressed and phosphorylates threonine 120 (T120) on histone H2A to drive transcriptional inactivation of growth regulatory genes in melanoma cells. As is the case for its epigenetic function in colon and prostate cancers, VprBP acts to induce gene silencing program dependently of H2AT120 phosphorylation (H2AT120p). The significance of VprBP-mediated H2AT120p is further underscored by the fact that VprBP knockdown- or VprBP inhibitor-induced lockage of H2AT120p mitigates melanoma tumor growth in xenograft models. Moreover, artificial tethering of VprBP wild type, but not VprBP kinase-dead mutant, to its responsive genes is sufficient for achieving an inactive transcriptional state in VprBP-depleted cells, indicating that VprBP drives gene silencing program in an H2AT120p-dependent manner.

CONCLUSIONS

Our results establish VprBP-mediated H2AT120p as a key epigenetic signal for melanomagenesis and suggest the therapeutic potential of targeting VprBP kinase activity for effective melanoma treatment.

摘要

背景

黑色素瘤是源自产生色素的黑素细胞的最具侵袭性的皮肤癌形式,并且通常与靶向组蛋白的表观遗传因子失调有关。VprBP,也称为DCAF1,是最近鉴定出的一种激酶,在下调肿瘤抑制基因的转录以及增加结肠癌和前列腺癌的风险中起重要作用。然而,VprBP是否也参与引发其他类型癌症的发病机制仍不清楚。

结果

我们证明VprBP在黑色素瘤细胞中高度表达并使组蛋白H2A上的苏氨酸120(T120)磷酸化,以驱动生长调节基因的转录失活。正如其在结肠癌和前列腺癌中的表观遗传功能一样,VprBP通过依赖于H2AT120磷酸化(H2AT120p)来诱导基因沉默程序。VprBP敲低或VprBP抑制剂诱导的H2AT120p阻断减轻了异种移植模型中黑色素瘤肿瘤的生长,这一事实进一步强调了VprBP介导的H2AT120p的重要性。此外,将VprBP野生型而非VprBP激酶失活突变体人工连接到其反应基因上足以在VprBP缺失的细胞中实现无活性转录状态,表明VprBP以H2AT120p依赖性方式驱动基因沉默程序。

结论

我们的结果确立了VprBP介导的H2AT120p作为黑色素瘤发生的关键表观遗传信号,并表明靶向VprBP激酶活性用于有效治疗黑色素瘤的治疗潜力。

https://cdn.ncbi.nlm.nih.gov/pmc/blobs/c4d9/10564555/d9cde9068cd7/nihpp-rs2950076v2-f0001.jpg

文献AI研究员

20分钟写一篇综述,助力文献阅读效率提升50倍。

立即体验

用中文搜PubMed

大模型驱动的PubMed中文搜索引擎

马上搜索

文档翻译

学术文献翻译模型,支持多种主流文档格式。

立即体验