Suppr超能文献

短期和长期暴露于自助餐厅饮食对胰高血糖素样肽 1 受体介导的食物摄入和白色脂肪组织脂解的影响。

Impact of short and long exposure to cafeteria diet on food intake and white adipose tissue lipolysis mediated by glucagon-like peptide 1 receptor.

机构信息

Facultad de Ciencias Biológicas, Pontificia Universidad Católica de Chile, Santiago, Chile.

Department of Physiology, School of Nutritional Sciences and Wellness, Graduate Interdisciplinary Programs in Physiological Sciences and Neuroscience, University of Arizona, Tucson, AZ, United States.

出版信息

Front Endocrinol (Lausanne). 2023 May 24;14:1164047. doi: 10.3389/fendo.2023.1164047. eCollection 2023.

Abstract

INTRODUCTION

The modern food environment facilitates excessive calorie intake, a major driver of obesity. Glucagon-like peptide 1 (GLP1) is a neuroendocrine peptide that has been the basis for developing new pharmacotherapies against obesity. The GLP1 receptor (GLP1R) is expressed in central and peripheral tissues, and activation of GLP1R reduces food intake, increases the expression of thermogenic proteins in brown adipose tissue (BAT), and enhances lipolysis in white adipose tissue (WAT). Obesity decreases the efficiency of GLP1R agonists in reducing food intake and body weight. Still, whether palatable food intake before or during the early development of obesity reduces the effects of GLP1R agonists on food intake and adipose tissue metabolism remains undetermined. Further, whether GLP1R expressed in WAT contributes to these effects is unclear.

METHODS

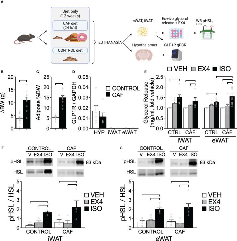
Food intake, expression of thermogenic BAT proteins, and WAT lipolysis were measured after central or peripheral administration of Exendin-4 (EX4), a GLP1R agonist, to mice under intermittent-short exposure to CAF diet (3 h/d for 8 days) or a longer-continuous exposure to CAF diet (24 h/d for 15 days). lipolysis was measured after EX4 exposure to WAT samples from mice fed CAF or control diet for 12 weeks. .

RESULTS

During intermittent-short exposure to CAF diet (3 h/d for 8 days), third ventricle injection (ICV) and intra-peritoneal administration of EX4 reduced palatable food intake. Yet, during a longer-continuous exposure to CAF diet (24 h/d for 15 days), only ICV EX4 administration reduced food intake and body weight. However, this exposure to CAF diet blocked the increase in uncoupling protein 1 (UCP1) caused by ICV EX4 administration in mice fed control diet. Finally, GLP1R expression in WAT was minimal, and EX4 failed to increase lipolysis in WAT tissue samples from mice fed CAF or control diet for 12 weeks. .

DISCUSSION

Exposure to a CAF diet during the early stages of obesity reduces the effects of peripheral and central GLP1R agonists, and WAT does not express a functional GLP1 receptor. These data support that exposure to the obesogenic food environment, without the development or manifestation of obesity, can alter the response to GLP1R agonists. .

摘要

简介

现代食品环境促进了卡路里摄入过多,这是肥胖的主要驱动因素。胰高血糖素样肽 1(GLP1)是一种神经内分泌肽,它是开发肥胖症新的药物疗法的基础。GLP1 受体(GLP1R)在中枢和外周组织中表达,激活 GLP1R 可减少食物摄入,增加棕色脂肪组织(BAT)中产热蛋白的表达,并增强白色脂肪组织(WAT)中的脂肪分解。肥胖会降低 GLP1R 激动剂减少食物摄入和体重的效率。然而,在肥胖早期发展之前或期间摄入美味食物是否会降低 GLP1R 激动剂对食物摄入和脂肪组织代谢的影响仍不确定。此外,WAT 中表达的 GLP1R 是否有助于这些作用尚不清楚。

方法

间歇性短期暴露于 CAF 饮食(每天 3 小时,持续 8 天)或连续较长时间暴露于 CAF 饮食(每天 24 小时,持续 15 天)后,通过中央或外周给予 GLP1R 激动剂 Exendin-4(EX4),测量小鼠的食物摄入、产热 BAT 蛋白表达和 WAT 脂肪分解。还测量了喂食 CAF 或对照饮食 12 周后的 WAT 样本暴露于 EX4 后的脂肪分解。

结果

在间歇性短期暴露于 CAF 饮食(每天 3 小时,持续 8 天)期间,第三脑室注射(ICV)和腹腔内给予 EX4 可减少美味食物的摄入。然而,在连续较长时间暴露于 CAF 饮食(每天 24 小时,持续 15 天)期间,只有 ICV EX4 给药可减少食物摄入和体重。然而,这种 CAF 饮食暴露阻断了对照组饮食喂养的小鼠中 ICV EX4 给药引起的解偶联蛋白 1(UCP1)的增加。最后,WAT 中的 GLP1R 表达很少,并且 EX4 未能增加喂食 CAF 或对照饮食 12 周的小鼠的 WAT 组织样本中的脂肪分解。

讨论

在肥胖的早期阶段暴露于 CAF 饮食会降低外周和中枢 GLP1R 激动剂的作用,而 WAT 不表达功能性 GLP1 受体。这些数据支持这样一种观点,即暴露于致肥胖的食物环境中,而没有肥胖的发展或表现,可以改变对 GLP1R 激动剂的反应。

https://cdn.ncbi.nlm.nih.gov/pmc/blobs/dc22/10244886/74e1f98d2e53/fendo-14-1164047-g001.jpg

文献检索

告别复杂PubMed语法,用中文像聊天一样搜索,搜遍4000万医学文献。AI智能推荐,让科研检索更轻松。

立即免费搜索

文件翻译

保留排版,准确专业,支持PDF/Word/PPT等文件格式,支持 12+语言互译。

免费翻译文档

深度研究

AI帮你快速写综述,25分钟生成高质量综述,智能提取关键信息,辅助科研写作。

立即免费体验