Shandong Academy of Grape, Shandong Academy of Agricultural Sciences, Jinan 250100, China.
Maize Research Institute, Shandong Academy of Agricultural Sciences, Jinan 250100, China.
Int J Mol Sci. 2023 May 30;24(11):9479. doi: 10.3390/ijms24119479.
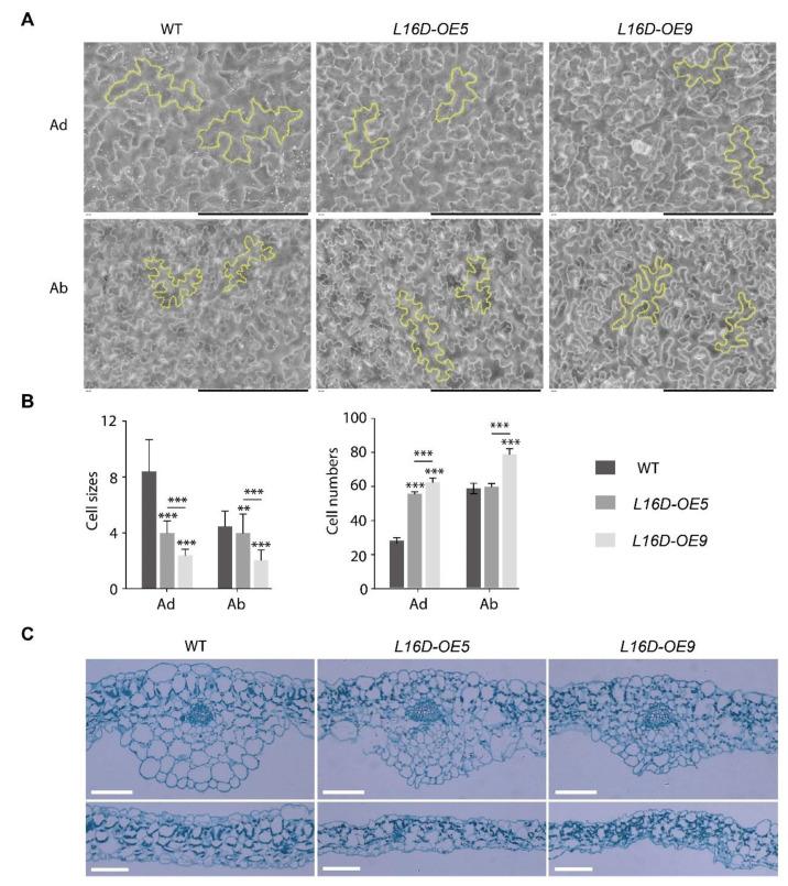
In plant cells, multiple paralogs from ribosomal protein (RP) families are always synchronously expressed, which is likely contributing to ribosome heterogeneity or functional specialization. However, previous studies have shown that most RP mutants share common phenotypes. Consequently, it is difficult to distinguish whether the phenotypes of the mutants have resulted from the loss of specific genes or a global ribosome deficiency. Here, to investigate the role of a specific gene, we employed a gene overexpression strategy. We found that Arabidopsis lines overexpressing () display short and curled rosette leaves. Microscopic observations reveal that both the cell size and cell arrangement are affected in . The severity of the defect is positively correlated with RPL16D dosage. By combining transcriptomic and proteomic profiling, we found that overexpressing decreases the expression of genes involved in plant growth, but increases the expression of genes involved in immune response. Overall, our results suggest that RPL16D is involved in the balance between plant growth and immune response.
在植物细胞中,核糖体蛋白(RP)家族的多个基因总是同步表达,这可能有助于核糖体的异质性或功能特化。然而,以前的研究表明,大多数 RP 突变体具有共同的表型。因此,很难区分突变体的表型是由于特定基因的缺失还是核糖体的整体缺乏所致。在这里,为了研究特定基因的作用,我们采用了基因过表达策略。我们发现拟南芥过表达()的品系表现出短而卷曲的莲座叶。显微镜观察显示,细胞大小和细胞排列都受到影响。缺陷的严重程度与 RPL16D 剂量呈正相关。通过结合转录组和蛋白质组学分析,我们发现过表达会降低参与植物生长的基因的表达,但会增加参与免疫反应的基因的表达。总的来说,我们的结果表明 RPL16D 参与了植物生长和免疫反应之间的平衡。