Suppr超能文献

猫脐带间充质干细胞:通过NF-κB信号通路进行分离、鉴定及抗氧化应激作用

Feline umbilical cord-derived mesenchymal stem cells: isolation, identification, and antioxidative stress role through NF-κB signaling pathway.

作者信息

Zhai Zhu-Hui, Li Jun, You Zhao, Cai Yang, Yang Jie, An Jie, Zhao Di-Peng, Wang He-Jie, Dou Min-Min, Du Rong, Qin Jian

机构信息

College of Veterinary Medicine, Shanxi Agricultural University, Taigu, Shanxi, China.

College of Life Science, Shanxi Agricultural University, Taigu, Shanxi, China.

出版信息

Front Vet Sci. 2023 May 25;10:1203012. doi: 10.3389/fvets.2023.1203012. eCollection 2023.

Abstract

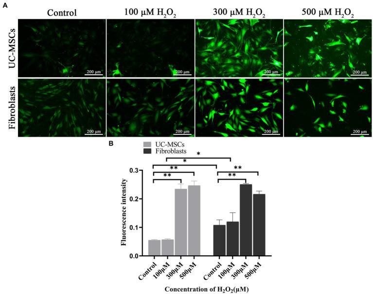
At present, the differentiation potential and antioxidant activity of feline umbilical cord-derived mesenchymal stem cells (UC-MSCs) have not been clearly studied. In this study, feline UC-MSCs were isolated by tissue adhesion method, identified by flow cytometry detection of cell surface markers (CD44, CD90, CD34, and CD45), and induced differentiation toward osteogenesis and adipogenesis . Furthermore, the oxidative stress model was established with hydrogen peroxide (HO) (100 μM, 300 μM, 500 μM, 700 μM, and 900 μM). The antioxidant properties of feline UC-MSCs and feline fibroblasts were compared by morphological observation, ROS detection, cell viability via CCK-8 assay, as well as oxidative and antioxidative parameters via ELISA. The mRNA expression of genes related to NF-κB pathway was detected via quantitative real-time polymerase chain reaction, while the levels of NF-κB signaling cascade-related proteins were determined via Western Blot. The results showed that feline UC-MSCs highly expressed CD44 and CD90, while negative for CD34 and CD45 expression. Feline UC-MSCs cultured under osteogenic and adipogenic conditions showed good differentiation capacity. After being exposed to different concentrations of HO for eight hours, feline UC-MSCs exhibited the significantly higher survival rate than feline fibroblasts. A certain concentration of HO could up-regulate the activities of SOD2 and GSH-Px in feline UC-MSCs. The expression levels of , , and mRNA in feline UC-MSCs stimulated by 300 μM and 500 μM HO significantly increased compared with the control group. Furthermore, it was observed that 500 μM HO significantly enhanced the protein levels of p-IκB, IκB, p-p50, p50, MnSOD, and FHC, which could be reversed by BAY 11-7,082, a NF-κB signaling pathway inhibitor. In conclusion, it was confirmed that feline UC-MSCs, with good osteogenesis and adipogenesis abilities, had better antioxidant property which might be related to NF-κB signaling pathway. This study lays a foundation for the further application of feline UC-MSCs in treating the various inflammatory and oxidative injury diseases of pets.

摘要

目前,猫脐带间充质干细胞(UC-MSCs)的分化潜能和抗氧化活性尚未得到明确研究。在本研究中,采用组织贴壁法分离猫UC-MSCs,通过流式细胞术检测细胞表面标志物(CD44、CD90、CD34和CD45)进行鉴定,并诱导其向成骨和成脂方向分化。此外,用过氧化氢(HO)(100μM、300μM、500μM、700μM和900μM)建立氧化应激模型。通过形态学观察、ROS检测、CCK-8法检测细胞活力以及ELISA法检测氧化和抗氧化参数,比较猫UC-MSCs和猫成纤维细胞的抗氧化特性。通过定量实时聚合酶链反应检测与NF-κB途径相关基因的mRNA表达,同时通过蛋白质印迹法测定NF-κB信号级联相关蛋白的水平。结果显示,猫UC-MSCs高表达CD44和CD90,而CD34和CD45表达为阴性。在成骨和成脂条件下培养的猫UC-MSCs表现出良好的分化能力。在暴露于不同浓度的HO八小时后,猫UC-MSCs的存活率显著高于猫成纤维细胞。一定浓度的HO可上调猫UC-MSCs中SOD2和GSH-Px的活性。与对照组相比,300μM和500μM HO刺激的猫UC-MSCs中、和mRNA表达水平显著增加。此外观察到,500μM HO显著增强了p-IκB、IκB、p-p50、p50、MnSOD和FHC的蛋白水平,而NF-κB信号通路抑制剂BAY 11-7,082可使其逆转。总之,证实了具有良好成骨和成脂能力的猫UC-MSCs具有更好的抗氧化特性,这可能与NF-κB信号通路有关。本研究为猫UC-MSCs在治疗宠物各种炎症和氧化损伤疾病中的进一步应用奠定了基础。

https://cdn.ncbi.nlm.nih.gov/pmc/blobs/1187/10249476/3528748935e9/fvets-10-1203012-g001.jpg

文献AI研究员

20分钟写一篇综述,助力文献阅读效率提升50倍。

立即体验

用中文搜PubMed

大模型驱动的PubMed中文搜索引擎

马上搜索

文档翻译

学术文献翻译模型,支持多种主流文档格式。

立即体验