Department of Microbiology, University of Alabama at Birmingham, Birmingham, AL, United States.
Front Cell Infect Microbiol. 2023 May 25;13:1144157. doi: 10.3389/fcimb.2023.1144157. eCollection 2023.
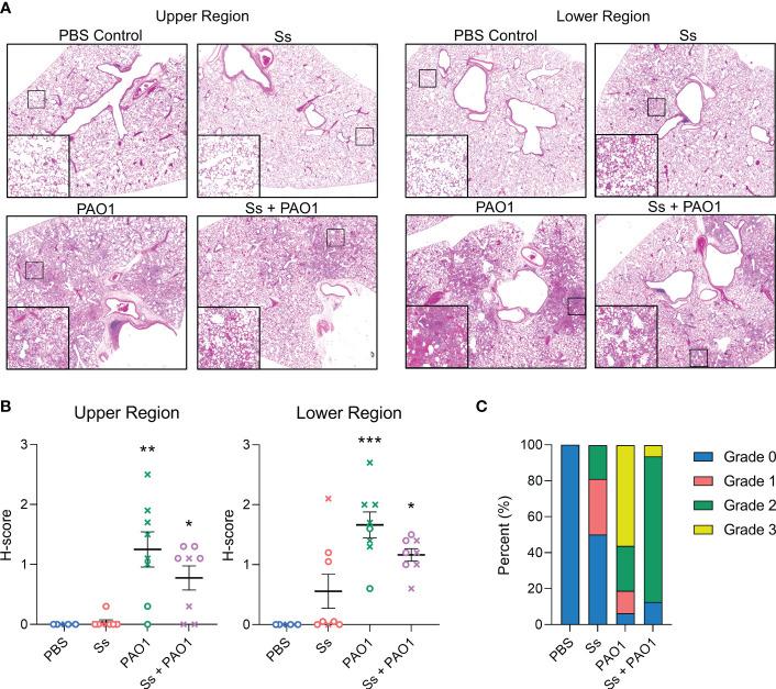
dominates the complex polymicrobial cystic fibrosis (CF) airway and is a leading cause of death in persons with CF. Interestingly, oral streptococcal colonization has been associated with stable CF lung function. The most abundant streptococcal species found in stable patients, , has been shown to downregulate pro-inflammatory cytokines in multiple colonization models. However, no studies have demonstrated how potentially improves lung function. Our lab previously demonstrated that the exopolysaccharide Psl promotes biofilm formation , suggesting a possible mechanism by which is incorporated into the CF airway microbial community. In this study, we demonstrate that co-infection of rats leads to enhanced colonization and reduced colonization. Histological scores for tissue inflammation and damage are lower in dual-infected rats compared to infected rats. Additionally, pro-inflammatory cytokines IL-1β, IL-6, CXCL2, and TNF-α are downregulated during co-infection compared to single-infection. Lastly, RNA sequencing of cultures grown in synthetic CF sputum revealed that glucose metabolism genes are downregulated in the presence of , suggesting a potential alteration in fitness during co-culture. Overall, our data support a model in which colonization is promoted during co-infection with , whereas airway bacterial burden is reduced, leading to an attenuated host inflammatory response.
定植于复杂的多微生物囊性纤维化 (CF) 气道,是 CF 患者死亡的主要原因。有趣的是,口腔链球菌定植与 CF 肺功能稳定相关。在稳定患者中发现的最丰富的链球菌种 ,已被证明可下调多种定植模型中的促炎细胞因子。然而,尚无研究表明 如何潜在地改善肺功能。我们实验室之前证明了 荚膜多糖 Psl 可促进 生物膜形成 ,这表明 可能被纳入 CF 气道微生物群落的一种可能机制。在这项研究中,我们证明了大鼠的共感染导致 定植增强和 定植减少。与 感染大鼠相比,双重感染大鼠的组织炎症和损伤的组织学评分较低。此外,与 单一感染相比,共感染时促炎细胞因子 IL-1β、IL-6、CXCL2 和 TNF-α下调。最后,在合成 CF 痰液中培养物的 RNA 测序显示, 葡萄糖代谢基因在 的存在下调,表明在共培养过程中 适应性可能发生改变。总的来说,我们的数据支持这样一种模型,即在与 共感染期间促进 定植,而 气道细菌负荷减少,导致宿主炎症反应减弱。