Suppr超能文献

脊柱关节炎液基免疫监测质谱流式细胞术:在严格控制和达标治疗 TiCoSpA 试验中的概念验证研究。

Spondyloarthritis mass cytometry immuno-monitoring: a proof of concept study in the tight-control and treat-to target TiCoSpA trial.

机构信息

Department of Rheumatology, Leiden University Medical Center, PO box 9600 (Zone C1-R), Albinusdreef 2, 2233, ZA, Leiden, The Netherlands.

Department of Immunology, Leiden University Medical Center, Leiden, The Netherlands.

出版信息

Clin Rheumatol. 2023 Sep;42(9):2387-2396. doi: 10.1007/s10067-023-06637-1. Epub 2023 Jun 12.

Abstract

OBJECTIVE

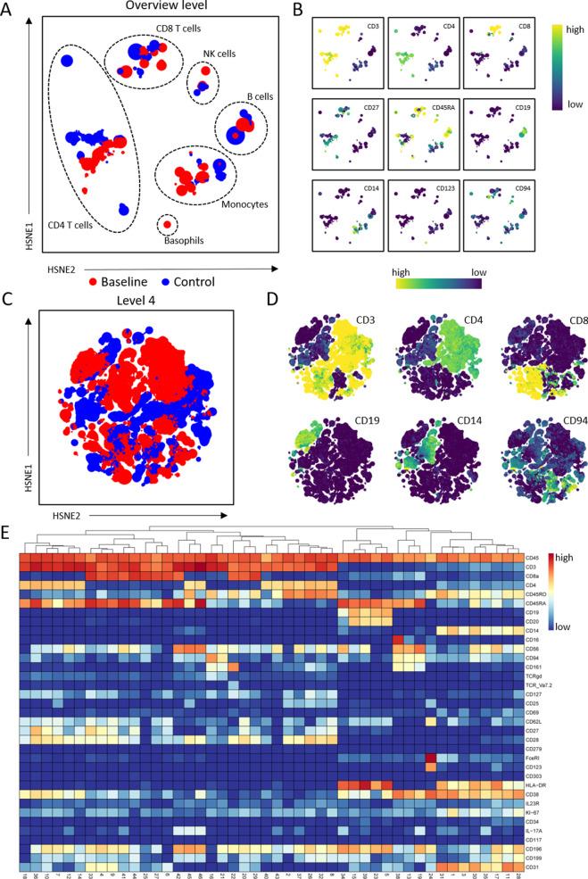
Mass cytometry (MC) immunoprofiling allows high-parameter phenotyping of immune cells. We set to investigate the potential of MC immuno-monitoring of axial spondyloarthritis (axSpA) patients enrolled in the Tight Control SpondyloArthritis (TiCoSpA) trial.

METHODS

Fresh, longitudinal PBMCs samples (baseline, 24, and 48 weeks) from 9 early, untreated axSpA patients and 7 HLA-B27 controls were analyzed using a 35-marker panel. Data were subjected to HSNE dimension reduction and Gaussian mean shift clustering (Cytosplore), followed by Cytofast analysis. Linear discriminant analyzer (LDA), based on initial HSNE clustering, was applied onto week 24 and 48 samples.

RESULTS

Unsupervised analysis yielded a clear separation of baseline patients and controls including a significant difference in 9 T cell, B cell, and monocyte clusters (cl), indicating disrupted immune homeostasis. Decrease in disease activity (ASDAS score; median 1.7, range 0.6-3.2) from baseline to week 48 matched significant changes over time in five clusters: cl10 CD4 T cells median 4.7 to 0.02%, cl37 CD4 T cells median 0.13 to 8.28%, cl8 CD4 T cells median 3.2 to 0.02%, cl39 B cells median 0.12 to 2.56%, and cl5 CD38 B cells median 2.52 to 0.64% (all p<0.05).

CONCLUSIONS

Our results showed that a decrease in disease activity in axSpA coincided with normalization of peripheral T- and B-cell frequency abnormalities. This proof of concept study shows the value of MC immuno-monitoring in clinical trials and longitudinal studies in axSpA. MC immunophenotyping on a larger, multi-center scale is likely to provide crucial new insights in the effect of anti-inflammatory treatment and thereby the pathogenesis of inflammatory rheumatic diseases. Key Points • Longitudinal immuno-monitoring of axSpA patients through mass cytometry indicates that normalization of immune cell compartments coincides with decrease in disease activity. • Our proof of concept study confirms the value of immune-monitoring utilizing mass cytometry.

摘要

目的

液滴式数字细胞术(MC)免疫分析可对免疫细胞进行高参数表型分析。我们旨在研究 MC 免疫监测在 Tight Control SpondyloArthritis(TiCoSpA)试验中纳入的轴性脊柱关节炎(axSpA)患者中的应用潜力。

方法

对 9 例早期未经治疗的 axSpA 患者和 7 例 HLA-B27 对照者的新鲜纵向 PBMCs 样本(基线、24 周和 48 周)进行了 35 标志物面板分析。数据进行 HSNE 降维和高斯均值移动聚类(Cytosplore)分析,然后进行 Cytofast 分析。基于初始 HSNE 聚类的线性判别分析(LDA)应用于 24 周和 48 周样本。

结果

无监督分析清楚地区分了基线患者和对照组,包括 9 个 T 细胞、B 细胞和单核细胞簇(cl)的显著差异,表明免疫稳态失调。从基线到第 48 周,疾病活动度(ASDAS 评分;中位数 1.7,范围 0.6-3.2)下降与五个簇的时间变化相匹配:cl10 CD4 T 细胞中位数从 4.7%降至 0.02%,cl37 CD4 T 细胞中位数从 0.13%升至 8.28%,cl8 CD4 T 细胞中位数从 3.2%降至 0.02%,cl39 B 细胞中位数从 0.12%升至 2.56%,cl5 CD38 B 细胞中位数从 2.52%降至 0.64%(均 p<0.05)。

结论

我们的结果表明,axSpA 疾病活动度下降与外周 T 细胞和 B 细胞频率异常的正常化相一致。这项验证性概念研究表明,MC 免疫监测在 axSpA 的临床试验和纵向研究中具有价值。在更大的多中心范围内进行 MC 免疫表型分析,可能会为抗炎治疗的效果提供重要的新见解,并进一步阐明炎症性风湿病的发病机制。

关键点

  • 通过液滴式数字细胞术对 axSpA 患者进行纵向免疫监测表明,免疫细胞区室的正常化与疾病活动度下降相一致。

  • 我们的验证性概念研究证实了利用液滴式数字细胞术进行免疫监测的价值。

https://cdn.ncbi.nlm.nih.gov/pmc/blobs/5236/10412466/e8a4d428c5f8/10067_2023_6637_Fig1_HTML.jpg

文献AI研究员

20分钟写一篇综述,助力文献阅读效率提升50倍。

立即体验

用中文搜PubMed

大模型驱动的PubMed中文搜索引擎

马上搜索

文档翻译

学术文献翻译模型,支持多种主流文档格式。

立即体验