Cardiovascular Biology Research Program (C.M.S., K.K., M.-L.W., C.F.J., A.B., E.W., K.W., A.C., C.T.G.), Oklahoma Medical Research Foundation.
National Heart and Lung Institute, Imperial College London, United Kingdom (S.M.-A., N.D., L.O.-A., A.V.S., D.O.H., G.M.B., A.M.R.).
Arterioscler Thromb Vasc Biol. 2023 Aug;43(8):1412-1428. doi: 10.1161/ATVBAHA.123.318926. Epub 2023 Jun 15.
During infectious diseases, proinflammatory cytokines transiently destabilize interactions between adjacent vascular endothelial cells (ECs) to facilitate the passage of immune molecules and cells into tissues. However, in the lung, the resulting vascular hyperpermeability can lead to organ dysfunction. Previous work identified the transcription factor ERG (erythroblast transformation-specific-related gene) as a master regulator of endothelial homeostasis. Here we investigate whether the sensitivity of pulmonary blood vessels to cytokine-induced destabilization is due to organotypic mechanisms affecting the ability of endothelial ERG to protect lung ECs from inflammatory injury.
Cytokine-dependent ubiquitination and proteasomal degradation of ERG were analyzed in cultured HUVECs (human umbilical vein ECs). Systemic administration of TNFα (tumor necrosis factor alpha) or the bacterial cell wall component lipopolysaccharide was used to cause a widespread inflammatory challenge in mice; ERG protein levels were assessed by immunoprecipitation, immunoblot, and immunofluorescence. Murine deletion was genetically induced in ECs (), and multiple organs were analyzed by histology, immunostaining, and electron microscopy.
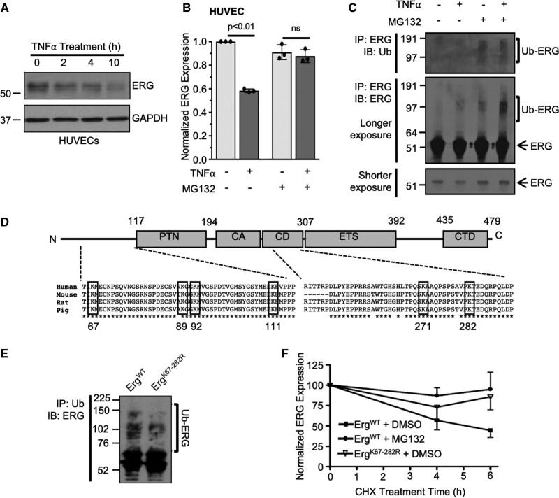
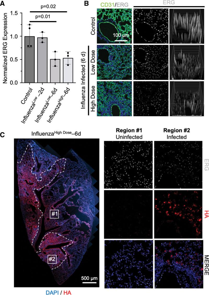
In vitro, TNFα promoted the ubiquitination and degradation of ERG in HUVECs, which was blocked by the proteasomal inhibitor MG132. In vivo, systemic administration of TNFα or lipopolysaccharide resulted in a rapid and substantial degradation of ERG within lung ECs but not ECs of the retina, heart, liver, or kidney. Pulmonary ERG was also downregulated in a murine model of influenza infection. mice spontaneously recapitulated aspects of inflammatory challenges, including lung-predominant vascular hyperpermeability, immune cell recruitment, and fibrosis. These phenotypes were associated with a lung-specific decrease in the expression of -a gene target of ERG previously implicated in maintaining pulmonary vascular stability during inflammation.
Collectively, our data highlight a unique role for ERG in pulmonary vascular function. We propose that cytokine-induced ERG degradation and subsequent transcriptional changes in lung ECs play critical roles in the destabilization of pulmonary blood vessels during infectious diseases.
在传染病期间,促炎细胞因子会暂时破坏相邻血管内皮细胞(EC)之间的相互作用,以促进免疫分子和细胞进入组织。然而,在肺部,由此产生的血管通透性增加可导致器官功能障碍。先前的工作确定转录因子 ERG(成红细胞转化特异性相关基因)是内皮细胞稳态的主要调节剂。在这里,我们研究了肺血管对细胞因子诱导的失稳的敏感性是否归因于影响内皮 ERG 保护肺 EC 免受炎症损伤能力的器官发生机制。
在培养的 HUVEC(人脐静脉 EC)中分析细胞因子依赖性 ERG 泛素化和蛋白酶体降解。通过系统给予 TNFα(肿瘤坏死因子 α)或细菌细胞壁成分脂多糖,在小鼠中引起广泛的炎症挑战;通过免疫沉淀、免疫印迹和免疫荧光评估 ERG 蛋白水平。在 EC 中遗传诱导 缺失(),并通过组织学、免疫染色和电子显微镜分析多个器官。
在体外,TNFα促进 HUVEC 中 ERG 的泛素化和降解,该过程被蛋白酶体抑制剂 MG132 阻断。在体内,系统给予 TNFα或脂多糖会导致肺 EC 中 ERG 的快速和大量降解,但视网膜、心脏、肝脏或肾脏的 EC 中则不会。流感感染的小鼠模型中肺 ERG 也下调。 小鼠自发地重现了炎症挑战的各个方面,包括肺部为主的血管通透性增加、免疫细胞募集和纤维化。这些表型与肺特异性表达的基因 - 先前涉及在炎症期间维持肺血管稳定性的 ERG 的靶基因 - 的表达降低有关。
总之,我们的数据突出了 ERG 在肺血管功能中的独特作用。我们提出,细胞因子诱导的 ERG 降解和随后肺 EC 中的转录变化在感染性疾病期间肺血管失稳中起关键作用。