Suppr超能文献

肝癌免疫相关基因的特征分析与临床验证,以辅助预后评估和免疫治疗。

Characterization and clinical verification of immune-related genes in hepatocellular carcinoma to aid prognosis evaluation and immunotherapy.

机构信息

Department of Radiation Oncology, Shandong Cancer Hospital and Institute, Shandong First Medical University, Shandong Academy of Medical Science, Jinan, 250117, Shandong, China.

Department of Nuclear Medicine, Shandong Cancer Hospital and Institute, Shandong First Medical University, Shandong Academy of Medical Sciences, Jinan, 250117, Shandong, China.

出版信息

BMC Cancer. 2023 Jun 15;23(1):549. doi: 10.1186/s12885-023-10900-8.

Abstract

BACKGROUND

Immune-related genes (IRGs) have been confirmed to play an important role in tumorigenesis and tumor microenvironment formation in hepatocellular carcinoma (HCC). We investigated how IRGs regulates the HCC immunophenotype and thus affects the prognosis and response to immunotherapy.

METHODS

We investigated RNA expression of IRGs and developed an immune-related genes-based prognostic index (IRGPI) in HCC samples. Then, the influence of the IRGPI on the immune microenvironment was comprehensively analysed.

RESULTS

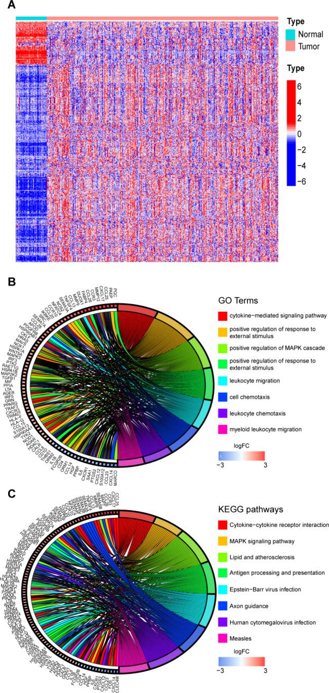
According to IRGPI, HCC patients are divided into two immune subtypes. A high IRGPI was characterized by an increased tumor mutation burden (TMB) and a poor prognosis. More CD8 + tumor infiltrating cells and expression of PD-L1 were observed in low IRGPI subtypes. Two immunotherapy cohorts confirmed patients with low IRGPI demonstrated significant therapeutic benefits. Multiplex immunofluorescence staining determined that there were more CD8 + T cells infiltrating into tumor microenvironment in IRGPI-low groups, and the survival time of these patients was longer.

CONCLUSIONS

This study demonstrated that the IRGPI serve as a predictive prognostic biomarker and potential indicator for immunotherapy.

摘要

背景

免疫相关基因(IRGs)已被证实在肝细胞癌(HCC)的肿瘤发生和肿瘤微环境形成中发挥重要作用。我们研究了 IRGs 如何调节 HCC 免疫表型,从而影响预后和对免疫治疗的反应。

方法

我们研究了 HCC 样本中 IRGs 的 RNA 表达,并开发了一种基于免疫相关基因的预后指数(IRGPI)。然后,全面分析了 IRGPI 对免疫微环境的影响。

结果

根据 IRGPI,HCC 患者被分为两种免疫亚型。高 IRGPI 表现为肿瘤突变负担(TMB)增加和预后不良。低 IRGPI 亚型中观察到更多的 CD8+肿瘤浸润细胞和 PD-L1 的表达。两个免疫治疗队列证实,低 IRGPI 患者具有显著的治疗获益。多重免疫荧光染色确定,IRGPI 低组中有更多的 CD8+T 细胞浸润到肿瘤微环境中,这些患者的生存时间更长。

结论

本研究表明,IRGPI 可作为预测预后的生物标志物和免疫治疗的潜在指标。

https://cdn.ncbi.nlm.nih.gov/pmc/blobs/07d6/10273514/3c9ed69c3be5/12885_2023_10900_Fig1_HTML.jpg

文献AI研究员

20分钟写一篇综述,助力文献阅读效率提升50倍。

立即体验

用中文搜PubMed

大模型驱动的PubMed中文搜索引擎

马上搜索

文档翻译

学术文献翻译模型,支持多种主流文档格式。

立即体验