• 文献检索
  • 文档翻译
  • 深度研究
  • 学术资讯
  • Suppr Zotero 插件Zotero 插件
  • 邀请有礼
  • 套餐&价格
  • 历史记录
应用&插件
Suppr Zotero 插件Zotero 插件浏览器插件Mac 客户端Windows 客户端微信小程序
定价
高级版会员购买积分包购买API积分包
服务
文献检索文档翻译深度研究API 文档MCP 服务
关于我们
关于 Suppr公司介绍联系我们用户协议隐私条款
关注我们

Suppr 超能文献

核心技术专利:CN118964589B侵权必究
粤ICP备2023148730 号-1Suppr @ 2026

文献检索

告别复杂PubMed语法,用中文像聊天一样搜索,搜遍4000万医学文献。AI智能推荐,让科研检索更轻松。

立即免费搜索

文件翻译

保留排版,准确专业,支持PDF/Word/PPT等文件格式,支持 12+语言互译。

免费翻译文档

深度研究

AI帮你快速写综述,25分钟生成高质量综述,智能提取关键信息,辅助科研写作。

立即免费体验

周期素依赖性激酶 5 通过破坏髓样分化初级反应蛋白 88 自缔合来负调控抗病毒免疫反应。

Cyclin-dependent kinase 5 negatively regulates antiviral immune response by disrupting myeloid differentiation primary response protein 88 self-association.

机构信息

State Key Laboratory of Membrane Biology, Institute of Zoology, Chinese Academy of Sciences, Beijing, China.

University of Chinese Academy of Sciences, Beijing, China.

出版信息

Virulence. 2023 Dec;14(1):2223394. doi: 10.1080/21505594.2023.2223394.

DOI:10.1080/21505594.2023.2223394
PMID:37332205
原文链接:https://pmc.ncbi.nlm.nih.gov/articles/PMC10281466/
Abstract

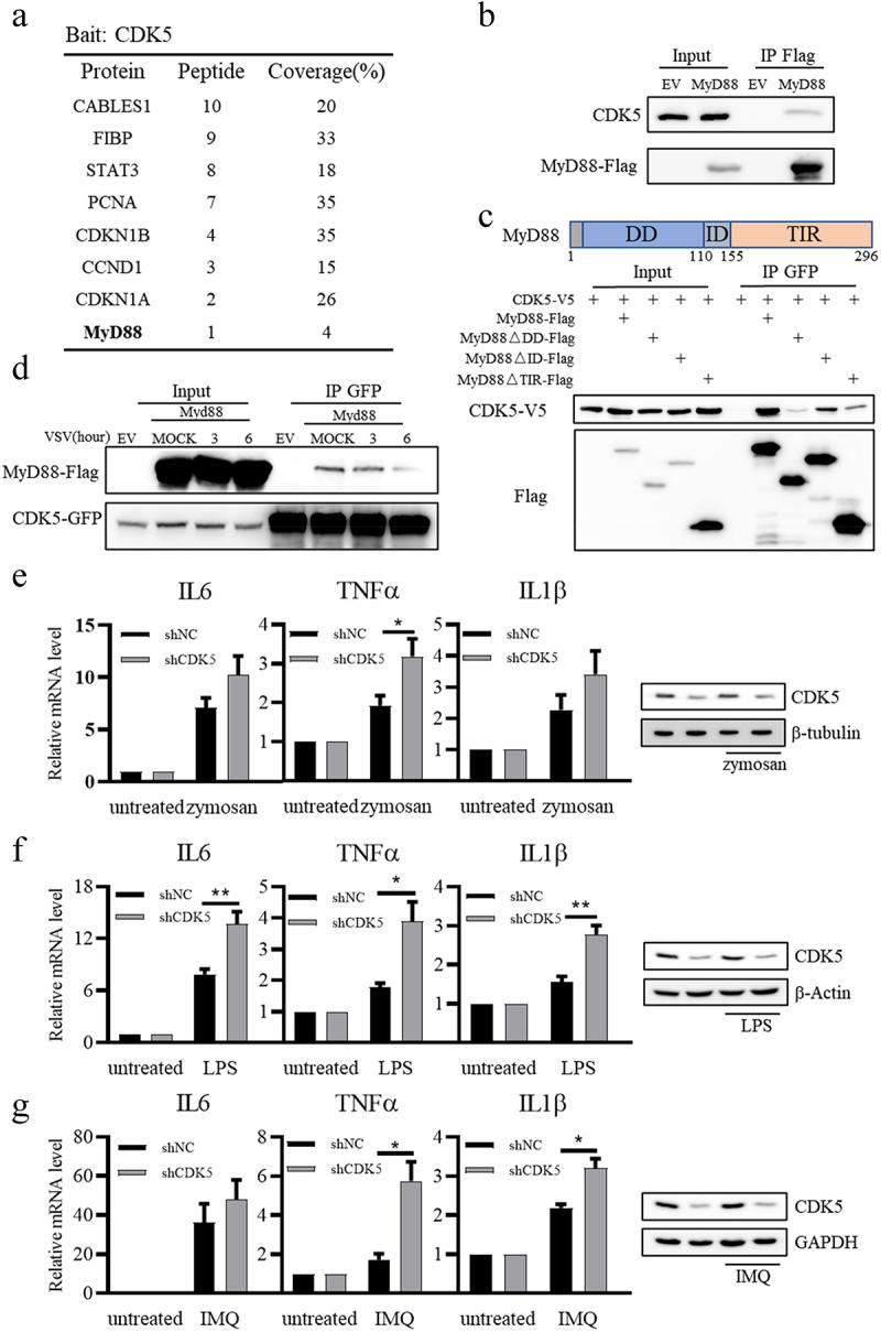
As a member of the pattern recognition receptors (PRRs) involving in the innate immune system, Toll-like receptors (TLRs) can sense a wide range of microbial pathogens and combat infections by producing antimicrobial products, inflammatory cytokines, and chemokines. All TLRs, with the exception of TLR3, activate a signalling cascade via the myeloid differentiation primary response gene 88 (MyD88). Therefore, the activation of MyD88-dependent signalling pathway must be finely controlled. Herein, we identified that cyclin-dependent kinase 5 (CDK5) negatively regulated TLR-MyD88 signalling pathway by targeting MyD88. Overexpression of CDK5 reduced the production of interferons (IFNs), while a deficiency in CDK5 increased the expression of IFNs in response to (VSV) infection. Mechanistically, CDK5 suppressed the formation of MyD88 homodimers, resulting in the attenuated production of IFNs induced by VSV infection. Surprisingly, its kinase activity does not play a role in this process. Therefore, CDK5 can act as an internal regulator to prevent excessive production of IFNs by restricting TLR-MyD88-induced activation of antiviral innate immunity in A549 cells.

摘要

作为参与固有免疫系统的模式识别受体(PRRs)的成员,Toll 样受体(TLRs)可以通过产生抗菌产品、炎症细胞因子和趋化因子来感知广泛的微生物病原体并对抗感染。除 TLR3 外,所有 TLR 都通过髓样分化初级反应基因 88(MyD88)激活信号级联反应。因此,必须精细控制 MyD88 依赖性信号通路的激活。在此,我们发现细胞周期蛋白依赖性激酶 5(CDK5)通过靶向 MyD88 负调控 TLR-MyD88 信号通路。CDK5 的过表达减少了干扰素(IFNs)的产生,而 CDK5 的缺乏则增加了对(VSV)感染的 IFN 表达。在机制上,CDK5 抑制了 MyD88 同源二聚体的形成,导致 VSV 感染诱导的 IFN 产生减弱。令人惊讶的是,其激酶活性在这个过程中不起作用。因此,CDK5 可以作为一种内部调节剂,通过限制 TLR-MyD88 诱导的抗病毒固有免疫的激活,防止 IFN 的过度产生,从而在 A549 细胞中发挥作用。

https://cdn.ncbi.nlm.nih.gov/pmc/blobs/2c7a/10281466/1607f80f8beb/KVIR_A_2223394_F0006_OC.jpg
https://cdn.ncbi.nlm.nih.gov/pmc/blobs/2c7a/10281466/56d289b7a665/KVIR_A_2223394_F0001_B.jpg
https://cdn.ncbi.nlm.nih.gov/pmc/blobs/2c7a/10281466/7ab13d470d23/KVIR_A_2223394_F0002_B.jpg
https://cdn.ncbi.nlm.nih.gov/pmc/blobs/2c7a/10281466/5a7cfef6ece7/KVIR_A_2223394_F0003_B.jpg
https://cdn.ncbi.nlm.nih.gov/pmc/blobs/2c7a/10281466/0991c06d7353/KVIR_A_2223394_F0004_B.jpg
https://cdn.ncbi.nlm.nih.gov/pmc/blobs/2c7a/10281466/f736f5b6b154/KVIR_A_2223394_F0005_OC.jpg
https://cdn.ncbi.nlm.nih.gov/pmc/blobs/2c7a/10281466/1607f80f8beb/KVIR_A_2223394_F0006_OC.jpg
https://cdn.ncbi.nlm.nih.gov/pmc/blobs/2c7a/10281466/56d289b7a665/KVIR_A_2223394_F0001_B.jpg
https://cdn.ncbi.nlm.nih.gov/pmc/blobs/2c7a/10281466/7ab13d470d23/KVIR_A_2223394_F0002_B.jpg
https://cdn.ncbi.nlm.nih.gov/pmc/blobs/2c7a/10281466/5a7cfef6ece7/KVIR_A_2223394_F0003_B.jpg
https://cdn.ncbi.nlm.nih.gov/pmc/blobs/2c7a/10281466/0991c06d7353/KVIR_A_2223394_F0004_B.jpg
https://cdn.ncbi.nlm.nih.gov/pmc/blobs/2c7a/10281466/f736f5b6b154/KVIR_A_2223394_F0005_OC.jpg
https://cdn.ncbi.nlm.nih.gov/pmc/blobs/2c7a/10281466/1607f80f8beb/KVIR_A_2223394_F0006_OC.jpg

相似文献

1
Cyclin-dependent kinase 5 negatively regulates antiviral immune response by disrupting myeloid differentiation primary response protein 88 self-association.周期素依赖性激酶 5 通过破坏髓样分化初级反应蛋白 88 自缔合来负调控抗病毒免疫反应。
Virulence. 2023 Dec;14(1):2223394. doi: 10.1080/21505594.2023.2223394.
2
MyD88 acts as an adaptor protein for inflammatory signalling induced by amyloid-β in macrophages.髓样分化因子88(MyD88)作为巨噬细胞中由β-淀粉样蛋白诱导的炎症信号传导的衔接蛋白。
Immunol Lett. 2014 Nov;162(1 Pt A):109-18. doi: 10.1016/j.imlet.2014.08.001. Epub 2014 Aug 12.
3
Sox4 represses host innate immunity to facilitate pathogen infection by hijacking the TLR signaling networks.Sox4 通过劫持 TLR 信号网络来抑制宿主固有免疫,从而促进病原体感染。
Virulence. 2021 Dec;12(1):704-722. doi: 10.1080/21505594.2021.1882775.
4
TIRAP, TRAM, and Toll-Like Receptors: The Untold Story.TIRAP、TRAM 和 Toll 样受体:不为人知的故事。
Mediators Inflamm. 2023 Mar 7;2023:2899271. doi: 10.1155/2023/2899271. eCollection 2023.
5
Nucleic Acid-Sensing Toll-Like Receptors Play a Dominant Role in Innate Immune Recognition of Pneumococci.核酸感应 Toll 样受体在肺炎球菌固有免疫识别中起主导作用。
mBio. 2020 Mar 24;11(2):e00415-20. doi: 10.1128/mBio.00415-20.
6
Targeting Myeloid Differentiation Primary Response Protein 88 (MyD88) and Galectin-3 to Develop Broad-Spectrum Host-Mediated Therapeutics against SARS-CoV-2.靶向髓样分化初级反应蛋白 88(MyD88)和半乳糖凝集素 3 以开发针对 SARS-CoV-2 的广谱宿主介导的治疗药物。
Int J Mol Sci. 2024 Aug 1;25(15):8421. doi: 10.3390/ijms25158421.
7
Innate immunity to mycobacterial infection in mice: critical role for toll-like receptors.小鼠对分枝杆菌感染的固有免疫:Toll样受体的关键作用。
Tuberculosis (Edinb). 2005 Sep-Nov;85(5-6):395-405. doi: 10.1016/j.tube.2005.08.021. Epub 2005 Oct 27.
8
Interleukin receptor-associated kinase-4 deficiency impairs Toll-like receptor-dependent innate antiviral immune responses.白细胞介素受体相关激酶4缺陷会损害Toll样受体依赖性先天性抗病毒免疫反应。
J Allergy Clin Immunol. 2006 Dec;118(6):1357-62. doi: 10.1016/j.jaci.2006.08.006. Epub 2006 Sep 25.
9
Cells Stimulated with More Than One Toll-Like Receptor-Ligand in the Presence of a MyD88 Inhibitor Augmented Interferon- via MyD88-Independent Signaling Pathway.当 MyD88 抑制剂存在时,用一种以上 Toll 样受体配体刺激细胞会通过 MyD88 非依赖性信号通路增强干扰素。
Viral Immunol. 2021 Nov;34(9):646-652. doi: 10.1089/vim.2021.0020. Epub 2021 Jul 20.
10
Recognition of double-stranded RNA and activation of NF-kappaB by Toll-like receptor 3.Toll样受体3对双链RNA的识别及NF-κB的激活
Nature. 2001 Oct 18;413(6857):732-8. doi: 10.1038/35099560.

引用本文的文献

1
Emerging trends and focus of Toll-like receptors in kidney diseases: a 20-year bibliometric analysis.肾脏疾病中Toll样受体的新趋势与研究重点:一项20年的文献计量分析
Front Med (Lausanne). 2025 Jun 13;12:1599196. doi: 10.3389/fmed.2025.1599196. eCollection 2025.

本文引用的文献

1
Miro2 supplies a platform for Parkin translocation to damaged mitochondria.Miro2为帕金蛋白转运至受损线粒体提供了一个平台。
Sci Bull (Beijing). 2019 Jun 15;64(11):730-747. doi: 10.1016/j.scib.2019.04.033. Epub 2019 May 2.
2
Bifunctional cancer cell-based vaccine concomitantly drives direct tumor killing and antitumor immunity.双功能癌细胞疫苗协同诱导直接肿瘤杀伤和抗肿瘤免疫。
Sci Transl Med. 2023 Jan 4;15(677):eabo4778. doi: 10.1126/scitranslmed.abo4778.
3
Cyclin-dependent kinase 5 inhibitor attenuates lipopolysaccharide-induced neuroinflammation through metabolic reprogramming.
周期蛋白依赖性激酶 5 抑制剂通过代谢重编程减轻脂多糖诱导的神经炎症。
Eur J Pharmacol. 2022 Aug 15;929:175118. doi: 10.1016/j.ejphar.2022.175118. Epub 2022 Jul 1.
4
Post-translational modifications of CDK5 and their biological roles in cancer.细胞周期蛋白依赖性激酶5的翻译后修饰及其在癌症中的生物学作用
Mol Biomed. 2021 Jul 20;2(1):22. doi: 10.1186/s43556-021-00029-0.
5
On the Calculation of TCID for Quantitation of Virus Infectivity.用于病毒感染性定量的半数组织培养感染剂量(TCID)的计算
Virol Sin. 2021 Feb;36(1):141-144. doi: 10.1007/s12250-020-00230-5. Epub 2020 May 26.
6
CDK5 Activates Hippo Signaling to Confer Resistance to Radiation Therapy Via Upregulating TAZ in Lung Cancer.CDK5 通过上调肺癌中的 TAZ 激活 Hippo 信号传导从而赋予其对放射治疗的抗性。
Int J Radiat Oncol Biol Phys. 2020 Nov 1;108(3):758-769. doi: 10.1016/j.ijrobp.2020.05.005. Epub 2020 May 12.
7
SPOP negatively regulates Toll-like receptor-induced inflammation by disrupting MyD88 self-association.SPOP 通过破坏 MyD88 自聚集来负调控 Toll 样受体诱导的炎症反应。
Cell Mol Immunol. 2021 Jul;18(7):1708-1717. doi: 10.1038/s41423-020-0411-1. Epub 2020 Mar 31.
8
Mechanistic insight of cyclin-dependent kinase 5 in modulating lung cancer growth.细胞周期蛋白依赖性激酶5调控肺癌生长的机制洞察
Chin J Physiol. 2019 Nov-Dec;62(6):231-240. doi: 10.4103/CJP.CJP_67_19.
9
The E3 ubiquitin ligase SPOP controls resolution of systemic inflammation by triggering MYD88 degradation.E3 泛素连接酶 SPOP 通过触发 MYD88 降解来控制全身炎症反应的消退。
Nat Immunol. 2019 Sep;20(9):1196-1207. doi: 10.1038/s41590-019-0454-6. Epub 2019 Aug 12.
10
Future Aspects of CDK5 in Prostate Cancer: From Pathogenesis to Therapeutic Implications.CDK5 在前列腺癌中的未来展望:从发病机制到治疗意义。
Int J Mol Sci. 2019 Aug 9;20(16):3881. doi: 10.3390/ijms20163881.