Suppr超能文献

分隔连接组件树皮甲虫对于肠道屏障功能和体内平衡是必需的。

The septate junction component bark beetle is required for intestinal barrier function and homeostasis.

作者信息

Hodge Rachel A, Ghannam Mirna, Edmond Emma, de la Torre Fernando, D'Alterio Cecilia, Kaya Nida Hatice, Resnik-Docampo Martin, Reiff Tobias, Jones D Leanne

机构信息

Department of Molecular, Cell and Developmental Biology, University of California, Los Angeles, Los Angeles, CA 90095, USA.

Institute of Genetics, Heinrich-Heine-University, Düsseldorf, Germany.

出版信息

iScience. 2023 May 19;26(6):106901. doi: 10.1016/j.isci.2023.106901. eCollection 2023 Jun 16.

Abstract

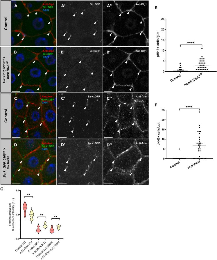
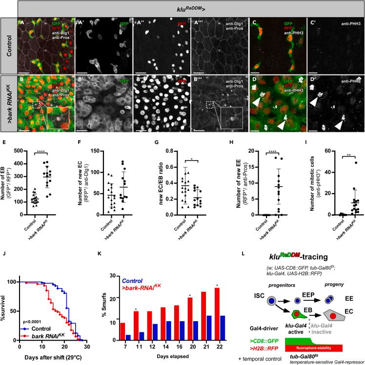
Age-related loss of intestinal barrier function has been documented across species, but the causes remain unknown. The intestinal barrier is maintained by tight junctions (TJs) in mammals and septate junctions (SJs) in insects. Specialized TJs/SJs, called tricellular junctions (TCJs), are located at the nexus of three adjacent cells, and we have shown that aging results in changes to TCJs in intestines of adult . We now demonstrate that localization of the TCJ protein bark beetle (Bark) decreases in aged flies. Depletion of from enterocytes in young flies led to hallmarks of intestinal aging and shortened lifespan, whereas depletion of in progenitor cells reduced Notch activity, biasing differentiation toward the secretory lineage. Our data implicate Bark in EC maturation and maintenance of intestinal barrier integrity Understanding the assembly and maintenance of TCJs to ensure barrier integrity may lead to strategies to improve tissue integrity when function is compromised.

摘要

跨物种研究均已证实肠道屏障功能会随年龄增长而丧失,但其原因仍不明了。在哺乳动物中,肠道屏障由紧密连接(TJ)维持,而在昆虫中则由分隔连接(SJ)维持。一种特殊的紧密连接/分隔连接,称为三细胞连接(TCJ),位于三个相邻细胞的交汇处,并且我们已经表明衰老会导致成年昆虫肠道中的三细胞连接发生变化。我们现在证明,在老龄果蝇中,三细胞连接蛋白树皮甲虫(Bark)的定位会减少。年轻果蝇肠上皮细胞中Bark的缺失导致肠道衰老特征并缩短寿命,而祖细胞中Bark的缺失则降低了Notch活性,使分化偏向分泌谱系。我们的数据表明Bark参与肠上皮细胞成熟和肠道屏障完整性的维持。了解三细胞连接的组装和维持以确保屏障完整性,可能会带来在功能受损时改善组织完整性的策略。

https://cdn.ncbi.nlm.nih.gov/pmc/blobs/ffb3/10276166/4c22752ce977/fx1.jpg

文献检索

告别复杂PubMed语法,用中文像聊天一样搜索,搜遍4000万医学文献。AI智能推荐,让科研检索更轻松。

立即免费搜索

文件翻译

保留排版,准确专业,支持PDF/Word/PPT等文件格式,支持 12+语言互译。

免费翻译文档

深度研究

AI帮你快速写综述,25分钟生成高质量综述,智能提取关键信息,辅助科研写作。

立即免费体验