Suppr超能文献

LINC00943通过调控miR-1252-5p/YWHAH轴促进肺腺癌的肿瘤增殖和转移。

LINC00943 regulates miR-1252-5p/YWHAH axis to promote tumor proliferation and metastasis in lung adenocarcinoma.

作者信息

Liu Bin, Li Hongyan, Zhou Jianming, Wang Lei, Fang Jin, Pu Zhenye, Xue Tao

机构信息

Department of Cardiothoracic Surgery, Zhongda Hospital, School of Medicine, Southeast University, No. 87, Dingjia Bridge, Hunan Road, Gulou District, Nanjing, Jiangsu, 210009, China.

出版信息

Heliyon. 2023 May 26;9(6):e16736. doi: 10.1016/j.heliyon.2023.e16736. eCollection 2023 Jun.

Abstract

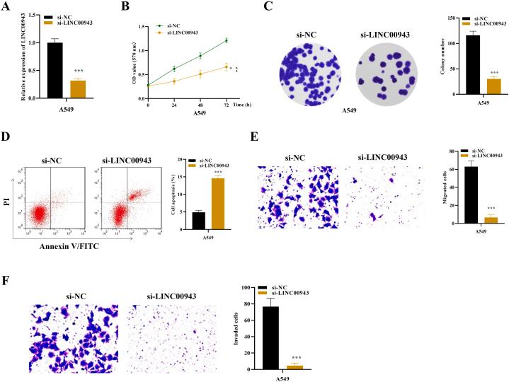
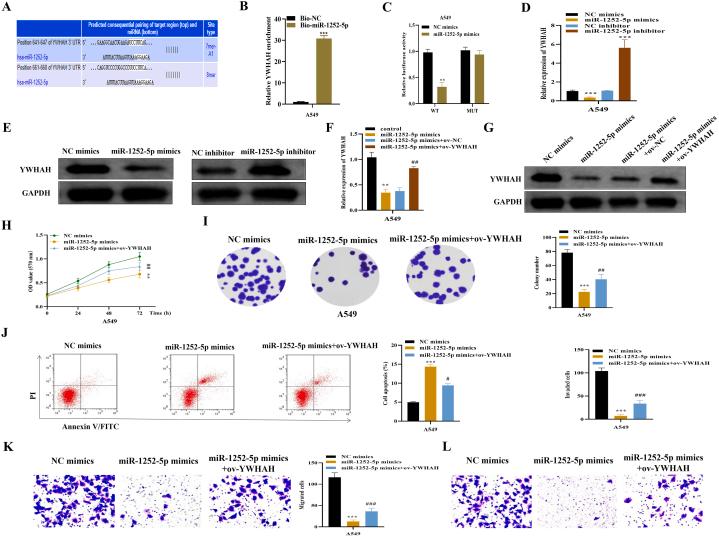
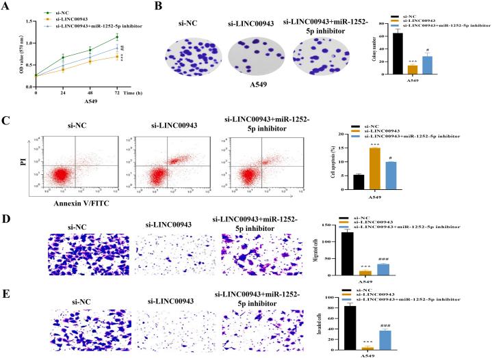
Lung cancer is the most common malignant tumor worldwide. In recent years, the incidence of lung adenocarcinoma (LAD) has increased significantly, with an unfavorable 5-year survival rate. Long non-coding RNAs (lncRNAs) have been shown to play a significant role in the emergence, growth, and metastasis of tumors. However, the functional role and mechanism of LINC00943 in LAD progression have not yet been investigated. Aberrant expressions of LINC00943, miR-1252-5p, and YWHAH were determined by RT-qPCR and Western blot analyses. The binding relationship between miR-1252-5p and LINC00943 or YWHAH was examined by Pearson's correlation analysis, RNA pull-down, and dual-luciferase reporter assays. MTT assay was conducted to measure cell viability and colony formation assay was performed to evaluate cell proliferation potential. Transwell assay was used to investigate cell migration and invasion and flow cytometry was applied to evaluate cell apoptosis. We found that LINC00943 was highly expressed in LAD tissue samples and cell lines and was a reliable biomarker with high sensitivity, and specificity ( < 0.0001; AUC: 0.8966) for LAD detection. LINC00943 was mainly localized in the cytoplasm. In vitro, LINC00943 promoted LAD cell proliferation, migration, and invasion; however, silencing LINC00943 inhibited LAD tumor metastasis. Mechanistically, LINC00943 was competitively bound with miR-1252-5p to enhance YWHAH expression. Moreover, LINC00943 silencing sponged miR-1252-5p to inhibit YWHAH, thereby retraining LAD cell malignant behaviors. In summary, LINC00943 facilitates LAD cell malignancy through sponging miR-1252-5p to upregulate YWHAH. LINC00943 is a novel lncRNA that serves as an oncogene and might be used as a prognostic biomarker for LAD.

摘要

肺癌是全球最常见的恶性肿瘤。近年来,肺腺癌(LAD)的发病率显著上升,其5年生存率不容乐观。长链非编码RNA(lncRNAs)已被证明在肿瘤的发生、生长和转移中发挥重要作用。然而,LINC00943在LAD进展中的功能作用和机制尚未得到研究。通过RT-qPCR和蛋白质免疫印迹分析确定LINC00943、miR-1252-5p和YWHAH的异常表达。通过Pearson相关性分析、RNA下拉实验和双荧光素酶报告基因实验检测miR-1252-5p与LINC00943或YWHAH之间的结合关系。采用MTT法检测细胞活力,进行集落形成实验以评估细胞增殖潜力。使用Transwell实验研究细胞迁移和侵袭,并应用流式细胞术评估细胞凋亡。我们发现LINC00943在LAD组织样本和细胞系中高表达,是一种具有高敏感性和特异性(<0.0001;AUC:0.8966)的可靠生物标志物,可用于LAD检测。LINC00943主要定位于细胞质中。在体外,LINC00943促进LAD细胞增殖、迁移和侵袭;然而,沉默LINC00943可抑制LAD肿瘤转移。机制上,LINC00943与miR-1252-5p竞争性结合以增强YWHAH表达。此外,沉默LINC00943可使miR-1252-5p去海绵化以抑制YWHAH,从而抑制LAD细胞的恶性行为。总之,LINC00943通过使miR-1252-5p去海绵化上调YWHAH促进LAD细胞恶性化。LINC00943是一种新型lncRNA,作为癌基因发挥作用,可能用作LAD的预后生物标志物。

https://cdn.ncbi.nlm.nih.gov/pmc/blobs/e3c5/10272330/89caf2d7fe97/gr1.jpg

文献检索

告别复杂PubMed语法,用中文像聊天一样搜索,搜遍4000万医学文献。AI智能推荐,让科研检索更轻松。

立即免费搜索

文件翻译

保留排版,准确专业,支持PDF/Word/PPT等文件格式,支持 12+语言互译。

免费翻译文档

深度研究

AI帮你快速写综述,25分钟生成高质量综述,智能提取关键信息,辅助科研写作。

立即免费体验