• 文献检索
  • 文档翻译
  • 深度研究
  • 学术资讯
  • Suppr Zotero 插件Zotero 插件
  • 邀请有礼
  • 套餐&价格
  • 历史记录
应用&插件
Suppr Zotero 插件Zotero 插件浏览器插件Mac 客户端Windows 客户端微信小程序
定价
高级版会员购买积分包购买API积分包
服务
文献检索文档翻译深度研究API 文档MCP 服务
关于我们
关于 Suppr公司介绍联系我们用户协议隐私条款
关注我们

Suppr 超能文献

核心技术专利:CN118964589B侵权必究
粤ICP备2023148730 号-1Suppr @ 2026

文献检索

告别复杂PubMed语法,用中文像聊天一样搜索,搜遍4000万医学文献。AI智能推荐,让科研检索更轻松。

立即免费搜索

文件翻译

保留排版,准确专业,支持PDF/Word/PPT等文件格式,支持 12+语言互译。

免费翻译文档

深度研究

AI帮你快速写综述,25分钟生成高质量综述,智能提取关键信息,辅助科研写作。

立即免费体验

miR-10a-3p 通过 TGF-β1/Smad3 信号通路调节体脂和抑制脂肪组织炎症。

miR-10a-3p modulates adiposity and suppresses adipose inflammation through TGF-β1/Smad3 signaling pathway.

机构信息

Department of Pharmaceutical Sciences, College of Pharmacy, The University of Tennessee Health Science Center, Memphis, TN, United States.

Department of Surgery, College of Medicine, The University of Tennessee Health Science Center, Memphis, TN, United States.

出版信息

Front Immunol. 2023 Jun 2;14:1213415. doi: 10.3389/fimmu.2023.1213415. eCollection 2023.

DOI:10.3389/fimmu.2023.1213415
PMID:37334370
原文链接:https://pmc.ncbi.nlm.nih.gov/articles/PMC10272755/
Abstract

BACKGROUND

Obesity is a multifactorial disease characterized by an enhanced amount of fat and energy storage in adipose tissue (AT). Obesity appears to promote and maintain low-grade chronic inflammation by activating a subset of inflammatory T cells, macrophages, and other immune cells that infiltrate the AT. Maintenance of AT inflammation during obesity involves regulation by microRNAs (miRs), which also regulate the expression of genes implicated in adipocyte differentiation. This study aims to use and approaches to evaluate the role and mechanism of miR-10a-3p in adipose inflammation and adipogenesis.

METHODS

Wild-type BL/6 mice were placed on normal (ND) and high-fat diet (HFD) for 12 weeks and their obesity phenotype, inflammatory genes, and miRs expression were examined in the AT. We also used differentiated 3T3-L1 adipocytes for mechanistic studies.

RESULTS

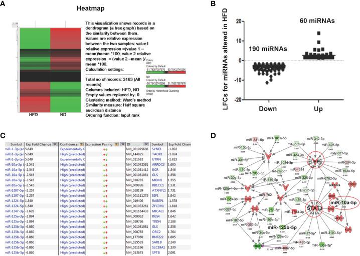
Microarray analysis allowed us to identify an altered set of miRs in the AT immune cells and Ingenuity pathway analysis (IPA) prediction demonstrated that miR-10a-3p expression was downregulated in AT immune cells in the HFD group as compared to ND. A molecular mimic of miR-10a-3p reduced expression of inflammatory M1 macrophages, cytokines, and chemokines, including transforming growth factor-beta 1 (TGF-β1), transcription factor Krüppel-like factor 4 (KLF4), and interleukin 17F (IL-17F) and induced expression of forkhead box P3 (FoxP3) in the immune cells isolated from AT of HFD-fed mice as compared to ND. In differentiated 3T3-L1 adipocytes, the miR-10a-3p mimics also reduced expression of proinflammatory genes and lipid accumulation, which plays a role in the dysregulation of AT function. In these cells, overexpression of miR-10a-3p reduced the expression of TGF-β1, Smad3, CHOP-10, and fatty acid synthase (FASN), relative to the control scramble miRs.

CONCLUSION

Our findings suggest that miR-10a-3p mimic mediates the TGF-β1/Smad3 signaling to improve metabolic markers and adipose inflammation. This study provides a new opportunity for the development of miR-10a-3p as a novel therapeutic for adipose inflammation, and its associated metabolic disorders.

摘要

背景

肥胖是一种多因素疾病,其特征是脂肪和能量在脂肪组织(AT)中过度储存。肥胖似乎通过激活浸润 AT 的一小部分炎症 T 细胞、巨噬细胞和其他免疫细胞来促进和维持低度慢性炎症。肥胖期间 AT 炎症的维持涉及 microRNAs(miRs)的调节,miRs 还调节与脂肪细胞分化相关的基因的表达。本研究旨在使用 和 方法评估 miR-10a-3p 在脂肪炎症和脂肪生成中的作用和机制。

方法

将野生型 BL/6 小鼠置于正常(ND)和高脂肪饮食(HFD)中 12 周,并检测 AT 中的肥胖表型、炎症基因和 miR 表达。我们还使用分化的 3T3-L1 脂肪细胞进行机制研究。

结果

微阵列分析使我们能够鉴定出 AT 免疫细胞中一组改变的 miR,Ingenuity 通路分析(IPA)预测表明,与 ND 相比,HFD 组 AT 免疫细胞中的 miR-10a-3p 表达下调。miR-10a-3p 的分子模拟物降低了 HFD 喂养小鼠 AT 免疫细胞中炎症 M1 巨噬细胞、细胞因子和趋化因子的表达,包括转化生长因子-β1(TGF-β1)、转录因子 Krüppel 样因子 4(KLF4)和白细胞介素 17F(IL-17F),并诱导表达 FoxP3 在 ND 相比。在分化的 3T3-L1 脂肪细胞中,miR-10a-3p 模拟物还降低了促炎基因的表达和脂质积累,这在 AT 功能失调中起作用。在这些细胞中,与对照 scramble miRs 相比,miR-10a-3p 的过表达降低了 TGF-β1、Smad3、CHOP-10 和脂肪酸合酶(FASN)的表达。

结论

我们的研究结果表明,miR-10a-3p 模拟物介导 TGF-β1/Smad3 信号传导,以改善代谢标志物和脂肪炎症。这项研究为 miR-10a-3p 作为治疗脂肪炎症及其相关代谢紊乱的新型治疗方法提供了新的机会。

https://cdn.ncbi.nlm.nih.gov/pmc/blobs/ba37/10272755/81d97846ea05/fimmu-14-1213415-g006.jpg
https://cdn.ncbi.nlm.nih.gov/pmc/blobs/ba37/10272755/2294b7d9b3d4/fimmu-14-1213415-g001.jpg
https://cdn.ncbi.nlm.nih.gov/pmc/blobs/ba37/10272755/d95bdb84d128/fimmu-14-1213415-g002.jpg
https://cdn.ncbi.nlm.nih.gov/pmc/blobs/ba37/10272755/ddc2fbb40763/fimmu-14-1213415-g003.jpg
https://cdn.ncbi.nlm.nih.gov/pmc/blobs/ba37/10272755/fa9f961aa003/fimmu-14-1213415-g004.jpg
https://cdn.ncbi.nlm.nih.gov/pmc/blobs/ba37/10272755/5752af433a63/fimmu-14-1213415-g005.jpg
https://cdn.ncbi.nlm.nih.gov/pmc/blobs/ba37/10272755/81d97846ea05/fimmu-14-1213415-g006.jpg
https://cdn.ncbi.nlm.nih.gov/pmc/blobs/ba37/10272755/2294b7d9b3d4/fimmu-14-1213415-g001.jpg
https://cdn.ncbi.nlm.nih.gov/pmc/blobs/ba37/10272755/d95bdb84d128/fimmu-14-1213415-g002.jpg
https://cdn.ncbi.nlm.nih.gov/pmc/blobs/ba37/10272755/ddc2fbb40763/fimmu-14-1213415-g003.jpg
https://cdn.ncbi.nlm.nih.gov/pmc/blobs/ba37/10272755/fa9f961aa003/fimmu-14-1213415-g004.jpg
https://cdn.ncbi.nlm.nih.gov/pmc/blobs/ba37/10272755/5752af433a63/fimmu-14-1213415-g005.jpg
https://cdn.ncbi.nlm.nih.gov/pmc/blobs/ba37/10272755/81d97846ea05/fimmu-14-1213415-g006.jpg

相似文献

1
miR-10a-3p modulates adiposity and suppresses adipose inflammation through TGF-β1/Smad3 signaling pathway.miR-10a-3p 通过 TGF-β1/Smad3 信号通路调节体脂和抑制脂肪组织炎症。
Front Immunol. 2023 Jun 2;14:1213415. doi: 10.3389/fimmu.2023.1213415. eCollection 2023.
2
MicroRNA MiR-130a-3p promotes gastric cancer by targeting Glucosaminyl N-acetyl transferase 4 (GCNT4) to regulate the TGF-β1/SMAD3 pathway.微小 RNA miR-130a-3p 通过靶向糖基化 N-乙酰转移酶 4(GCNT4)调控 TGF-β1/SMAD3 通路促进胃癌。
Bioengineered. 2021 Dec;12(2):11634-11647. doi: 10.1080/21655979.2021.1995099.
3
MicroRNA-30 modulates metabolic inflammation by regulating Notch signaling in adipose tissue macrophages.miRNA-30 通过调节脂肪组织巨噬细胞中的 Notch 信号转导来调节代谢性炎症。
Int J Obes (Lond). 2018 Jun;42(6):1140-1150. doi: 10.1038/s41366-018-0114-1. Epub 2018 Jun 13.
4
MicroRNA-10a-5p regulates macrophage polarization and promotes therapeutic adipose tissue remodeling.miR-10a-5p 调控巨噬细胞极化并促进治疗性脂肪组织重塑。
Mol Metab. 2019 Nov;29:86-98. doi: 10.1016/j.molmet.2019.08.015. Epub 2019 Aug 27.
5
TGF-β1 down-regulation in the mediobasal hypothalamus attenuates hypothalamic inflammation and protects against diet-induced obesity.下调中脑基底部的 TGF-β1 可减轻下丘脑炎症反应,预防饮食诱导的肥胖。
Metabolism. 2018 Aug;85:171-182. doi: 10.1016/j.metabol.2018.04.005. Epub 2018 Apr 13.
6
Adipocyte-secreted exosomal microRNA-34a inhibits M2 macrophage polarization to promote obesity-induced adipose inflammation.脂肪细胞分泌的细胞外体 microRNA-34a 抑制 M2 巨噬细胞极化,促进肥胖诱导的脂肪组织炎症。
J Clin Invest. 2019 Feb 1;129(2):834-849. doi: 10.1172/JCI123069. Epub 2019 Jan 22.
7
Role of miR-379 in high-fat diet-induced kidney injury and dysfunction.miR-379 在高脂饮食诱导的肾损伤和功能障碍中的作用。
Am J Physiol Renal Physiol. 2022 Dec 1;323(6):F686-F699. doi: 10.1152/ajprenal.00213.2022. Epub 2022 Oct 13.
8
Hepatic exosome-derived miR-130a-3p attenuates glucose intolerance via suppressing PHLPP2 gene in adipocyte.肝外泌体衍生的 miR-130a-3p 通过抑制脂肪细胞中的 PHLPP2 基因来减轻葡萄糖不耐受。
Metabolism. 2020 Feb;103:154006. doi: 10.1016/j.metabol.2019.154006. Epub 2019 Nov 10.
9
miR-10a regulates cell death and inflammation in adipose tissue of male mice with diet-induced obesity.miR-10a 调控饮食诱导肥胖雄性小鼠脂肪组织中的细胞死亡和炎症。
Mol Metab. 2024 Dec;90:102039. doi: 10.1016/j.molmet.2024.102039. Epub 2024 Sep 27.
10
Altered pattern of circulating miRNAs in HIV lipodystrophy perturbs key adipose differentiation and inflammation pathways.HIV 脂肪营养不良患者循环 miRNA 模式改变,扰乱关键脂肪分化和炎症途径。
JCI Insight. 2021 Sep 22;6(18):e150399. doi: 10.1172/jci.insight.150399.

引用本文的文献

1
Obesity-cancer axis crosstalk: Molecular insights and therapeutic approaches.肥胖-癌症轴的相互作用:分子见解与治疗方法
Acta Pharm Sin B. 2025 Jun;15(6):2930-2944. doi: 10.1016/j.apsb.2025.04.029. Epub 2025 May 5.
2
miRNAs and T cell-mediated Immune Response in Disease.微小RNA与疾病中的T细胞介导的免疫反应
Yale J Biol Med. 2025 Jun 30;98(2):187-202. doi: 10.59249/PAYJ6872. eCollection 2025 Jun.
3
High-fat diet-induced adipose tissue-resident macrophages, T cells, and dendritic cells modulate chronic inflammation and adipogenesis during obesity.

本文引用的文献

1
Piceatannol induces regulatory T cells and modulates the inflammatory response and adipogenesis.白皮杉醇诱导调节性 T 细胞,并调节炎症反应和脂肪生成。
Biomed Pharmacother. 2023 May;161:114514. doi: 10.1016/j.biopha.2023.114514. Epub 2023 Mar 13.
2
MicroRNAs: a crossroad that connects obesity to immunity and aging.微小RNA:连接肥胖、免疫与衰老的十字路口。
Immun Ageing. 2022 Dec 14;19(1):64. doi: 10.1186/s12979-022-00320-w.
3
Interleukin-17 Family Cytokines in Metabolic Disorders and Cancer.白细胞介素-17 家族细胞因子在代谢紊乱和癌症中的作用。
高脂饮食诱导的脂肪组织驻留巨噬细胞、T细胞和树突状细胞在肥胖期间调节慢性炎症和脂肪生成。
Front Immunol. 2025 Jun 3;16:1524544. doi: 10.3389/fimmu.2025.1524544. eCollection 2025.
4
Role of Non-Coding RNAs in White and Brown Adipose Tissue Differentiation and Development.非编码RNA在白色和棕色脂肪组织分化与发育中的作用
Noncoding RNA. 2025 Apr 29;11(3):30. doi: 10.3390/ncrna11030030.
5
Wild-Type TP53 Predicts Poor Prognosis in Lower-Grade Glioma via TP53-CXCL14-GATA3 Axis.野生型TP53通过TP53-CXCL14-GATA3轴预测低级别胶质瘤的不良预后。
J Mol Neurosci. 2025 Mar 18;75(2):37. doi: 10.1007/s12031-025-02323-w.
6
Effect of miR-10a on the proliferation and differentiation of yak adipocyte precursors.miR-10a对牦牛脂肪前体细胞增殖与分化的影响
J Appl Genet. 2025 May;66(2):435-447. doi: 10.1007/s13353-024-00932-6. Epub 2024 Dec 24.
7
Berberine suppressed the epithelial-mesenchymal transition (EMT) of colon epithelial cells through the TGF-β1/Smad and NF-κB pathways associated with miRNA-1269a.小檗碱通过与miRNA-1269a相关的TGF-β1/Smad和NF-κB信号通路抑制结肠上皮细胞的上皮-间质转化(EMT)。
Heliyon. 2024 Aug 12;10(16):e36059. doi: 10.1016/j.heliyon.2024.e36059. eCollection 2024 Aug 30.
8
Aging and Metabolic Reprogramming of Adipose-Derived Stem Cells Affect Molecular Mechanisms Related to Cardiovascular Diseases.脂肪来源干细胞的衰老和代谢重编程影响与心血管疾病相关的分子机制。
Cells. 2023 Dec 7;12(24):2785. doi: 10.3390/cells12242785.
9
Integration of Transcriptomics and Lipidomics Profiling to Reveal the Therapeutic Mechanism Underlying (Sangzhi) Alkaloids for the Treatment of Liver Lipid Metabolic Disturbance in High-Fat-Diet/Streptozotocin-Induced Diabetic Mice.整合转录组学和脂质组学分析以揭示(桑枝)生物碱治疗高脂饮食/链脲佐菌素诱导的糖尿病小鼠肝脏脂质代谢紊乱的潜在治疗机制。
Nutrients. 2023 Sep 8;15(18):3914. doi: 10.3390/nu15183914.
Genes (Basel). 2022 Sep 13;13(9):1643. doi: 10.3390/genes13091643.
4
Integrative understanding of immune-metabolic interaction.免疫代谢相互作用的综合理解。
BMB Rep. 2022 Jun;55(6):259-266. doi: 10.5483/BMBRep.2022.55.6.064.
5
MicroRNA-10a/b inhibit TGF-β/Smad-induced renal fibrosis by targeting TGF-β receptor 1 in diabetic kidney disease.微小RNA-10a/b通过靶向糖尿病肾病中的转化生长因子-β受体1来抑制转化生长因子-β/ Smad诱导的肾纤维化。
Mol Ther Nucleic Acids. 2022 Apr 7;28:488-499. doi: 10.1016/j.omtn.2022.04.002. eCollection 2022 Jun 14.
6
High-Fat Diet-Induced Dysregulation of Immune Cells Correlates with Macrophage Phenotypes and Chronic Inflammation in Adipose Tissue.高脂饮食诱导的免疫细胞失调与脂肪组织中巨噬细胞表型和慢性炎症相关。
Cells. 2022 Apr 13;11(8):1327. doi: 10.3390/cells11081327.
7
Molecular Mechanism of Lipotoxicity as an Interesting Aspect in the Development of Pathological States-Current View of Knowledge.脂毒性的分子机制:病理状态发展过程中的一个有趣方面——当前知识的视角。
Cells. 2022 Mar 1;11(5):844. doi: 10.3390/cells11050844.
8
The Chemokine Systems at the Crossroads of Inflammation and Energy Metabolism in the Development of Obesity.肥胖症发展过程中炎症与能量代谢交叉点上的趋化因子系统
Int J Mol Sci. 2021 Dec 16;22(24):13528. doi: 10.3390/ijms222413528.
9
Metabolic Messengers: tumour necrosis factor.代谢信使:肿瘤坏死因子
Nat Metab. 2021 Oct;3(10):1302-1312. doi: 10.1038/s42255-021-00470-z. Epub 2021 Oct 14.
10
miR-21 mimic blocks obesity in mice: A novel therapeutic option.微小RNA-21模拟物可阻止小鼠肥胖:一种新的治疗选择。
Mol Ther Nucleic Acids. 2021 Jul 2;26:401-416. doi: 10.1016/j.omtn.2021.06.019. eCollection 2021 Dec 3.