Suppr超能文献

USP25 调节 KEAP1-NRF2 抗氧化轴,其失活可保护雄性小鼠的对乙酰氨基酚诱导的肝损伤。

USP25 regulates KEAP1-NRF2 anti-oxidation axis and its inactivation protects acetaminophen-induced liver injury in male mice.

机构信息

Department of Gastroenterology, The First Affiliated Hospital of Zhejiang University School of Medicine, Hangzhou, Zhejiang, 310003, China.

Institute of Translational Medicine, Zhejiang University School of Medicine, Hangzhou, Zhejiang, 310058, China.

出版信息

Nat Commun. 2023 Jun 20;14(1):3648. doi: 10.1038/s41467-023-39412-6.

Abstract

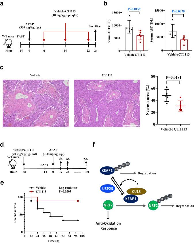
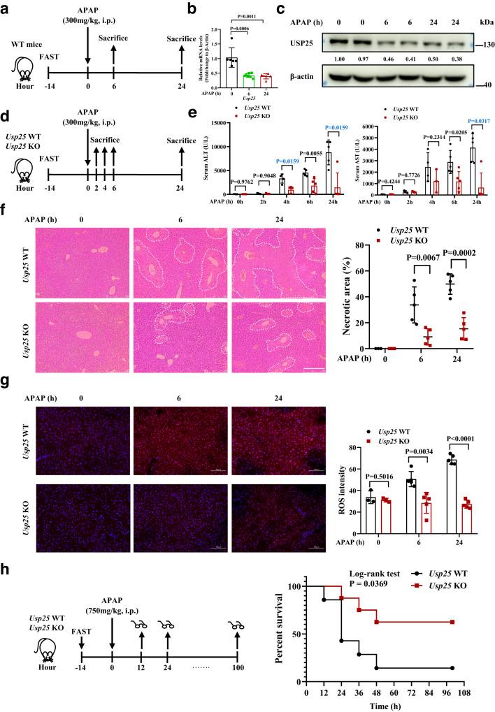
Nuclear factor erythroid 2-related factor 2 (NRF2) is a transcription factor responsible for mounting an anti-oxidation gene expression program to counter oxidative stress. Under unstressed conditions, Kelch-like ECH-associated protein 1 (KEAP1), an adaptor protein for CUL3 E3 ubiquitin ligase, mediates NRF2 ubiquitination and degradation. We show here that the deubiquitinase USP25 directly binds to KEAP1 and prevents KEAP1's own ubiquitination and degradation. In the absence of Usp25 or if the DUB is inhibited, KEAP1 is downregulated and NRF2 is stabilized, allowing the cells to respond to oxidative stress more readily. In acetaminophen (APAP) overdose-induced oxidative liver damage in male mice, the inactivation of Usp25, either genetically or pharmacologically, greatly attenuates liver injury and reduces the mortality rates resulted from lethal doses of APAP.

摘要

核因子红细胞 2 相关因子 2(NRF2)是一种转录因子,负责启动抗氧化基因表达程序以对抗氧化应激。在非应激条件下,Kelch 样 ECH 相关蛋白 1(KEAP1)是 CUL3 E3 泛素连接酶的衔接蛋白,介导 NRF2 的泛素化和降解。我们在这里表明,去泛素酶 USP25 直接与 KEAP1 结合,并防止 KEAP1 自身的泛素化和降解。如果没有 Usp25 或抑制 DUB,KEAP1 下调,NRF2 稳定,使细胞更容易应对氧化应激。在雄性小鼠中,对乙酰氨基酚(APAP)过量诱导的氧化肝损伤中,USP25 的失活,无论是遗传失活还是药物抑制,都能大大减轻肝损伤,并降低致命剂量 APAP 导致的死亡率。

https://cdn.ncbi.nlm.nih.gov/pmc/blobs/2ae4/10282087/32cc5b64512a/41467_2023_39412_Fig1_HTML.jpg

文献检索

告别复杂PubMed语法,用中文像聊天一样搜索,搜遍4000万医学文献。AI智能推荐,让科研检索更轻松。

立即免费搜索

文件翻译

保留排版,准确专业,支持PDF/Word/PPT等文件格式,支持 12+语言互译。

免费翻译文档

深度研究

AI帮你快速写综述,25分钟生成高质量综述,智能提取关键信息,辅助科研写作。

立即免费体验