Suppr超能文献

基于弹性体共混物的内在可拉伸三基色发光膜用于聚合物发光二极管。

Intrinsically stretchable three primary light-emitting films enabled by elastomer blend for polymer light-emitting diodes.

机构信息

Department of Chemical Engineering (Integrated Engineering Program), Kyung Hee University, Yongin, Gyeonggi, 17104, Korea.

Department of Advanced Materials Engineering for Information and Electronics, Kyung Hee University, Yongin, Gyeonggi, 17104, Korea.

出版信息

Sci Adv. 2023 Jun 23;9(25):eadh1504. doi: 10.1126/sciadv.adh1504. Epub 2023 Jun 21.

Abstract

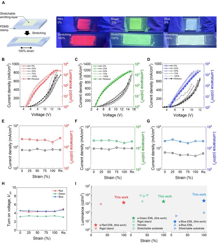
Intrinsically stretchable light-emitting materials are crucial for skin-like wearable displays; however, their color range has been limited to green-like yellow lights owing to the restricted stretchable light-emitting materials (super yellow series materials). To develop skin-like full-color displays, three intrinsically stretchable primary light-emitting materials [red, green, and blue (RGB)] are essential. In this study, we report three highly stretchable primary light-emitting films made from a polymer blend of conventional RGB light-emitting polymers and a nonpolar elastomer. The blend films consist of multidimensional nanodomains of light-emitting polymers that are interconnected in an elastomer matrix for efficient light-emitting under strain. The RGB blend films exhibited over 1000 cd/m luminance with low turn-on voltage (<5 ) and the selectively stretched blend films on rigid substrate maintained stable light-emitting performance up to 100% strain even after 1000 multiple stretching cycles.

摘要

本征可拉伸发光材料对于类皮肤可穿戴显示器至关重要;然而,由于受限于可拉伸发光材料(超黄色系列材料),其颜色范围仅限于类似绿色的黄色光。为了开发类皮肤的全彩显示器,需要三种本征可拉伸的主要发光材料[红、绿和蓝(RGB)]。在本研究中,我们报告了三种由常规 RGB 发光聚合物和非极性弹性体的聚合物共混物制成的高度可拉伸的主要发光薄膜。共混膜由发光聚合物的多维纳米域组成,这些纳米域在弹性体基质中相互连接,以便在应变下高效发光。RGB 共混膜在低开启电压(<5 V)下表现出超过 1000 cd/m 的亮度,而在刚性基底上选择性拉伸的共混膜即使在经过 1000 多次拉伸循环后,在 100%的应变下仍保持稳定的发光性能。

https://cdn.ncbi.nlm.nih.gov/pmc/blobs/e969/10284558/230868383a05/sciadv.adh1504-f1.jpg

文献AI研究员

20分钟写一篇综述,助力文献阅读效率提升50倍。

立即体验

用中文搜PubMed

大模型驱动的PubMed中文搜索引擎

马上搜索

文档翻译

学术文献翻译模型,支持多种主流文档格式。

立即体验