Suppr超能文献

药学专业学生对理论课程中面对面与虚拟团队学习(TBL)的看法和态度:一项混合方法研究。

Pharmacy students' perceptions and attitudes toward face-to-face vs. virtual team-based learning (TBL) in the didactic curriculum: A mixed-methods study.

机构信息

Fisch College of Pharmacy, The University of Texas at Tyler, Tyler, TX, USA.

出版信息

Med Educ Online. 2023 Dec;28(1):2226851. doi: 10.1080/10872981.2023.2226851.

Abstract

INTRODUCTION

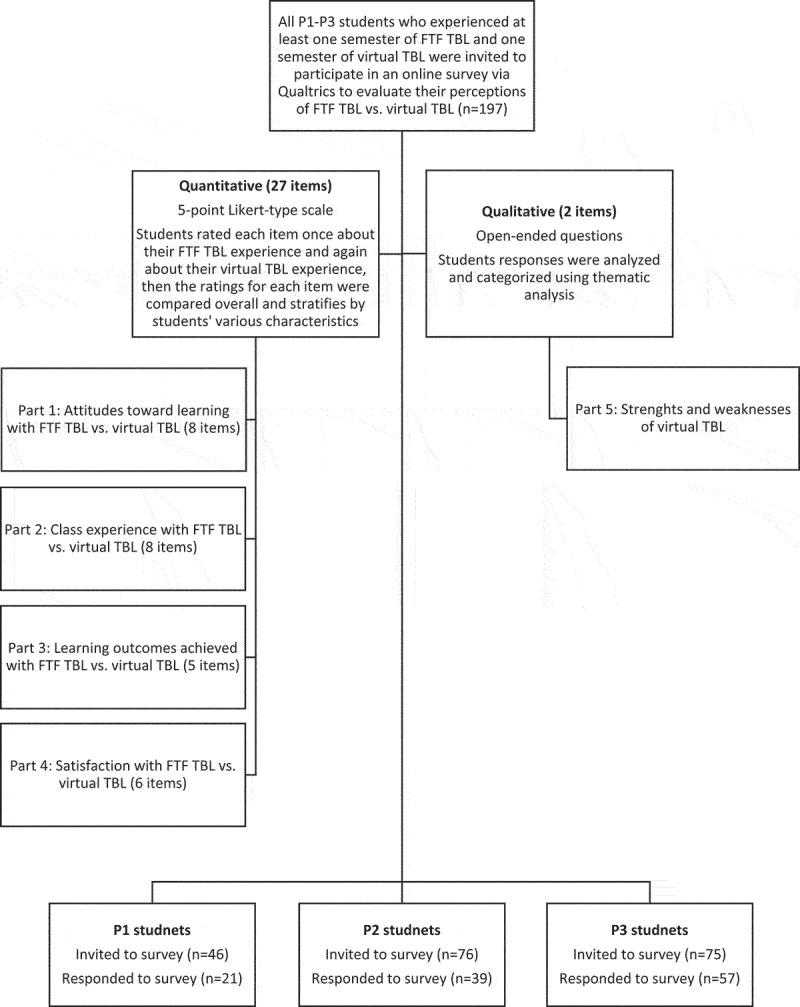
Virtual TBL is an online adaptation of the team-based learning (TBL) instructional strategy, emphasizing collaborative learning and problem-solving. The emergency shift to virtual TBL during the COVID-19 pandemic presented unique challenges. This study aims to 1) compare overall pharmacy students' perceptions and attitudes toward face-to-face (FTF) TBL vs. virtual TBL in the didactic curriculum and stratify their perceptions and attitudes by various students' characteristics; 2) evaluate students' perceptions of the strengths and weaknesses of virtual TBL.

METHODS

This mixed-methods, pre-post, cross-sectional study utilized an anonymous survey to collect the data. Pharmacy students completed a survey to compare their perceptions and attitudes toward learning, class experience, learning outcomes achieved, and satisfaction with FTF TBL vs. virtual TBL using a 5-point Likert-type scale. Additionally, the survey included two open-ended questions to gather students' perceptions of the strengths and weaknesses of virtual TBL. Quantitative survey data were analyzed using the Wilcoxon matched-pairs signed rank exact test, while qualitative survey data were analyzed using thematic analysis.

RESULTS

A total of 117 students (response rate of 59.4%) completed the study survey. Pharmacy students perceived FTF TBL to be superior to virtual TBL in their attitudes toward learning, class experience, learning outcomes achieved, and overall satisfaction across various students' characteristics. While the students identified some unique strengths of using virtual TBL, they also highlighted several weaknesses of using this learning modality compared to FTF TBL.

CONCLUSIONS

Pharmacy students perceived FTF TBL to be superior to virtual TBL across various students' characteristics. These findings can be helpful to pharmacy programs considering the implementation of virtual TBL in their didactic curricula. Future research should explore whether a purposefully designed virtual TBL environment, as opposed to the pandemic-driven emergency TBL planning, can influence students' perceptions and attitudes toward virtual TBL.

摘要

简介

虚拟 TBL 是团队学习(TBL)教学策略的在线适应,强调协作学习和解决问题。在 COVID-19 大流行期间,向虚拟 TBL 的紧急转变带来了独特的挑战。本研究旨在:1)比较药学专业学生对课堂教学课程中面对面 TBL 与虚拟 TBL 的总体看法和态度,并按学生的各种特征对其看法和态度进行分层;2)评估学生对虚拟 TBL 的优势和劣势的看法。

方法

本混合方法、前后测、横断面研究采用匿名调查收集数据。药学专业学生使用 5 点 Likert 量表完成一项调查,比较他们对面对面 TBL 与虚拟 TBL 的学习、课堂体验、学习成果以及对这两种学习方式的满意度的看法和态度。此外,调查还包括两个开放式问题,以收集学生对虚拟 TBL 的优势和劣势的看法。使用 Wilcoxon 配对符号秩检验对定量调查数据进行分析,对定性调查数据进行主题分析。

结果

共有 117 名学生(回应率为 59.4%)完成了研究调查。药学专业学生认为面对面 TBL 在学习态度、课堂体验、学习成果和总体满意度方面优于虚拟 TBL,而无论学生的特征如何。尽管学生确定了使用虚拟 TBL 的一些独特优势,但他们也强调了与面对面 TBL 相比使用这种学习模式的一些劣势。

结论

药学专业学生认为面对面 TBL 在各种学生特征方面优于虚拟 TBL。这些发现对考虑在其课堂教学课程中实施虚拟 TBL 的药学课程可能有帮助。未来的研究应探讨是否可以通过设计一个有目的的虚拟 TBL 环境,而不是由疫情驱动的紧急 TBL 计划,来影响学生对虚拟 TBL 的看法和态度。

https://cdn.ncbi.nlm.nih.gov/pmc/blobs/2b61/10286667/247ce17fbca8/ZMEO_A_2226851_F0001_B.jpg

文献AI研究员

20分钟写一篇综述,助力文献阅读效率提升50倍。

立即体验

用中文搜PubMed

大模型驱动的PubMed中文搜索引擎

马上搜索

文档翻译

学术文献翻译模型,支持多种主流文档格式。

立即体验