Laboratory of Experimental Immunology, Department of Diagnostic Sciences, Ghent University, Ghent, Belgium.
Brown Foundation Institute of Molecular Medicine, Mc Govern Medical School, University of Texas Health Science Center at Houston, Houston, TX, United States.
Front Immunol. 2023 Jun 7;14:1188099. doi: 10.3389/fimmu.2023.1188099. eCollection 2023.
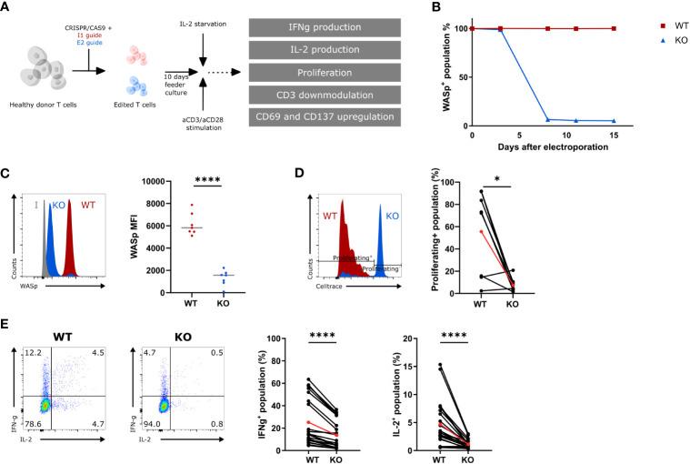
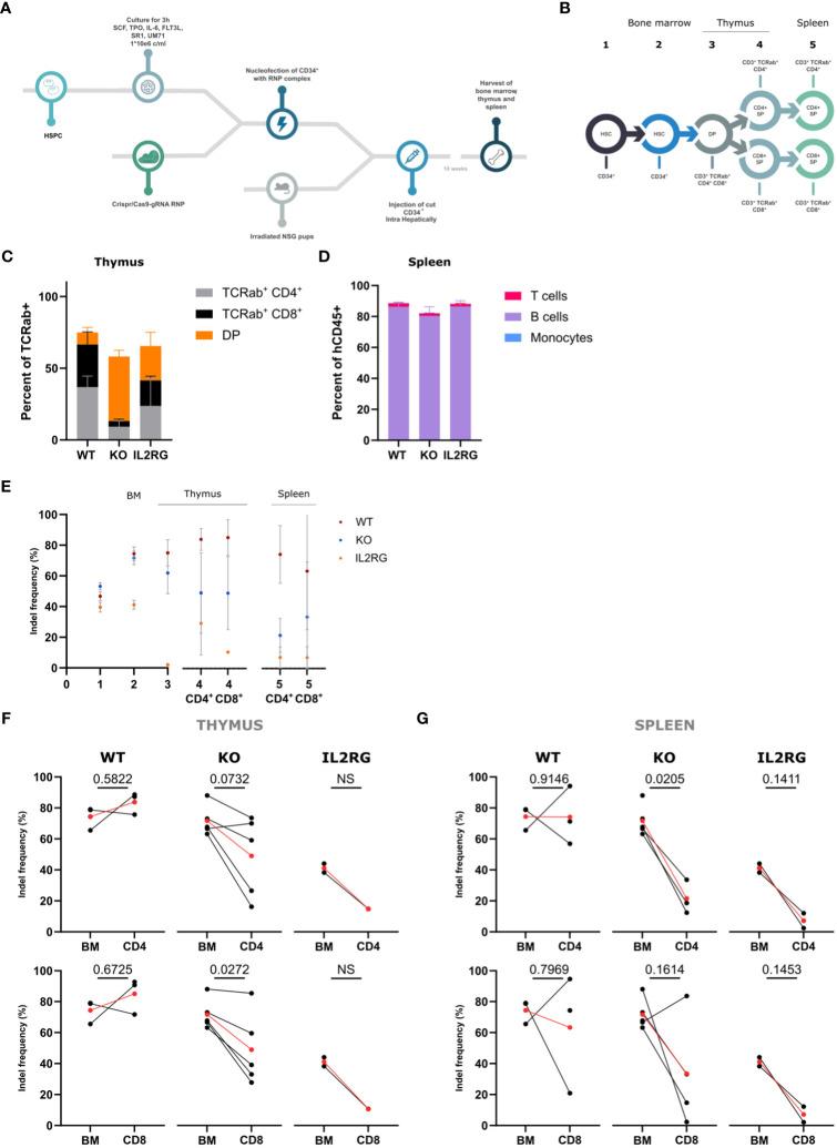
The Wiskott-Aldrich syndrome (WAS) is an X-linked primary immune deficiency caused by a mutation in the WAS gene. This leads to altered or absent WAS protein (WASp) expression and function resulting in thrombocytopenia, eczema, recurrent infections, and autoimmunity. In T cells, WASp is required for immune synapse formation. Patients with WAS show reduced numbers of peripheral blood T lymphocytes and an altered T-cell receptor repertoire. , their peripheral T cells show decreased proliferation and cytokine production upon aCD3/aCD28 stimulation. It is unclear whether these T-cell defects are acquired during peripheral activation or are, in part, generated during thymic development. Here, we assessed the role of WASp during T-cell differentiation using artificial thymic organoid cultures and in the thymus of humanized mice. Although CRISPR/Cas9 WAS knockout hematopoietic stem and progenitor cells (HSPCs) rearranged the T-cell receptor and differentiated to T-cell receptor (TCR) CD4 CD8 double-positive (DP) cells similar to wild-type HSPCs, a partial defect in the generation of CD8 single-positive (SP) cells was observed, suggesting that WASp is involved in their positive selection. TCR repertoire analysis of the DP and CD8 SP population, however, showed a polyclonal repertoire with no bias toward autoreactivity. To our knowledge, this is the first study of the role of WASp in human T-cell differentiation and on TCR repertoire generation.
威特综合征(Wiskott-Aldrich syndrome,WAS)是一种 X 连锁的原发性免疫缺陷病,由 WAS 基因突变引起。这导致 WAS 蛋白(WASp)的表达和功能改变或缺失,从而导致血小板减少、湿疹、反复感染和自身免疫。在 T 细胞中,WASp 对于免疫突触的形成是必需的。患有 WAS 的患者外周血 T 淋巴细胞数量减少,T 细胞受体库发生改变。他们的外周 T 细胞在 aCD3/aCD28 刺激下增殖和细胞因子产生减少。这些 T 细胞缺陷是在外周激活过程中获得的,还是部分在胸腺发育过程中产生的,目前尚不清楚。在这里,我们使用人工胸腺类器官培养物和人源化小鼠评估了 WASp 在 T 细胞分化过程中的作用。尽管 CRISPR/Cas9 WAS 敲除造血干细胞和祖细胞(HSPCs)重组了 T 细胞受体并分化为 T 细胞受体(TCR)CD4 CD8 双阳性(DP)细胞,与野生型 HSPCs 相似,但观察到 CD8 单阳性(SP)细胞生成的部分缺陷,表明 WASp 参与了它们的阳性选择。然而,对 DP 和 CD8 SP 群体的 TCR 库分析显示,多克隆库中没有自身反应性偏向。据我们所知,这是首次研究 WASp 在人类 T 细胞分化和 TCR 库生成中的作用。