Suppr超能文献

CFAP70 是男性不育症少弱畸形精子症遗传诊断的一个切实、有价值的靶标。

CFAP70 is a solid and valuable target for the genetic diagnosis of oligo-astheno-teratozoospermia in infertile men.

机构信息

Key Laboratory of Cell Proliferation and Regulation Biology, Ministry of Education, Department of Biology, College of Life Sciences, Beijing Normal University, Beijing, 100875, China.

Center of Reproductive Medicine, Affiliated Hospital of Youjiang Medical University for Nationalities, Baise, 533000, Guangxi, China; Environmental Health Risk Assessment and Prevention Engineering Center of Ecological Aluminum Industry Base of Youjiang Medical University for Nationalities, Baise, 533000, Guangxi, China.

出版信息

EBioMedicine. 2023 Jul;93:104675. doi: 10.1016/j.ebiom.2023.104675. Epub 2023 Jun 21.

Abstract

BACKGROUND

Male infertility is a worldwide population health concern, but its aetiology remains largely understood. Although CFAP70 variants have already been reported in two oligo-astheno-teratozoospermia (OAT) individuals by sequencing, animal evidence to support CFAP70 as a credible OAT-pathogenic gene is lacking.

METHOD

Cfap70-KO mice were generated to explore the physiological role of CFAP70. CFAP70 variants were detected in infertile men with OAT by whole exome sequencing and Sanger sequencing confirmation. Cfap70-truncated mice were further generated to explore the pathogenicity of the nonsense variant of CFAP70 identified in the proband.

FINDINGS

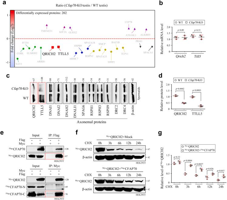
Here, we demonstrate that Cfap70-KO mice are sterile mainly due to OAT and further identify a Chinese infertile man carrying a homozygous nonsense variant (c.2962C > T/p.R988X) of CFAP70. Cfap70-truncated mice lacking 5-8 tetratricopeptide repeats (TPRs) mimic the patient's symptoms. CFAP70 is required for the biogenesis of spermatid flagella partially by regulating the expression of OAT-associated proteins (e.g., QRICH2), assisting the cytoplasmic preassembly of the calmodulin- and radial spoke-associated complex (CSC), and controlling the manchette localization of axoneme-related proteins. Moreover, we suggest that CFAP70-associated male infertility could be overcome by intracytoplasmic sperm injection (ICSI) treatment.

INTERPRETATION

Overall, we demonstrate that CFAP70 is necessary to assemble spermatid flagella and that CFAP70 gene could be used as a diagnostic target for male infertility with OAT in the clinic.

FUNDING

This study was supported by the National Key Research and Development Project (2019YFA0802101 to S.C), Open Fund of Key Laboratory of Cell Proliferation and Regulation Biology, Ministry of Education (to S.C), Central Government to Guide Local Scientific and Technological Development (ZY21195023 to B.W), and Basic Research Projects of Central Scientific Research Institutes (to B.W).

摘要

背景

男性不育是一个全球性的人口健康问题,但病因仍在很大程度上未被理解。尽管已经通过测序在两名少精-弱精-畸形精子症(OAT)个体中报道了 CFAP70 变异,但缺乏支持 CFAP70 作为可信 OAT 致病基因的动物证据。

方法

通过全外显子组测序和 Sanger 测序确认,在患有 OAT 的不育男性中检测 CFAP70 变异。进一步生成 Cfap70 截断的小鼠,以探索在先证者中鉴定的 CFAP70 无义变异的致病性。

结果

在这里,我们证明 Cfap70-KO 小鼠是不育的,主要是由于 OAT,并且进一步鉴定了一名携带 CFAP70 纯合无义变异(c.2962C>T/p.R988X)的中国不育男性。缺乏 5-8 个四肽重复(TPR)的 Cfap70 截断小鼠模拟了患者的症状。CFAP70 通过调节 OAT 相关蛋白(例如 QRICH2)的表达,协助钙调蛋白和辐射状 spoke 相关复合物(CSC)的细胞质预组装,并控制轴丝相关蛋白的生精细胞顶体定位,部分参与精子鞭毛的发生。此外,我们建议 CFAP70 相关的男性不育可以通过胞质内精子注射(ICSI)治疗来克服。

解释

总的来说,我们证明 CFAP70 对于组装精子鞭毛是必要的,并且 CFAP70 基因可以在临床上用作 OAT 相关男性不育的诊断靶标。

资助

本研究得到国家重点研发计划(2019YFA0802101 资助给 S.C)、教育部细胞增殖与调控生物学重点实验室开放基金(资助给 S.C)、中央引导地方科技发展专项资金(ZY21195023 资助给 B.W)和中央科研院所基本科研业务费专项资金(资助给 B.W)的支持。

https://cdn.ncbi.nlm.nih.gov/pmc/blobs/b984/10333438/3ec38a1bd461/gr1.jpg

文献检索

告别复杂PubMed语法,用中文像聊天一样搜索,搜遍4000万医学文献。AI智能推荐,让科研检索更轻松。

立即免费搜索

文件翻译

保留排版,准确专业,支持PDF/Word/PPT等文件格式,支持 12+语言互译。

免费翻译文档

深度研究

AI帮你快速写综述,25分钟生成高质量综述,智能提取关键信息,辅助科研写作。

立即免费体验