Suppr超能文献

MTHFR在免疫检查点阻断、异质性、肿瘤微环境和免疫浸润中作为一种潜在的癌症生物标志物。

MTHFR act as a potential cancer biomarker in immune checkpoints blockades, heterogeneity, tumor microenvironment and immune infiltration.

作者信息

Peng Jianheng, Wu Zhongjun

机构信息

Health Management Center, The First Affiliated Hospital of Chongqing Medical University, Chongqing, 400016, China.

Department of Hepatobiliary Surgery, The First Affiliated Hospital of Chongqing Medical University, Chongqing, 400016, China.

出版信息

Discov Oncol. 2023 Jun 24;14(1):112. doi: 10.1007/s12672-023-00716-0.

Abstract

PURPOSE

To evaluate the role and landscape of 5-10-Methylenetetrahydrofolate reductase (MTHFR) to immune infiltration, tumor microenvironment, heterogeneity, immune checkpoints blockades, prognostic significance across cancer types.

METHODS

Data sets of genomic, transcriptomic and clinic features of MTHFR across > 60,000 patients and up to 44 cancer types were comprehensively analyzed using R software.

RESULTS

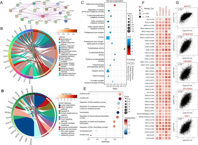
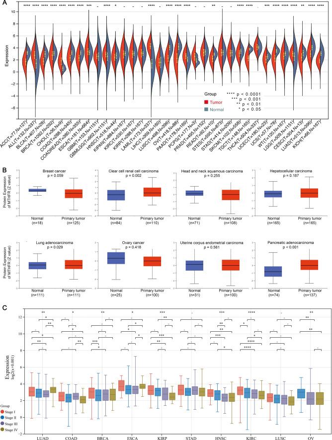
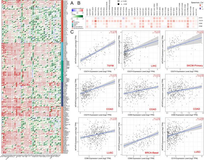
Expression of MTHFR gene is significantly lower in 17 tumors and correlated with overall survival (OS), disease-specific survival (DSS), progression-free interval (PFI) in specific tumors. Gene alterations of MTHFR are observed significant differences across tumor types. Expression of MTHFR is negatively correlated with the stemness index (mDNAsi, mRNAsi, DMPsi, ENHsi, EREG-mDNAsi and EREG-mRNAsi) in the most cancers. MTHFR showed significantly correlated with 67 types of immune cell infiltration scores in 44 cancer types by XCELL algorithm. Gene Ontology (GO) and Kyoto Encyclopedia of Genes and Genomes (KEGG) enrichment analysis are conducted to show the core tumor mechanism and biological process. Correlations between MTHFR and biomarkers of heterogeneity (MSI, TMB, MATH, HRD, LOH, Neoantigen, ploidy and purity) are also significant in specific tumors. MTHFR is significantly positively correlated with biomarkers of immune related genes (CD19, CD274, CD80, CD86) and mismatched repair genes (MLH1, PMS2, MSH2, MSH6, EPCAM, MLH3, PMS1, EXO1) in most cancer types. Receiver Operating Characteristics (ROC) analyses show MTHFR could act as a potential biomarker in anti-PD-1 (nivolumab to melanoma) and anti-CTLA4 (ipilimumab to melanoma) group of ontreatment, in anti-PD-1 (pembrolizumab to melanoma) group of pretreatment. Two immunohistochemistry antibodies HPA076180 and HPA077255 are verified in 20 types of tumor and could be used to detect the expression of MTHFR efficiently in clinic.

CONCLUSIONS

MTHFR could predict the response of immune checkpoints blockades, heterogeneity, tumor microenvironment and immune infiltration.

摘要

目的

评估5-10-亚甲基四氢叶酸还原酶(MTHFR)在免疫浸润、肿瘤微环境、异质性、免疫检查点阻断以及跨癌症类型的预后意义方面的作用和概况。

方法

使用R软件对超过60000名患者以及多达44种癌症类型的MTHFR基因组、转录组和临床特征数据集进行综合分析。

结果

MTHFR基因在17种肿瘤中的表达显著降低,且与特定肿瘤中的总生存期(OS)、疾病特异性生存期(DSS)、无进展生存期(PFI)相关。观察到MTHFR的基因改变在不同肿瘤类型之间存在显著差异。在大多数癌症中,MTHFR的表达与干性指数(mDNAsi、mRNAsi、DMPsi、ENHsi、EREG-mDNAsi和EREG-mRNAsi)呈负相关。通过XCELL算法,MTHFR在44种癌症类型中与67种免疫细胞浸润评分显著相关。进行基因本体论(GO)和京都基因与基因组百科全书(KEGG)富集分析以显示核心肿瘤机制和生物学过程。MTHFR与异质性生物标志物(微卫星不稳定性(MSI)、肿瘤突变负荷(TMB)、肿瘤异质性评分(MATH)、同源重组缺陷(HRD)、杂合性缺失(LOH)、新抗原、倍性和纯度)之间的相关性在特定肿瘤中也很显著。在大多数癌症类型中,MTHFR与免疫相关基因(CD19、CD274、CD80、CD86)和错配修复基因(MLH1、PMS2、MSH2、MSH6、EPCAM、MLH3、PMS1、EXO1)的生物标志物显著正相关。受试者操作特征(ROC)分析表明,MTHFR在抗程序性死亡蛋白1(纳武单抗用于黑色素瘤)和抗细胞毒性T淋巴细胞相关蛋白4(伊匹单抗用于黑色素瘤)治疗组以及抗程序性死亡蛋白1(帕博利珠单抗用于黑色素瘤)预处理组中可作为潜在生物标志物。两种免疫组化抗体HPA076180和HPA077255在20种肿瘤中得到验证,可用于临床高效检测MTHFR的表达。

结论

MTHFR可预测免疫检查点阻断、异质性、肿瘤微环境和免疫浸润的反应。

https://cdn.ncbi.nlm.nih.gov/pmc/blobs/e40b/10290629/33f6b156aee7/12672_2023_716_Fig1_HTML.jpg

文献AI研究员

20分钟写一篇综述,助力文献阅读效率提升50倍。

立即体验

用中文搜PubMed

大模型驱动的PubMed中文搜索引擎

马上搜索

文档翻译

学术文献翻译模型,支持多种主流文档格式。

立即体验