Department of Cell Biology, University of Oklahoma College of Medicine, Oklahoma City, Oklahoma, USA.
Department of Cell and Development Biology, Northwestern University Feinberg School of Medicine, Chicago, Illinois, USA.
J Biol Chem. 2023 Aug;299(8):104951. doi: 10.1016/j.jbc.2023.104951. Epub 2023 Jun 24.
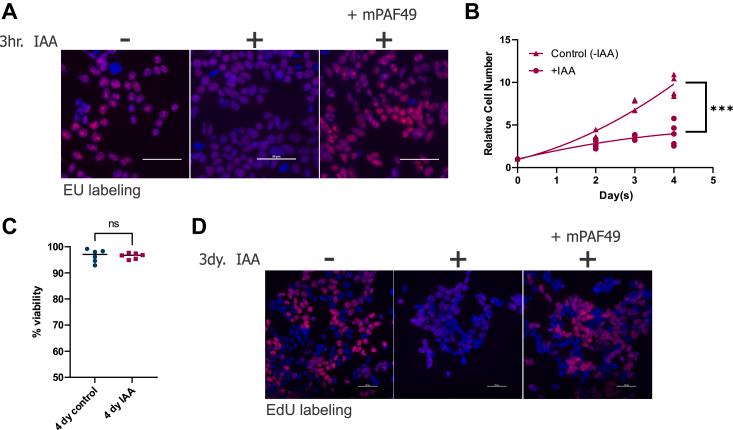
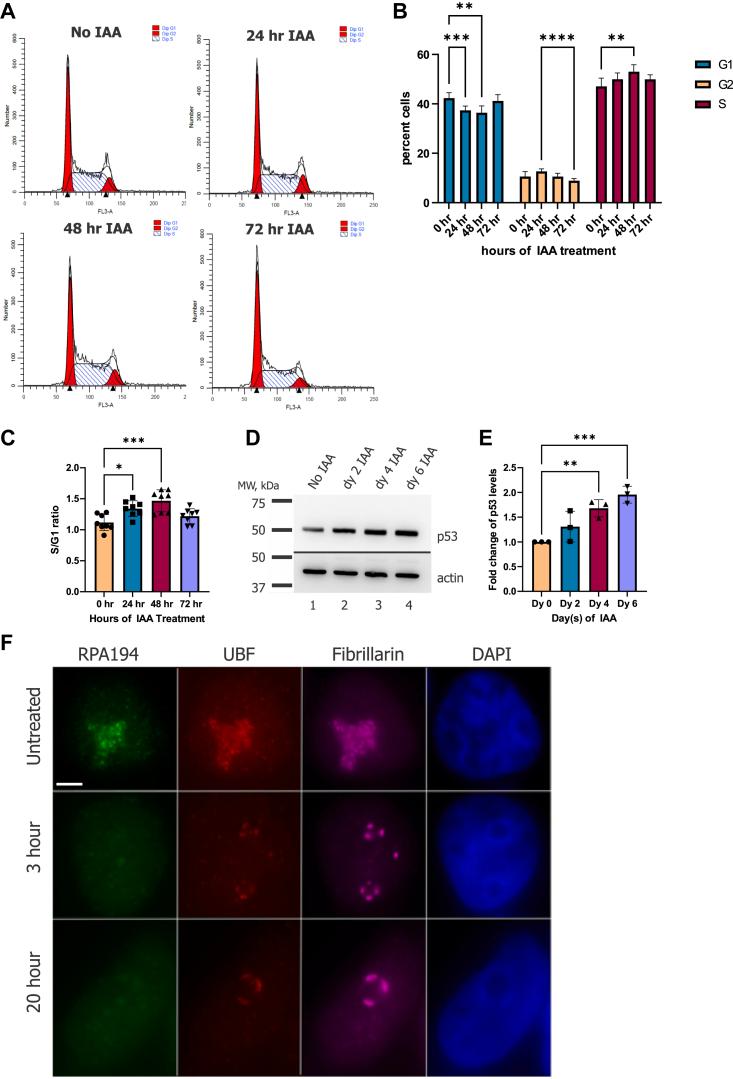
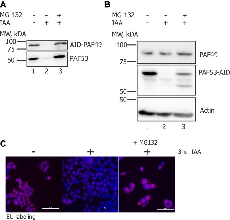
The application of genetic and biochemical techniques in yeast has informed our knowledge of transcription in mammalian cells. Such systems have allowed investigators to determine whether a gene was essential and to determine its function in rDNA transcription. However, there are significant differences in the nature of the transcription factors essential for transcription by Pol I in yeast and mammalian cells, and yeast RNA polymerase I contains 14 subunits while mammalian polymerase contains 13 subunits. We previously reported the adaptation of the auxin-dependent degron that enabled a combination of a "genetics-like" approach and biochemistry to study mammalian rDNA transcription. Using this system, we studied the mammalian orthologue of yeast RPA34.5, PAF49, and found that it is essential for rDNA transcription and cell division. The auxin-induced degradation of PAF49 induced nucleolar stress and the accumulation of P53. Interestingly, the auxin-induced degradation of AID-tagged PAF49 led to the degradation of its binding partner, PAF53, but not vice versa. A similar pattern of co-dependent expression was also found when we studied the non-essential, yeast orthologues. An analysis of the domains of PAF49 that are essential for rDNA transcription demonstrated a requirement for both the dimerization domain and an "arm" of PAF49 that interacts with PolR1B. Further, we demonstrate this interaction can be disrupted to inhibit Pol I transcription in normal and cancer cells which leads to the arrest of normal cells and cancer cell death. In summary, we have shown that both PAF53 and PAF49 are necessary for rDNA transcription and cell growth.
遗传和生化技术在酵母中的应用使我们对哺乳动物细胞中转录有了更多的了解。这些系统使研究人员能够确定一个基因是否是必需的,并确定其在 rDNA 转录中的功能。然而,在酵母和哺乳动物细胞中转录必需的转录因子的性质存在显著差异,酵母 RNA 聚合酶 I 包含 14 个亚基,而哺乳动物聚合酶包含 13 个亚基。我们之前报道了生长素依赖性降解结构域的适应性,这使得“遗传学样”方法和生物化学相结合成为可能,从而研究哺乳动物 rDNA 转录。使用该系统,我们研究了酵母 RPA34.5 的哺乳动物同源物 PAF49,并发现它是 rDNA 转录和细胞分裂所必需的。PAF49 的生长素诱导降解导致核仁应激和 P53 的积累。有趣的是,AID 标记的 PAF49 的生长素诱导降解导致其结合伴侣 PAF53 的降解,但反之则不然。当我们研究非必需的酵母同源物时,也发现了类似的共表达模式。对 PAF49 中对 rDNA 转录至关重要的结构域的分析表明,它既需要二聚化结构域,也需要与 PolR1B 相互作用的 PAF49 的“臂”。此外,我们证明这种相互作用可以被破坏,以抑制正常和癌细胞中的 Pol I 转录,从而导致正常细胞停滞和癌细胞死亡。总之,我们已经表明 PAF53 和 PAF49 都是 rDNA 转录和细胞生长所必需的。