Suppr超能文献

口部发育过程中,颊咽膜穿孔需要Jak2和咀嚼肌。

Jak2 and Jaw Muscles Are Required for Buccopharyngeal Membrane Perforation during Mouth Development.

作者信息

Dickinson Amanda J G

机构信息

Department of Biology, Virginia Commonwealth University, Richmond, VA 23284, USA.

出版信息

J Dev Biol. 2023 May 31;11(2):24. doi: 10.3390/jdb11020024.

Abstract

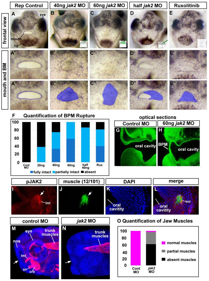
The mouth is a central feature of our face, without which we could not eat, breathe, or communicate. A critical and early event in mouth formation is the creation of a "hole" which connects the digestive system and the external environment. This hole, which has also been called the primary or embryonic mouth in vertebrates, is initially covered by a 1-2 cell layer thick structure called the buccopharyngeal membrane. When the buccopharyngeal membrane does not rupture, it impairs early mouth functions and may also lead to further craniofacial malformations. Using a chemical screen in an animal model () and genetic data from humans, we determined that Janus kinase 2 (Jak2) has a role in buccopharyngeal membrane rupture. We have determined that decreased Jak2 function, using antisense morpholinos or a pharmacological antagonist, caused a persistent buccopharyngeal membrane as well as the loss of jaw muscles. Surprisingly, we observed that the jaw muscle compartments were connected to the oral epithelium that is continuous with the buccopharyngeal membrane. Severing such connections resulted in buccopharyngeal membrane buckling and persistence. We also noted puncta accumulation of F-actin, an indicator of tension, in the buccopharyngeal membrane during perforation. Taken together, the data has led us to a hypothesis that muscles are required to exert tension across the buccopharyngeal membrane, and such tension is necessary for its perforation.

摘要

口腔是我们面部的一个主要特征,没有它我们就无法进食、呼吸或交流。口腔形成过程中的一个关键早期事件是形成一个连接消化系统和外部环境的“孔”。这个孔在脊椎动物中也被称为原口或胚口,最初被一层1 - 2个细胞厚的结构覆盖,称为颊咽膜。当颊咽膜不破裂时,它会损害早期口腔功能,还可能导致进一步的颅面畸形。通过在动物模型中进行化学筛选以及利用来自人类的基因数据,我们确定Janus激酶2(Jak2)在颊咽膜破裂中起作用。我们已经确定,使用反义吗啉代寡核苷酸或药理学拮抗剂降低Jak2功能会导致颊咽膜持续存在以及颌骨肌肉缺失。令人惊讶的是,我们观察到颌骨肌肉隔室与与颊咽膜连续的口腔上皮相连。切断这种连接会导致颊咽膜弯曲和持续存在。我们还注意到在穿孔过程中颊咽膜中F - 肌动蛋白(一种张力指标)的斑点积累。综合这些数据,我们得出一个假设,即肌肉需要在颊咽膜上施加张力,而这种张力对于其穿孔是必要的。

https://cdn.ncbi.nlm.nih.gov/pmc/blobs/5cde/10298892/26e0a6b8eb11/jdb-11-00024-g001.jpg

文献检索

告别复杂PubMed语法,用中文像聊天一样搜索,搜遍4000万医学文献。AI智能推荐,让科研检索更轻松。

立即免费搜索

文件翻译

保留排版,准确专业,支持PDF/Word/PPT等文件格式,支持 12+语言互译。

免费翻译文档

深度研究

AI帮你快速写综述,25分钟生成高质量综述,智能提取关键信息,辅助科研写作。

立即免费体验