• 文献检索
  • 文档翻译
  • 深度研究
  • 学术资讯
  • Suppr Zotero 插件Zotero 插件
  • 邀请有礼
  • 套餐&价格
  • 历史记录
应用&插件
Suppr Zotero 插件Zotero 插件浏览器插件Mac 客户端Windows 客户端微信小程序
定价
高级版会员购买积分包购买API积分包
服务
文献检索文档翻译深度研究API 文档MCP 服务
关于我们
关于 Suppr公司介绍联系我们用户协议隐私条款
关注我们

Suppr 超能文献

核心技术专利:CN118964589B侵权必究
粤ICP备2023148730 号-1Suppr @ 2026

文献检索

告别复杂PubMed语法,用中文像聊天一样搜索,搜遍4000万医学文献。AI智能推荐,让科研检索更轻松。

立即免费搜索

文件翻译

保留排版,准确专业,支持PDF/Word/PPT等文件格式,支持 12+语言互译。

免费翻译文档

深度研究

AI帮你快速写综述,25分钟生成高质量综述,智能提取关键信息,辅助科研写作。

立即免费体验

钠离子通道 Na1.8 诱导的人源基因敲除干细胞模型致心律失常作用的分子和功能相关性研究。

Molecular and Functional Relevance of Na1.8-Induced Atrial Arrhythmogenic Triggers in a Human Knock-Out Stem Cell Model.

机构信息

Clinic for Cardiology and Pneumology, University Medical Center, 37075 Göttingen, Germany.

DZHK (German Center for Cardiovascular Research), Partner Site Göttingen and Rhein Main, 61231 Bad Nauheim, Germany.

出版信息

Int J Mol Sci. 2023 Jun 15;24(12):10189. doi: 10.3390/ijms241210189.

DOI:10.3390/ijms241210189
PMID:37373335
原文链接:https://pmc.ncbi.nlm.nih.gov/articles/PMC10299073/
Abstract

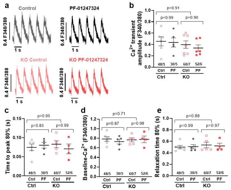
In heart failure and atrial fibrillation, a persistent Na current (I) exerts detrimental effects on cellular electrophysiology and can induce arrhythmias. We have recently shown that Na1.8 contributes to arrhythmogenesis by inducing a I. Genome-wide association studies indicate that mutations in the gene (Na1.8) are associated with increased risk for arrhythmias, Brugada syndrome, and sudden cardiac death. However, the mediation of these Na1.8-related effects, whether through cardiac ganglia or cardiomyocytes, is still a subject of controversial discussion. We used CRISPR/Cas9 technology to generate homozygous atrial -KO-iPSC-CMs. Ruptured-patch whole-cell patch-clamp was used to measure the I and action potential duration. Ca measurements (Fluo 4-AM) were performed to analyze proarrhythmogenic diastolic SR Ca leak. The I was significantly reduced in atrial KO CMs as well as after specific pharmacological inhibition of Na1.8. No effects on atrial APD were detected in any groups. Both KO and specific blockers of Na1.8 led to decreased Ca spark frequency and a significant reduction of arrhythmogenic Ca waves. Our experiments demonstrate that Na1.8 contributes to I formation in human atrial CMs and that Na1.8 inhibition modulates proarrhythmogenic triggers in human atrial CMs and therefore Na1.8 could be a new target for antiarrhythmic strategies.

摘要

在心力衰竭和心房颤动中,持续的钠离子电流 (I) 对细胞电生理产生有害影响,并可引发心律失常。我们最近表明,Na1.8 通过诱导 I 来引发心律失常。全基因组关联研究表明, 基因 (Na1.8) 的突变与心律失常、Brugada 综合征和心脏性猝死的风险增加有关。然而,这些与 Na1.8 相关的影响的介导,无论是通过心脏神经节还是心肌细胞,仍然是一个有争议的讨论主题。我们使用 CRISPR/Cas9 技术生成纯合的心房 -KO-iPSC-CMs。使用破裂贴片全细胞贴片钳测量 I 和动作电位持续时间。通过 Ca 测量(Fluo 4-AM)分析促心律失常性舒张 SR Ca 渗漏。在心房 -KO-CMs 中以及在 Na1.8 的特异性药理学抑制后,I 明显降低。在任何组中都未检测到心房 APD 的影响。-KO 和 Na1.8 的特异性阻断剂均导致 Ca 火花频率降低和致心律失常性 Ca 波明显减少。我们的实验表明,Na1.8 有助于人类心房心肌细胞中 I 的形成,并且 Na1.8 抑制调节人类心房心肌细胞中的致心律失常触发因素,因此 Na1.8 可能成为抗心律失常策略的新靶点。

https://cdn.ncbi.nlm.nih.gov/pmc/blobs/3a5c/10299073/0d3f2a646541/ijms-24-10189-g006.jpg
https://cdn.ncbi.nlm.nih.gov/pmc/blobs/3a5c/10299073/387b3403299d/ijms-24-10189-g001.jpg
https://cdn.ncbi.nlm.nih.gov/pmc/blobs/3a5c/10299073/7341d41d6af9/ijms-24-10189-g002.jpg
https://cdn.ncbi.nlm.nih.gov/pmc/blobs/3a5c/10299073/2c8d2a418d21/ijms-24-10189-g003.jpg
https://cdn.ncbi.nlm.nih.gov/pmc/blobs/3a5c/10299073/29778e41b1bf/ijms-24-10189-g004.jpg
https://cdn.ncbi.nlm.nih.gov/pmc/blobs/3a5c/10299073/3c4dcb6a945e/ijms-24-10189-g005.jpg
https://cdn.ncbi.nlm.nih.gov/pmc/blobs/3a5c/10299073/0d3f2a646541/ijms-24-10189-g006.jpg
https://cdn.ncbi.nlm.nih.gov/pmc/blobs/3a5c/10299073/387b3403299d/ijms-24-10189-g001.jpg
https://cdn.ncbi.nlm.nih.gov/pmc/blobs/3a5c/10299073/7341d41d6af9/ijms-24-10189-g002.jpg
https://cdn.ncbi.nlm.nih.gov/pmc/blobs/3a5c/10299073/2c8d2a418d21/ijms-24-10189-g003.jpg
https://cdn.ncbi.nlm.nih.gov/pmc/blobs/3a5c/10299073/29778e41b1bf/ijms-24-10189-g004.jpg
https://cdn.ncbi.nlm.nih.gov/pmc/blobs/3a5c/10299073/3c4dcb6a945e/ijms-24-10189-g005.jpg
https://cdn.ncbi.nlm.nih.gov/pmc/blobs/3a5c/10299073/0d3f2a646541/ijms-24-10189-g006.jpg

相似文献

1
Molecular and Functional Relevance of Na1.8-Induced Atrial Arrhythmogenic Triggers in a Human Knock-Out Stem Cell Model.钠离子通道 Na1.8 诱导的人源基因敲除干细胞模型致心律失常作用的分子和功能相关性研究。
Int J Mol Sci. 2023 Jun 15;24(12):10189. doi: 10.3390/ijms241210189.
2
Contribution of the neuronal sodium channel Na1.8 to sodium- and calcium-dependent cellular proarrhythmia.神经元钠通道Na1.8对钠和钙依赖性细胞性心律失常的作用。
J Mol Cell Cardiol. 2020 Jul;144:35-46. doi: 10.1016/j.yjmcc.2020.05.002. Epub 2020 May 11.
3
Na1.8 as Proarrhythmic Target in a Ventricular Cardiac Stem Cell Model.钠 1.8 作为心室心脏干细胞模型中的致心律失常靶点。
Int J Mol Sci. 2024 Jun 2;25(11):6144. doi: 10.3390/ijms25116144.
4
Inhibition of Na1.8 prevents atrial arrhythmogenesis in human and mice.抑制 Na1.8 可预防人和小鼠的心房心律失常。
Basic Res Cardiol. 2020 Feb 20;115(2):20. doi: 10.1007/s00395-020-0780-8.
5
Differential regulation of sodium channels as a novel proarrhythmic mechanism in the human failing heart.钠离子通道差异调控致人心力衰竭心律失常发生的新机制
Cardiovasc Res. 2018 Nov 1;114(13):1728-1737. doi: 10.1093/cvr/cvy152.
6
Detrimental proarrhythmogenic interaction of Ca/calmodulin-dependent protein kinase II and Na1.8 in heart failure.心力衰竭中心肌钙/钙调蛋白依赖性蛋白激酶 II 与钠通道 Nav1.8 的有害致心律失常相互作用。
Nat Commun. 2021 Nov 15;12(1):6586. doi: 10.1038/s41467-021-26690-1.
7
Absence of Functional Na1.8 Channels in Non-diseased Atrial and Ventricular Cardiomyocytes.非病变的心房和心室心肌细胞中功能性 Na1.8 通道的缺失。
Cardiovasc Drugs Ther. 2019 Dec;33(6):649-660. doi: 10.1007/s10557-019-06925-6.
8
Variant Intronic Enhancer Controls Expression and Heart Conduction.变异内含子增强子控制表达和心脏传导。
Circulation. 2021 Jul 20;144(3):229-242. doi: 10.1161/CIRCULATIONAHA.121.054083. Epub 2021 Apr 29.
9
A cellular model of Brugada syndrome with SCN10A variants using human-induced pluripotent stem cell-derived cardiomyocytes.利用人诱导多能干细胞衍生的心肌细胞建立 Brugada 综合征伴 SCN10A 变异的细胞模型。
Europace. 2019 Sep 1;21(9):1410-1421. doi: 10.1093/europace/euz122.
10
Contribution of sodium channel neuronal isoform Nav1.1 to late sodium current in ventricular myocytes from failing hearts.钠通道神经元亚型Nav1.1对衰竭心脏心室肌细胞晚期钠电流的作用。
J Physiol. 2015 Mar 15;593(6):1409-27. doi: 10.1113/jphysiol.2014.278259. Epub 2014 Nov 17.

引用本文的文献

1
Atrial APD prolongation caused by the upregulation of RAGE and subsequent increase in diabetic patients.晚期糖基化终末产物受体上调导致心房动作电位时程延长,进而在糖尿病患者中增加。
Acta Biochim Biophys Sin (Shanghai). 2025 Mar 19;57(7):1115-1124. doi: 10.3724/abbs.2025018.
2
Genetic and Molecular Underpinnings of Atrial Fibrillation.心房颤动的遗传和分子基础
NPJ Cardiovasc Health. 2024;1. doi: 10.1038/s44325-024-00035-5. Epub 2024 Dec 4.
3
Molecular Study of Sudden Cardiac Death.分子水平研究心源性猝死。

本文引用的文献

1
Generation of homozygous Na1.8 knock-out iPSC lines by CRISPR Cas9 genome editing to investigate a potential new antiarrhythmic strategy.通过CRISPR Cas9基因组编辑生成纯合Na1.8基因敲除的诱导多能干细胞系,以研究一种潜在的新的抗心律失常策略。
Stem Cell Res. 2022 Apr;60:102677. doi: 10.1016/j.scr.2022.102677. Epub 2022 Jan 19.
2
Detrimental proarrhythmogenic interaction of Ca/calmodulin-dependent protein kinase II and Na1.8 in heart failure.心力衰竭中心肌钙/钙调蛋白依赖性蛋白激酶 II 与钠通道 Nav1.8 的有害致心律失常相互作用。
Nat Commun. 2021 Nov 15;12(1):6586. doi: 10.1038/s41467-021-26690-1.
3
Subtype-Directed Differentiation of Human iPSCs into Atrial and Ventricular Cardiomyocytes.
Int J Mol Sci. 2024 Jun 8;25(12):6366. doi: 10.3390/ijms25126366.
4
Na1.8 as Proarrhythmic Target in a Ventricular Cardiac Stem Cell Model.钠 1.8 作为心室心脏干细胞模型中的致心律失常靶点。
Int J Mol Sci. 2024 Jun 2;25(11):6144. doi: 10.3390/ijms25116144.
5
Noncoding RNAs and Human Induced Pluripotent Stem Cell-Derived Cardiomyocytes in Cardiac Arrhythmic Brugada Syndrome.非编码 RNA 与人类诱导多能干细胞衍生的心肌细胞在心律失常性 Brugada 综合征中的作用。
Cells. 2023 Oct 3;12(19):2398. doi: 10.3390/cells12192398.
人诱导多能干细胞向心房和心室心肌细胞的亚型定向分化。
STAR Protoc. 2020 Jun 3;1(1):100026. doi: 10.1016/j.xpro.2020.100026. eCollection 2020 Jun 19.
4
2020 ESC Guidelines for the diagnosis and management of atrial fibrillation developed in collaboration with the European Association for Cardio-Thoracic Surgery (EACTS): The Task Force for the diagnosis and management of atrial fibrillation of the European Society of Cardiology (ESC) Developed with the special contribution of the European Heart Rhythm Association (EHRA) of the ESC.2020年欧洲心脏病学会(ESC)与欧洲心胸外科学会(EACTS)合作制定的心房颤动诊断和管理指南:欧洲心脏病学会(ESC)心房颤动诊断和管理特别工作组,由ESC欧洲心律协会(EHRA)特别贡献制定。
Eur Heart J. 2021 Feb 1;42(5):373-498. doi: 10.1093/eurheartj/ehaa612.
5
Contribution of the neuronal sodium channel Na1.8 to sodium- and calcium-dependent cellular proarrhythmia.神经元钠通道Na1.8对钠和钙依赖性细胞性心律失常的作用。
J Mol Cell Cardiol. 2020 Jul;144:35-46. doi: 10.1016/j.yjmcc.2020.05.002. Epub 2020 May 11.
6
Inhibition of Na1.8 prevents atrial arrhythmogenesis in human and mice.抑制 Na1.8 可预防人和小鼠的心房心律失常。
Basic Res Cardiol. 2020 Feb 20;115(2):20. doi: 10.1007/s00395-020-0780-8.
7
Absence of Functional Na1.8 Channels in Non-diseased Atrial and Ventricular Cardiomyocytes.非病变的心房和心室心肌细胞中功能性 Na1.8 通道的缺失。
Cardiovasc Drugs Ther. 2019 Dec;33(6):649-660. doi: 10.1007/s10557-019-06925-6.
8
The functional consequences of sodium channel Na 1.8 in human left ventricular hypertrophy.钠离子通道 Na1.8 在人类左心室肥厚中的功能后果。
ESC Heart Fail. 2019 Feb;6(1):154-163. doi: 10.1002/ehf2.12378. Epub 2018 Oct 30.
9
Differential regulation of sodium channels as a novel proarrhythmic mechanism in the human failing heart.钠离子通道差异调控致人心力衰竭心律失常发生的新机制
Cardiovasc Res. 2018 Nov 1;114(13):1728-1737. doi: 10.1093/cvr/cvy152.
10
Novel Use of Ranolazine as an Antiarrhythmic Agent in Atrial Fibrillation.雷诺嗪在心房颤动中作为抗心律失常药物的新用途。
Ann Pharmacother. 2017 Mar;51(3):245-252. doi: 10.1177/1060028016673073. Epub 2016 Oct 6.