Suppr超能文献

赞比亚蝙蝠疱疹病毒的监测、隔离和遗传特征分析。

Surveillance, Isolation, and Genetic Characterization of Bat Herpesviruses in Zambia.

机构信息

Laboratory of Veterinary Public Health, Faculty of Agriculture, Tokyo University of Agriculture and Technology, Tokyo 183-8509, Japan.

Management Department of Biosafety, Laboratory Animal and Pathogen Bank, National Institute of Infectious Diseases, Tokyo 162-8640, Japan.

出版信息

Viruses. 2023 Jun 13;15(6):1369. doi: 10.3390/v15061369.

Abstract

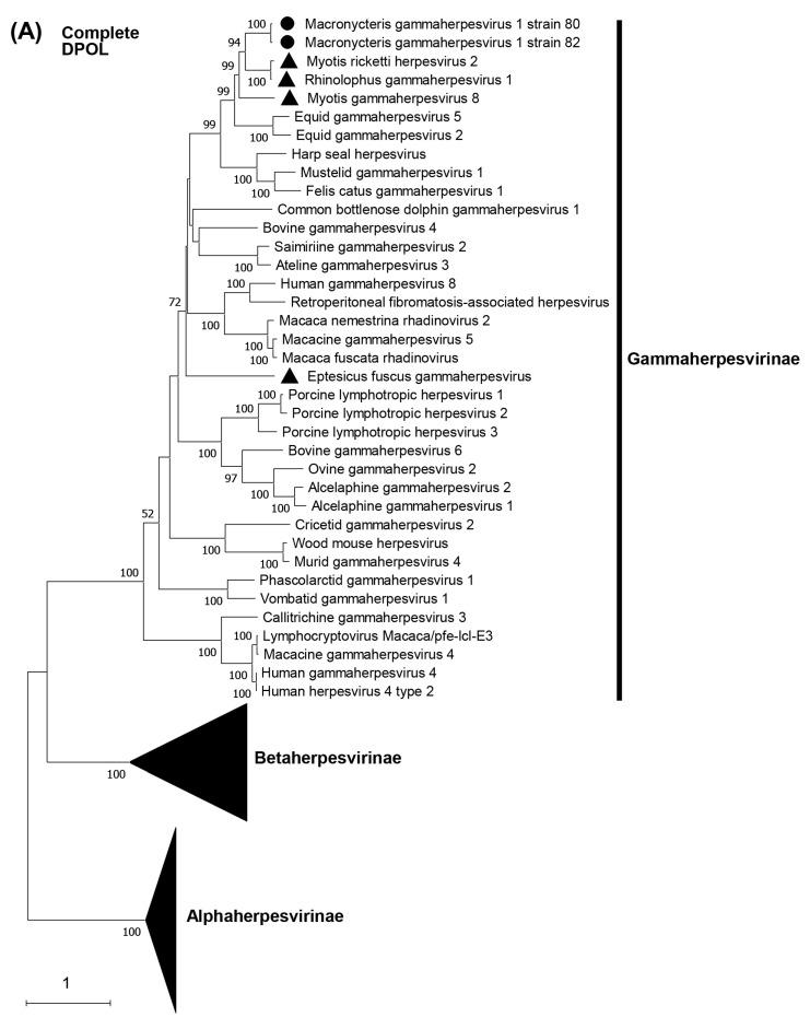
Bats are of significant interest as reservoirs for various zoonotic viruses with high diversity. During the past two decades, many herpesviruses have been identified in various bats worldwide by genetic approaches, whereas there have been few reports on the isolation of infectious herpesviruses. Herein, we report the prevalence of herpesvirus infection of bats captured in Zambia and genetic characterization of novel gammaherpesviruses isolated from striped leaf-nosed bats ). By our PCR screening, herpesvirus DNA polymerase (DPOL) genes were detected in 29.2% (7/24) of Egyptian fruit bats (), 78.1% (82/105) of , and one Sundevall's roundleaf bat () in Zambia. Phylogenetic analyses of the detected partial DPOL genes revealed that the Zambian bat herpesviruses were divided into seven betaherpesvirus groups and five gammaherpesvirus groups. Two infectious strains of a novel gammaherpesvirus, tentatively named Macronycteris gammaherpesvirus 1 (MaGHV1), were successfully isolated from bats, and their complete genomes were sequenced. The genome of MaGHV1 encoded 79 open reading frames, and phylogenic analyses of the DNA polymerase and glycoprotein B demonstrated that MaGHV1 formed an independent lineage sharing a common origin with other bat-derived gammaherpesviruses. Our findings provide new information regarding the genetic diversity of herpesviruses maintained in African bats.

摘要

蝙蝠是具有高度多样性的各种人畜共患病毒的重要宿主。在过去的二十年中,通过遗传方法在全球各种蝙蝠中发现了许多疱疹病毒,而关于传染性疱疹病毒的分离却鲜有报道。在此,我们报告了在赞比亚捕获的蝙蝠中疱疹病毒感染的流行情况,并对从条纹叶鼻蝙蝠中分离出的新型γ疱疹病毒进行了遗传特征分析。通过我们的 PCR 筛选,在 29.2%(24 只中的 7 只)埃及果蝠()、78.1%(105 只中的 82 只)和一只赞比亚 Sundevall 的圆叶蝙蝠()中检测到疱疹病毒 DNA 聚合酶(DPOL)基因。对检测到的部分 DPOL 基因的系统发育分析表明,赞比亚蝙蝠疱疹病毒分为七个β疱疹病毒群和五个γ疱疹病毒群。从蝙蝠中成功分离出两种新型γ疱疹病毒的传染性株,暂命名为 Macronycteris gammaherpesvirus 1(MaGHV1),并对其完整基因组进行了测序。MaGHV1 的基因组编码 79 个开放阅读框,DNA 聚合酶和糖蛋白 B 的系统发育分析表明,MaGHV1 形成了一个独立的进化枝,与其他蝙蝠来源的γ疱疹病毒具有共同的起源。我们的研究结果提供了有关非洲蝙蝠中维持的疱疹病毒遗传多样性的新信息。

https://cdn.ncbi.nlm.nih.gov/pmc/blobs/5e2c/10303238/e861a0c56dbe/viruses-15-01369-g001a.jpg

文献AI研究员

20分钟写一篇综述,助力文献阅读效率提升50倍。

立即体验

用中文搜PubMed

大模型驱动的PubMed中文搜索引擎

马上搜索

文档翻译

学术文献翻译模型,支持多种主流文档格式。

立即体验