Suppr超能文献

靶向 RNA 结合蛋白 HuR 抑制肾小管纤维化进展。

Targeting RNA-binding protein HuR to inhibit the progression of renal tubular fibrosis.

机构信息

Division of Nephrology & Hypertension, Department of Internal Medicine, University of Utah Health Science, Wintrobe Rm 403, 26 N Medical Dr., Salt Lake City, UT, 84132, USA.

Department of Molecular Biosciences, University of Kansas, Lawrence, KS, USA.

出版信息

J Transl Med. 2023 Jun 30;21(1):428. doi: 10.1186/s12967-023-04298-x.

Abstract

BACKGROUND

Upregulation of an RNA-binding protein HuR has been implicated in glomerular diseases. Herein, we evaluated whether it is involved in renal tubular fibrosis.

METHODS

HuR was firstly examined in human kidney biopsy tissue with tubular disease. Second, its expression and the effect of HuR inhibition with KH3 on tubular injury were further assessed in a mouse model induced by a unilateral renal ischemia/reperfusion (IR). KH3 (50 mg kg) was given daily via intraperitoneal injection from day 3 to 14 after IR. Last, one of HuR-targeted pathways was examined in cultured proximal tubular cells.

RESULTS

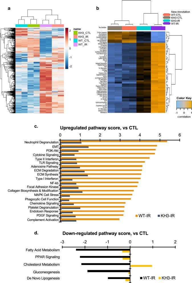
HuR significantly increases at the site of tubular injury both in progressive CKD in patients and in IR-injured kidneys in mice, accompanied by upregulation of HuR targets that are involved in inflammation, profibrotic cytokines, oxidative stress, proliferation, apoptosis, tubular EMT process, matrix remodeling and fibrosis in renal tubulointerstitial fibrosis. KH3 treatment reduces the IR-induced tubular injury and fibrosis, accompanied by the remarkable amelioration in those involved pathways. A panel of mRNA array further revealed that 519 molecules in mouse kidney following IR injury changed their expression and 71.3% of them that are involved in 50 profibrotic pathways, were ameliorated when treated with KH3. In vitro, TGFβ1 induced tubular HuR cytoplasmic translocation and subsequent tubular EMT, which were abrogated by KH3 administration in cultured HK-2 cells.

CONCLUSIONS

These results suggest that excessive upregulation of HuR contributes to renal tubulointerstitial fibrosis by dysregulating genes involved in multiple profibrotic pathways and activating the TGFß1/HuR feedback circuit in tubular cells. Inhibition of HuR may have therapeutic potential for renal tubular fibrosis.

摘要

背景

RNA 结合蛋白 HuR 的上调与肾小球疾病有关。在此,我们评估其是否参与肾小管纤维化。

方法

首先在有肾小管病变的人类肾活检组织中检查 HuR。其次,在单侧肾缺血再灌注(IR)诱导的小鼠模型中进一步评估其表达和 HuR 抑制(KH3)对肾小管损伤的影响。KH3(50mg/kg)于 IR 后第 3 天至第 14 天每天通过腹腔注射给药。最后,在培养的近端肾小管细胞中检查 HuR 的一个靶向途径。

结果

HuR 在患者进行性 CKD 中的肾小管损伤部位和 IR 损伤的肾脏中均显著增加,同时伴有涉及炎症、促纤维化细胞因子、氧化应激、增殖、凋亡、肾小管 EMT 过程、基质重塑和纤维化的 HuR 靶标上调。KH3 治疗可减轻 IR 诱导的肾小管损伤和纤维化,同时显著改善涉及的途径。mRNA 芯片进一步显示,IR 损伤后小鼠肾脏中有 519 种分子的表达发生变化,其中 71.3%涉及 50 种促纤维化途径,用 KH3 治疗后得到改善。在体外,TGFβ1 诱导肾小管 HuR 细胞质易位和随后的肾小管 EMT,用 KH3 处理可消除这种易位和 EMT。

结论

这些结果表明,HuR 的过度上调通过调节涉及多个促纤维化途径的基因并激活肾小管细胞中的 TGFß1/HuR 反馈回路,导致肾小管间质纤维化。抑制 HuR 可能对肾小管纤维化具有治疗潜力。

https://cdn.ncbi.nlm.nih.gov/pmc/blobs/fc32/10311833/272e81c77a75/12967_2023_4298_Fig1_HTML.jpg

文献AI研究员

20分钟写一篇综述,助力文献阅读效率提升50倍。

立即体验

用中文搜PubMed

大模型驱动的PubMed中文搜索引擎

马上搜索

文档翻译

学术文献翻译模型,支持多种主流文档格式。

立即体验