• 文献检索
  • 文档翻译
  • 深度研究
  • 学术资讯
  • Suppr Zotero 插件Zotero 插件
  • 邀请有礼
  • 套餐&价格
  • 历史记录
应用&插件
Suppr Zotero 插件Zotero 插件浏览器插件Mac 客户端Windows 客户端微信小程序
定价
高级版会员购买积分包购买API积分包
服务
文献检索文档翻译深度研究API 文档MCP 服务
关于我们
关于 Suppr公司介绍联系我们用户协议隐私条款
关注我们

Suppr 超能文献

核心技术专利:CN118964589B侵权必究
粤ICP备2023148730 号-1Suppr @ 2026

文献检索

告别复杂PubMed语法,用中文像聊天一样搜索,搜遍4000万医学文献。AI智能推荐,让科研检索更轻松。

立即免费搜索

文件翻译

保留排版,准确专业,支持PDF/Word/PPT等文件格式,支持 12+语言互译。

免费翻译文档

深度研究

AI帮你快速写综述,25分钟生成高质量综述,智能提取关键信息,辅助科研写作。

立即免费体验

Tim-3通过抑制NF-κB介导的炎症反应来预防顺铂诱导的肾毒性。

Tim-3 protects against cisplatin nephrotoxicity by inhibiting NF-κB-mediated inflammation.

作者信息

Li Peiyao, Li Xuemiao, Wu Wenbin, Hou Mengjia, Yin Guanyi, Wang Zhonghang, Du Ziyu, Ma Yuanfang, Lou Qiang, Wei Yinxiang

机构信息

Joint National Laboratory for Antibody Drug Engineering, The First Affiliated Hospital of Henan University, Henan University, Kaifeng, 475004, P.R. China.

出版信息

Cell Death Discov. 2023 Jul 1;9(1):218. doi: 10.1038/s41420-023-01519-6.

DOI:10.1038/s41420-023-01519-6
PMID:37393392
原文链接:https://pmc.ncbi.nlm.nih.gov/articles/PMC10314935/
Abstract

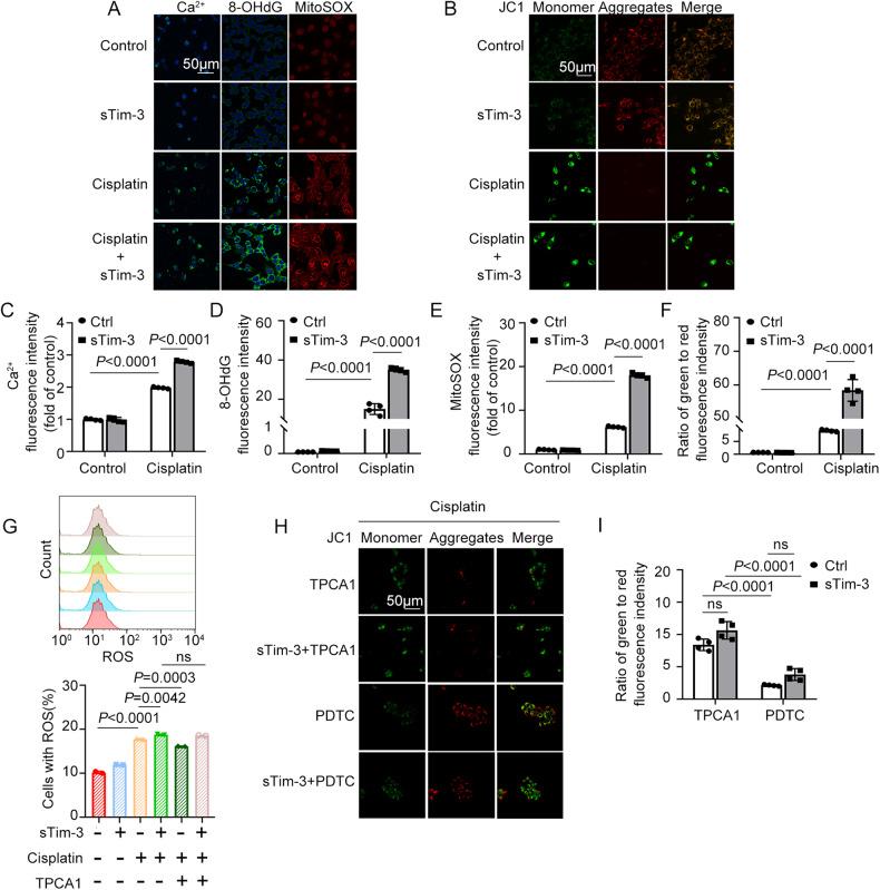
The impact of Tim-3 (T cell immunoglobulin and mucin domain-containing protein 3) on cisplatin-induced acute kidney injury was investigated in this study. Cisplatin-induced Tim-3 expression in mice kidney tissues and proximal tubule-derived BUMPT cells in a time-dependent manner. Compared with wild-type mice, Tim-3 knockout mice have higher levels of serum creatinine and urea nitrogen, enhanced TUNEL staining signals, more severe 8-OHdG (8-hydroxy-2' -deoxyguanosine) accumulation, and increased cleavage of caspase 3. The purified soluble Tim-3 (sTim-3) protein was used to intervene in cisplatin-stimulated BUMPT cells by competitively binding to the Tim-3 ligand. sTim-3 obviously increased the cisplatin-induced cell apoptosis. Under cisplatin treatment conditions, Tim-3 knockout or sTim-3 promoted the expression of TNF-α (tumor necrosis factor-alpha) and IL-1β (Interleukin-1 beta) and inhibited the expression of IL-10 (interleukin-10). NF-κB (nuclear factor kappa light chain enhancer of activated B cells) P65 inhibitor PDTC or TPCA1 lowed the increased levels of creatinine and BUN (blood urea nitrogen) in cisplatin-treated Tim-3 knockout mice serum and the increased cleavage of caspase 3 in sTim-3 and cisplatin-treated BUMPT cells. Moreover, sTim-3 enhanced mitochondrial oxidative stress in cisplatin-induced BUMPT cells, which can be mitigated by PDTC. These data indicate that Tim-3 may protect against renal injury by inhibiting NF-κB-mediated inflammation and oxidative stress.

摘要

本研究探讨了Tim-3(含T细胞免疫球蛋白和粘蛋白结构域蛋白3)对顺铂诱导的急性肾损伤的影响。顺铂可诱导小鼠肾组织和近端小管来源的BUMPT细胞中Tim-3表达呈时间依赖性。与野生型小鼠相比,Tim-3基因敲除小鼠的血清肌酐和尿素氮水平更高,TUNEL染色信号增强,8-OHdG(8-羟基-2'-脱氧鸟苷)积累更严重,半胱天冬酶3的裂解增加。纯化的可溶性Tim-3(sTim-3)蛋白通过竞争性结合Tim-3配体来干预顺铂刺激的BUMPT细胞。sTim-3明显增加了顺铂诱导的细胞凋亡。在顺铂治疗条件下,Tim-3基因敲除或sTim-3促进了TNF-α(肿瘤坏死因子-α)和IL-1β(白细胞介素-1β)的表达,并抑制了IL-10(白细胞介素-10)的表达。NF-κB(活化B细胞核因子κB轻链增强子)P65抑制剂PDTC或TPCA1降低了顺铂处理的Tim-3基因敲除小鼠血清中肌酐和BUN(血尿素氮)升高的水平,以及sTim-3和顺铂处理的BUMPT细胞中半胱天冬酶3裂解增加的情况。此外,sTim-3增强了顺铂诱导的BUMPT细胞中的线粒体氧化应激,而PDTC可减轻这种应激。这些数据表明,Tim-3可能通过抑制NF-κB介导的炎症和氧化应激来预防肾损伤。

https://cdn.ncbi.nlm.nih.gov/pmc/blobs/9e15/10314935/d77157d17f16/41420_2023_1519_Fig7_HTML.jpg
https://cdn.ncbi.nlm.nih.gov/pmc/blobs/9e15/10314935/dd53a3a80f7b/41420_2023_1519_Fig1_HTML.jpg
https://cdn.ncbi.nlm.nih.gov/pmc/blobs/9e15/10314935/a36ba131ebed/41420_2023_1519_Fig2_HTML.jpg
https://cdn.ncbi.nlm.nih.gov/pmc/blobs/9e15/10314935/06f667553282/41420_2023_1519_Fig3_HTML.jpg
https://cdn.ncbi.nlm.nih.gov/pmc/blobs/9e15/10314935/5d7742a28b81/41420_2023_1519_Fig4_HTML.jpg
https://cdn.ncbi.nlm.nih.gov/pmc/blobs/9e15/10314935/0b022f5b3bf0/41420_2023_1519_Fig5_HTML.jpg
https://cdn.ncbi.nlm.nih.gov/pmc/blobs/9e15/10314935/47ea0e3b3294/41420_2023_1519_Fig6_HTML.jpg
https://cdn.ncbi.nlm.nih.gov/pmc/blobs/9e15/10314935/d77157d17f16/41420_2023_1519_Fig7_HTML.jpg
https://cdn.ncbi.nlm.nih.gov/pmc/blobs/9e15/10314935/dd53a3a80f7b/41420_2023_1519_Fig1_HTML.jpg
https://cdn.ncbi.nlm.nih.gov/pmc/blobs/9e15/10314935/a36ba131ebed/41420_2023_1519_Fig2_HTML.jpg
https://cdn.ncbi.nlm.nih.gov/pmc/blobs/9e15/10314935/06f667553282/41420_2023_1519_Fig3_HTML.jpg
https://cdn.ncbi.nlm.nih.gov/pmc/blobs/9e15/10314935/5d7742a28b81/41420_2023_1519_Fig4_HTML.jpg
https://cdn.ncbi.nlm.nih.gov/pmc/blobs/9e15/10314935/0b022f5b3bf0/41420_2023_1519_Fig5_HTML.jpg
https://cdn.ncbi.nlm.nih.gov/pmc/blobs/9e15/10314935/47ea0e3b3294/41420_2023_1519_Fig6_HTML.jpg
https://cdn.ncbi.nlm.nih.gov/pmc/blobs/9e15/10314935/d77157d17f16/41420_2023_1519_Fig7_HTML.jpg

相似文献

1
Tim-3 protects against cisplatin nephrotoxicity by inhibiting NF-κB-mediated inflammation.Tim-3通过抑制NF-κB介导的炎症反应来预防顺铂诱导的肾毒性。
Cell Death Discov. 2023 Jul 1;9(1):218. doi: 10.1038/s41420-023-01519-6.
2
Tim-3 deficiency aggravates cadmium nephrotoxicity via regulation of NF-κB signaling and mitochondrial damage.Tim-3缺陷通过调节NF-κB信号传导和线粒体损伤加重镉肾毒性。
Int Immunopharmacol. 2024 Feb 15;128:111434. doi: 10.1016/j.intimp.2023.111434. Epub 2024 Jan 3.
3
NF-κB transcriptional inhibition ameliorates cisplatin-induced acute kidney injury (AKI).核因子κB转录抑制可改善顺铂诱导的急性肾损伤(AKI)。
Toxicol Lett. 2016 Jan 5;240(1):105-13. doi: 10.1016/j.toxlet.2015.10.028. Epub 2015 Nov 3.
4
Tim-1 promotes cisplatin nephrotoxicity.TIM-1 促进顺铂肾毒性。
Am J Physiol Renal Physiol. 2011 Nov;301(5):F1098-104. doi: 10.1152/ajprenal.00193.2011. Epub 2011 Aug 10.
5
An herbal formulation "Shenshuaifu Granule" alleviates cisplatin-induced nephrotoxicity by suppressing inflammation and apoptosis through inhibition of the TLR4/MyD88/NF-κB pathway.一种草药配方“肾衰复颗粒”通过抑制 TLR4/MyD88/NF-κB 通路抑制炎症和细胞凋亡来缓解顺铂诱导的肾毒性。
J Ethnopharmacol. 2023 Apr 24;306:116168. doi: 10.1016/j.jep.2023.116168. Epub 2023 Jan 13.
6
Saponins Ameliorate Cisplatin-Induced Acute Nephrotoxicity through the NF-κB-Mediated Inflammation and PI3K/Akt/Apoptosis Signaling Pathways.皂苷通过 NF-κB 介导的炎症和 PI3K/Akt/凋亡信号通路改善顺铂诱导的急性肾毒性。
Nutrients. 2018 Sep 19;10(9):1328. doi: 10.3390/nu10091328.
7
Supplementation of American ginseng berry extract mitigated cisplatin-evoked nephrotoxicity by suppressing ROS-mediated activation of MAPK and NF-κB signaling pathways.补充西洋参浆果提取物通过抑制ROS介导的MAPK和NF-κB信号通路激活减轻顺铂诱发的肾毒性。
Food Chem Toxicol. 2017 Dec;110:62-73. doi: 10.1016/j.fct.2017.10.006. Epub 2017 Oct 10.
8
Pseudoginsengenin DQ Exhibits Therapeutic Effects in Cisplatin-Induced Acute Kidney Injury via Sirt1/NF-κB and Caspase Signaling Pathway without Compromising Its Antitumor Activity in Mice.伪原薯蓣皂苷 DQ 通过 Sirt1/NF-κB 和 Caspase 信号通路在不损害其抗肿瘤活性的情况下对顺铂诱导的急性肾损伤发挥治疗作用。
Molecules. 2018 Nov 21;23(11):3038. doi: 10.3390/molecules23113038.
9
Polysulfide and Hydrogen Sulfide Ameliorate Cisplatin-Induced Nephrotoxicity and Renal Inflammation through Persulfidating STAT3 and IKKβ.多硫化物和硫化氢通过对 STAT3 和 IKKβ 的 persulfidation 缓解顺铂诱导的肾毒性和肾脏炎症。
Int J Mol Sci. 2020 Oct 21;21(20):7805. doi: 10.3390/ijms21207805.
10
Berberine exerts nephroprotective effect against cisplatin-induced kidney damage through inhibition of oxidative/nitrosative stress, inflammation, autophagy and apoptosis.小檗碱通过抑制氧化/硝化应激、炎症、自噬和凋亡发挥其对抗顺铂诱导的肾损伤的肾保护作用。
Food Chem Toxicol. 2013 Dec;62:397-406. doi: 10.1016/j.fct.2013.09.003. Epub 2013 Sep 8.

引用本文的文献

1
Paeonol protects against cisplatin-induced premature ovarian failure via anti-inflammatory and antioxidant activities: an integrated approach of network pharmacology, molecular dynamics simulation, and experimental validation.丹皮酚通过抗炎和抗氧化活性预防顺铂诱导的卵巢早衰:网络药理学、分子动力学模拟和实验验证的综合方法
Naunyn Schmiedebergs Arch Pharmacol. 2025 Jul 24. doi: 10.1007/s00210-025-04430-2.
2
Design, Synthesis, and Evaluation of New 2-Arylpropanoic Acid-l-Tryptophan Derivatives for Mitigating Cisplatin-Induced Nephrotoxicity.新型2-芳基丙酸-L-色氨酸衍生物减轻顺铂诱导的肾毒性的设计、合成与评价
Molecules. 2025 May 30;30(11):2400. doi: 10.3390/molecules30112400.
3

本文引用的文献

1
Clinical value of the sTim‑3 level in chronic kidney disease.可溶性Tim-3水平在慢性肾脏病中的临床价值。
Exp Ther Med. 2022 Jul 29;24(4):606. doi: 10.3892/etm.2022.11543. eCollection 2022 Oct.
2
CD8+ T cell-derived IL-13 increases macrophage IL-10 to resolve neuropathic pain.CD8+T 细胞衍生的 IL-13 增加巨噬细胞 IL-10 以缓解神经病理性疼痛。
JCI Insight. 2022 Mar 8;7(5):e154194. doi: 10.1172/jci.insight.154194.
3
An Emerging Role of TIM3 Expression on T Cells in Chronic Kidney Inflammation.TIM3 在慢性肾脏炎症中 T 细胞表达的新作用。
Protocatechuic Acid Ameliorates Cisplatin-Induced Inflammation and Apoptosis in Mouse Proximal Tubular Cells.
原儿茶酸改善顺铂诱导的小鼠近端肾小管细胞炎症和细胞凋亡。
Int J Mol Sci. 2025 Apr 26;26(9):4115. doi: 10.3390/ijms26094115.
4
Attenuation of cisplatin-induced acute kidney injury by sanguinarine: modulation of oxidative stress, inflammation, and cellular damage.血根碱减轻顺铂诱导的急性肾损伤:对氧化应激、炎症和细胞损伤的调节
Front Pharmacol. 2025 Apr 2;16:1567888. doi: 10.3389/fphar.2025.1567888. eCollection 2025.
5
Tim-3 Deficiency Ameliorates Motor Deficits and Neuroinflammation in MPP+/MPTP-Induced Parkinson's Disease Models via the NF-κB/NLRP3 Pathway.Tim-3缺陷通过NF-κB/NLRP3途径改善MPP+/MPTP诱导的帕金森病模型中的运动功能障碍和神经炎症。
Mol Neurobiol. 2025 May;62(5):5566-5578. doi: 10.1007/s12035-024-04560-3. Epub 2024 Nov 23.
6
Time-restricted feeding protects against cisplatin-induced acute kidney injury in mice.限时进食可预防顺铂诱导的小鼠急性肾损伤。
Kidney Res Clin Pract. 2024 Jul;43(4):444-456. doi: 10.23876/j.krcp.23.351. Epub 2024 Jun 5.
7
The cross-talk between macrophages and tumor cells as a target for cancer treatment.巨噬细胞与肿瘤细胞之间的相互作用作为癌症治疗的靶点。
Front Oncol. 2023 Nov 14;13:1259034. doi: 10.3389/fonc.2023.1259034. eCollection 2023.
Front Immunol. 2022 Jan 26;12:798683. doi: 10.3389/fimmu.2021.798683. eCollection 2021.
4
An anti-tumor coup: TIM3 ablation activates the immune arsenal.抗肿瘤妙招:TIM3缺失激活免疫武器库。
Signal Transduct Target Ther. 2021 Sep 27;6(1):348. doi: 10.1038/s41392-021-00757-3.
5
HMGB1-TIM3-HO1: A New Pathway of Inflammation in Skin of SARS-CoV-2 Patients? A Retrospective Pilot Study.HMGB1-TIM3-HO1:新冠病毒患者皮肤炎症的新途径?一项回顾性初步研究。
Biomolecules. 2021 Aug 16;11(8):1219. doi: 10.3390/biom11081219.
6
Ubiquitination and degradation of NF90 by Tim-3 inhibits antiviral innate immunity.TIM-3 通过泛素化和降解 NF90 抑制抗病毒先天免疫。
Elife. 2021 Jun 10;10:e66501. doi: 10.7554/eLife.66501.
7
Potential Therapeutic Targets for Cisplatin-Induced Kidney Injury: Lessons from Other Models of AKI and Fibrosis.顺铂诱导的肾损伤的潜在治疗靶点:急性肾损伤和纤维化其他模型的经验教训。
J Am Soc Nephrol. 2021 Jul;32(7):1559-1567. doi: 10.1681/ASN.2020101455. Epub 2021 May 28.
8
The TIM3/Gal9 signaling pathway: An emerging target for cancer immunotherapy.TIM3/Gal9 信号通路:癌症免疫治疗的一个新靶点。
Cancer Lett. 2021 Jul 10;510:67-78. doi: 10.1016/j.canlet.2021.04.011. Epub 2021 Apr 22.
9
Activation of Sympathetic Signaling in Macrophages Blocks Systemic Inflammation and Protects against Renal Ischemia-Reperfusion Injury.巨噬细胞中交感神经信号的激活可阻断全身炎症并预防肾缺血-再灌注损伤。
J Am Soc Nephrol. 2021 Jul;32(7):1599-1615. doi: 10.1681/ASN.2020121723. Epub 2021 Apr 19.
10
Dual influence of TNFα on diverse models of ovarian cancer subtypes.肿瘤坏死因子α对不同卵巢癌亚型模型的双重影响。
Heliyon. 2021 Feb 10;7(2):e06099. doi: 10.1016/j.heliyon.2021.e06099. eCollection 2021 Feb.