Hewitt Tristen, Alural Begüm, Tilak Manali, Wang Jennifer, Becke Natalina, Chartley Ellis, Perreault Melissa, Haggarty Stephen J, Sheridan Steven D, Perlis Roy H, Jones Nina, Mellios Nikolaos, Lalonde Jasmin
Department of Molecular and Cellular Biology, University of Guelph, Guelph, ON, Canada.
Neuroscience Center, HiLIFE, University of Helsinki, Helsinki, Finland.
Mol Psychiatry. 2023 Dec;28(12):5237-5250. doi: 10.1038/s41380-023-02152-6. Epub 2023 Jul 4.
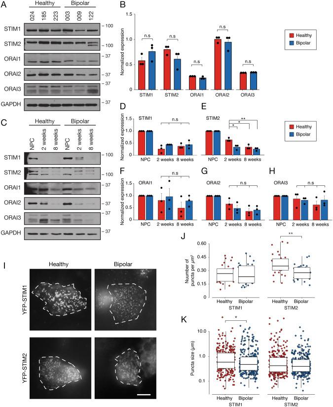
While most of the efforts to uncover mechanisms contributing to bipolar disorder (BD) focused on phenotypes at the mature neuron stage, little research has considered events that may occur during earlier timepoints of neurodevelopment. Further, although aberrant calcium (Ca) signaling has been implicated in the etiology of this condition, the possible contribution of store-operated Ca entry (SOCE) is not well understood. Here, we report Ca and developmental dysregulations related to SOCE in BD patient induced pluripotent stem cell (iPSC)-derived neural progenitor cells (BD-NPCs) and cortical-like glutamatergic neurons. First, using a Ca re-addition assay we found that BD-NPCs and neurons had attenuated SOCE. Intrigued by this finding, we then performed RNA-sequencing and uncovered a unique transcriptome profile in BD-NPCs suggesting accelerated neurodifferentiation. Consistent with these results, we measured a slower rate of proliferation, increased neurite outgrowth, and decreased size in neurosphere formations with BD-NPCs. Also, we observed decreased subventricular areas in developing BD cerebral organoids. Finally, BD NPCs demonstrated high expression of the let-7 family while BD neurons had increased miR-34a, both being microRNAs previously implicated in neurodevelopmental deviations and BD etiology. In summary, we present evidence supporting an accelerated transition towards the neuronal stage in BD-NPCs that may be indicative of early pathophysiological features of the disorder.
虽然大多数揭示双相情感障碍(BD)发病机制的研究都集中在成熟神经元阶段的表型上,但很少有研究考虑到神经发育早期可能发生的事件。此外,尽管异常的钙(Ca)信号传导与该疾病的病因有关,但对储存操纵性钙内流(SOCE)的可能作用尚不清楚。在这里,我们报告了与BD患者诱导多能干细胞(iPSC)衍生的神经祖细胞(BD-NPCs)和皮质样谷氨酸能神经元中SOCE相关的钙和发育失调。首先,使用钙再添加试验,我们发现BD-NPCs和神经元的SOCE减弱。受这一发现的启发,我们随后进行了RNA测序,并在BD-NPCs中发现了独特的转录组谱,表明神经分化加速。与这些结果一致,我们测量了BD-NPCs在神经球形成中的增殖速率较慢、神经突生长增加和大小减小。此外,我们观察到发育中的BD类脑器官的脑室下区域减少。最后,BD NPCs表现出let-7家族的高表达,而BD神经元的miR-34a增加,这两种都是先前与神经发育偏差和BD病因有关的微小RNA。总之,我们提供的证据支持BD-NPCs向神经元阶段的加速转变,这可能表明该疾病的早期病理生理特征。