• 文献检索
  • 文档翻译
  • 深度研究
  • 学术资讯
  • Suppr Zotero 插件Zotero 插件
  • 邀请有礼
  • 套餐&价格
  • 历史记录
应用&插件
Suppr Zotero 插件Zotero 插件浏览器插件Mac 客户端Windows 客户端微信小程序
定价
高级版会员购买积分包购买API积分包
服务
文献检索文档翻译深度研究API 文档MCP 服务
关于我们
关于 Suppr公司介绍联系我们用户协议隐私条款
关注我们

Suppr 超能文献

核心技术专利:CN118964589B侵权必究
粤ICP备2023148730 号-1Suppr @ 2026

文献检索

告别复杂PubMed语法,用中文像聊天一样搜索,搜遍4000万医学文献。AI智能推荐,让科研检索更轻松。

立即免费搜索

文件翻译

保留排版,准确专业,支持PDF/Word/PPT等文件格式,支持 12+语言互译。

免费翻译文档

深度研究

AI帮你快速写综述,25分钟生成高质量综述,智能提取关键信息,辅助科研写作。

立即免费体验

Runx2 通过转录调控 Itgav 表达激活肝星状细胞促进肝纤维化。

Runx2 activates hepatic stellate cells to promote liver fibrosis via transcriptionally regulating Itgav expression.

机构信息

Department of Gastroenterology, The First Affiliated Hospital of Chongqing Medical University, Chongqing, China.

Department of Gastroenterology and Hepatology, The Second Affiliated Hospital of Chongqing Medical University, Chongqing, China.

出版信息

Clin Transl Med. 2023 Jul;13(7):e1316. doi: 10.1002/ctm2.1316.

DOI:10.1002/ctm2.1316
PMID:37403784
原文链接:https://pmc.ncbi.nlm.nih.gov/articles/PMC10320748/
Abstract

BACKGROUNDS AND AIMS

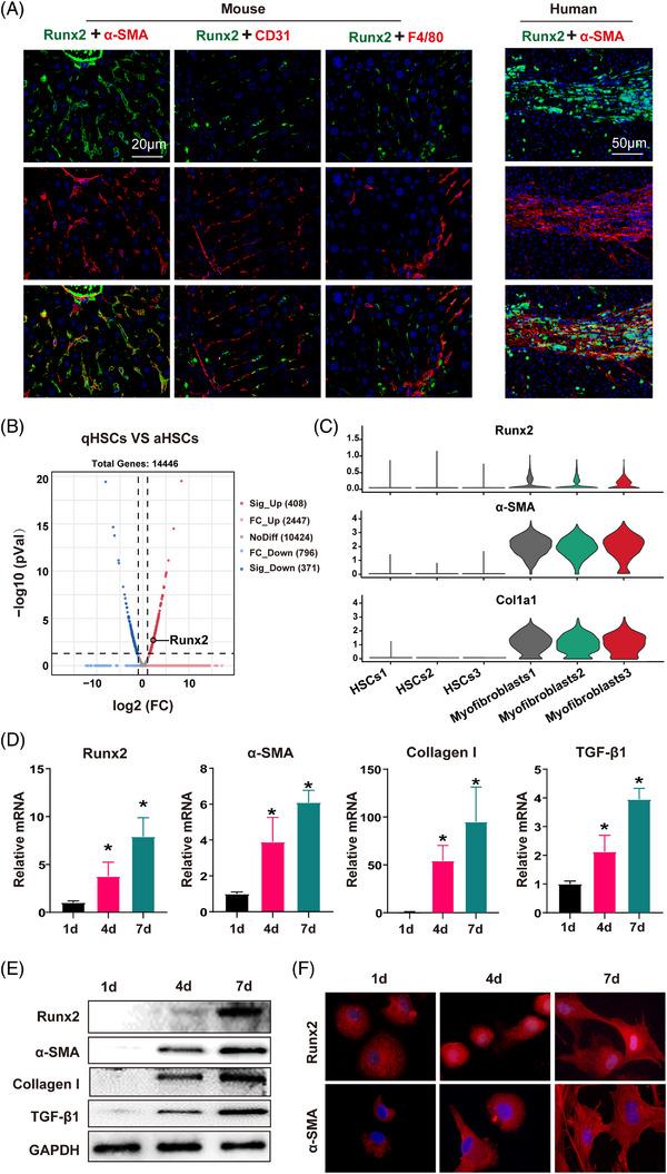
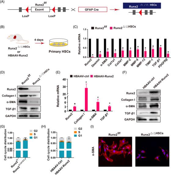
As a central event during liver fibrosis, hepatic stellate cells (HSC) have been thought to be a potential therapeutic target for liver fibrosis. Previous studies have shown that runt-related transcription factor 2 (Runx2) is associated with the development of non-alcoholic fatty liver disease, while its specific role in HSC activation and hepatic fibrosis remains elusive.

APPROACH AND RESULTS

In this study, we found that Runx2 expression was significantly upregulated in human liver fibrosis with different aetiologies. Runx2 expression was also gradually elevated in mouse liver during fibrosis, and Runx2 was mainly expressed in the activated HSC. Knockdown of Runx2 in HSC markedly alleviated CCl -induced, 3,5-diethoxycarbonyl-1,4-dihydrocollidine-induced or methionine-choline deficient (MCD)-induced liver fibrosis, while hepatic overexpression of Runx2 via HBAAV-Runx2 or VA-Lip-Runx2 injection exacerbated CCl -induced liver fibrosis. In vitro analysis demonstrated that Runx2 promoted HSC activation and proliferation, whereas Runx2 knockdown in HSC suppressed these effects. RNA-seq and Runx2 ChIP-seq analysis demonstrated that Runx2 could promote integrin alpha-V (Itgav) expression by binding to its promoter. Blockade of Itgav attenuated Runx2-induced HSC activation and liver fibrosis. Additionally, we found that cytokines (TGF-β1, PDGF, EGF) promote the expression and nuclear translocation of Runx2 through protein kinase A (PKA) in HSC.

CONCLUSIONS

Runx2 is critical for HSC activation via transcriptionally regulating Itgav expression during liver fibrosis, and may be a promising therapeutic target for liver fibrosis.

摘要

背景与目的

肝星状细胞(HSC)作为肝纤维化过程中的一个核心事件,被认为是肝纤维化的一个潜在治疗靶点。先前的研究表明, runt 相关转录因子 2(Runx2)与非酒精性脂肪性肝病的发展有关,但其在 HSC 激活和肝纤维化中的具体作用仍不清楚。

方法和结果

在这项研究中,我们发现 Runx2 在不同病因的人类肝纤维化中表达明显上调。Runx2 在小鼠肝纤维化过程中也逐渐升高,主要表达于激活的 HSC 中。在 HSC 中敲低 Runx2 可显著减轻 CCl4 诱导、3,5-二乙氧基羰基-1,4-二氢吡啶诱导或蛋氨酸-胆碱缺乏(MCD)诱导的肝纤维化,而通过 HBAAV-Runx2 或 VA-Lip-Runx2 注射过表达 Runx2 则加剧 CCl4 诱导的肝纤维化。体外分析表明 Runx2 促进 HSC 激活和增殖,而 HSC 中 Runx2 的敲低抑制了这些作用。RNA-seq 和 Runx2 ChIP-seq 分析表明,Runx2 可以通过结合其启动子促进整合素 alpha-V(Itgav)的表达。Itgav 阻断减弱了 Runx2 诱导的 HSC 激活和肝纤维化。此外,我们发现细胞因子(TGF-β1、PDGF、EGF)通过蛋白激酶 A(PKA)在 HSC 中促进 Runx2 的表达和核转位。

结论

Runx2 通过转录调控肝纤维化过程中 Itgav 的表达,对 HSC 的激活至关重要,可能是肝纤维化的一个有前途的治疗靶点。

https://cdn.ncbi.nlm.nih.gov/pmc/blobs/58fb/10320748/a766bb763d7b/CTM2-13-e1316-g003.jpg
https://cdn.ncbi.nlm.nih.gov/pmc/blobs/58fb/10320748/adad7102429f/CTM2-13-e1316-g004.jpg
https://cdn.ncbi.nlm.nih.gov/pmc/blobs/58fb/10320748/c5f98014d3d8/CTM2-13-e1316-g002.jpg
https://cdn.ncbi.nlm.nih.gov/pmc/blobs/58fb/10320748/aadb91bb29bf/CTM2-13-e1316-g001.jpg
https://cdn.ncbi.nlm.nih.gov/pmc/blobs/58fb/10320748/8a3969189715/CTM2-13-e1316-g008.jpg
https://cdn.ncbi.nlm.nih.gov/pmc/blobs/58fb/10320748/bf5bdd0cc5fe/CTM2-13-e1316-g009.jpg
https://cdn.ncbi.nlm.nih.gov/pmc/blobs/58fb/10320748/ffba3d89ad35/CTM2-13-e1316-g007.jpg
https://cdn.ncbi.nlm.nih.gov/pmc/blobs/58fb/10320748/5dd1cdb76727/CTM2-13-e1316-g006.jpg
https://cdn.ncbi.nlm.nih.gov/pmc/blobs/58fb/10320748/3d5ac26123e2/CTM2-13-e1316-g010.jpg
https://cdn.ncbi.nlm.nih.gov/pmc/blobs/58fb/10320748/a766bb763d7b/CTM2-13-e1316-g003.jpg
https://cdn.ncbi.nlm.nih.gov/pmc/blobs/58fb/10320748/adad7102429f/CTM2-13-e1316-g004.jpg
https://cdn.ncbi.nlm.nih.gov/pmc/blobs/58fb/10320748/c5f98014d3d8/CTM2-13-e1316-g002.jpg
https://cdn.ncbi.nlm.nih.gov/pmc/blobs/58fb/10320748/aadb91bb29bf/CTM2-13-e1316-g001.jpg
https://cdn.ncbi.nlm.nih.gov/pmc/blobs/58fb/10320748/8a3969189715/CTM2-13-e1316-g008.jpg
https://cdn.ncbi.nlm.nih.gov/pmc/blobs/58fb/10320748/bf5bdd0cc5fe/CTM2-13-e1316-g009.jpg
https://cdn.ncbi.nlm.nih.gov/pmc/blobs/58fb/10320748/ffba3d89ad35/CTM2-13-e1316-g007.jpg
https://cdn.ncbi.nlm.nih.gov/pmc/blobs/58fb/10320748/5dd1cdb76727/CTM2-13-e1316-g006.jpg
https://cdn.ncbi.nlm.nih.gov/pmc/blobs/58fb/10320748/3d5ac26123e2/CTM2-13-e1316-g010.jpg
https://cdn.ncbi.nlm.nih.gov/pmc/blobs/58fb/10320748/a766bb763d7b/CTM2-13-e1316-g003.jpg

相似文献

1
Runx2 activates hepatic stellate cells to promote liver fibrosis via transcriptionally regulating Itgav expression.Runx2 通过转录调控 Itgav 表达激活肝星状细胞促进肝纤维化。
Clin Transl Med. 2023 Jul;13(7):e1316. doi: 10.1002/ctm2.1316.
2
MicroRNA-503 Targets Mothers Against Decapentaplegic Homolog 7 Enhancing Hepatic Stellate Cell Activation and Hepatic Fibrosis.miRNA-503 靶向抑制 Decapentaplegic 同源物 7 增强肝星状细胞激活和肝纤维化。
Dig Dis Sci. 2021 Jun;66(6):1928-1939. doi: 10.1007/s10620-020-06460-7. Epub 2020 Jul 9.
3
(Pro)renin Receptor Knockdown Attenuates Liver Fibrosis Through Inactivation of ERK/TGF-β1/SMAD3 Pathway.(Pro) 肾素受体敲低通过抑制 ERK/TGF-β1/SMAD3 通路减轻肝纤维化。
Cell Mol Gastroenterol Hepatol. 2021;12(3):813-838. doi: 10.1016/j.jcmgh.2021.05.017. Epub 2021 Jun 1.
4
Thymosin β4 suppresses CCl -induced murine hepatic fibrosis by down-regulating transforming growth factor β receptor-II.胸腺素 β4 通过下调转化生长因子 β 受体-Ⅱ抑制 CCl4 诱导的小鼠肝纤维化。
J Gene Med. 2018 Sep;20(9):e3043. doi: 10.1002/jgm.3043. Epub 2018 Aug 15.
5
-regulated activation of hepatic stellate cells and liver fibrosis by TGF-β signaling.TGF-β 信号调控肝星状细胞激活和肝纤维化。
Am J Physiol Gastrointest Liver Physiol. 2021 May 1;320(5):G720-G728. doi: 10.1152/ajpgi.00310.2020. Epub 2021 Mar 17.
6
CAT1 silencing inhibits TGF-β1-induced mouse hepatic stellate cell activation in vitro and hepatic fibrosis in vivo.CAT1 沉默抑制 TGF-β1 诱导的体外小鼠肝星状细胞活化和体内肝纤维化。
Cytokine. 2020 Dec;136:155288. doi: 10.1016/j.cyto.2020.155288. Epub 2020 Sep 25.
7
Blockade of YAP alleviates hepatic fibrosis through accelerating apoptosis and reversion of activated hepatic stellate cells.阻断 YAP 可通过加速细胞凋亡和活化的肝星状细胞的逆转来减轻肝纤维化。
Mol Immunol. 2019 Mar;107:29-40. doi: 10.1016/j.molimm.2019.01.004. Epub 2019 Jan 11.
8
miR-140-3p Knockdown Suppresses Cell Proliferation and Fibrogenesis in Hepatic Stellate Cells via PTEN-Mediated AKT/mTOR Signaling.miR-140-3p基因敲低通过PTEN介导的AKT/mTOR信号通路抑制肝星状细胞的增殖和纤维化。
Yonsei Med J. 2019 Jun;60(6):561-569. doi: 10.3349/ymj.2019.60.6.561.
9
Epigenetically-Regulated MicroRNA-9-5p Suppresses the Activation of Hepatic Stellate Cells via TGFBR1 and TGFBR2.表观遗传调控的微小RNA-9-5p通过转化生长因子β受体1和转化生长因子β受体2抑制肝星状细胞的激活。
Cell Physiol Biochem. 2017;43(6):2242-2252. doi: 10.1159/000484303. Epub 2017 Oct 27.
10
Montelukast prevents mice against carbon tetrachloride- and methionine-choline deficient diet-induced liver fibrosis: Reducing hepatic stellate cell activation and inflammation.孟鲁司特可预防四氯化碳和蛋氨酸-胆碱缺乏饮食诱导的肝纤维化:减少肝星状细胞活化和炎症。
Life Sci. 2023 Jul 15;325:121772. doi: 10.1016/j.lfs.2023.121772. Epub 2023 May 11.

引用本文的文献

1
Multimodal spatial transcriptomic characterization of mouse kidney injury and repair.小鼠肾损伤与修复的多模态空间转录组学特征分析
Nat Commun. 2025 Aug 14;16(1):7567. doi: 10.1038/s41467-025-62599-9.
2
HBV activates hepatic stellate cells through RUNX2/ITGBL1 axis.乙肝病毒通过RUNX2/ITGBL1轴激活肝星状细胞。
Virol J. 2025 Apr 26;22(1):120. doi: 10.1186/s12985-025-02749-z.
3
Liraglutide inhibits the proliferation of rat hepatic stellate cells under high glucose conditions by suppressing the ERK signaling pathway.利拉鲁肽通过抑制ERK信号通路抑制高糖条件下大鼠肝星状细胞的增殖。
Sci Rep. 2025 Apr 17;15(1):13360. doi: 10.1038/s41598-025-97872-w.
4
FNDC5/Irisin exacerbates APAP-induced acute liver injury through activating JNK/NF-κB and inflammatory response.FNDC5/鸢尾素通过激活JNK/NF-κB和炎症反应加重对乙酰氨基酚诱导的急性肝损伤。
Acta Pharmacol Sin. 2025 Feb 27. doi: 10.1038/s41401-025-01509-7.
5
Large-scale proteomic analyses of incident Parkinson's disease reveal new pathophysiological insights and potential biomarkers.帕金森病发病的大规模蛋白质组学分析揭示了新的病理生理学见解和潜在生物标志物。
Nat Aging. 2025 Apr;5(4):642-657. doi: 10.1038/s43587-025-00818-0. Epub 2025 Feb 20.
6
"A Friend Among Strangers" or the Ambiguous Roles of Runx2.《陌生人中的朋友》或 Runx2 的模糊角色
Biomolecules. 2024 Oct 31;14(11):1392. doi: 10.3390/biom14111392.
7
Molecular Interplay in Cardiac Fibrosis: Exploring the Functions of RUNX2, BMP2, and Notch.心脏纤维化中的分子相互作用:探索RUNX2、BMP2和Notch的功能
Rev Cardiovasc Med. 2024 Oct 16;25(10):368. doi: 10.31083/j.rcm2510368. eCollection 2024 Oct.
8
Epitranscriptomic regulation of lipid oxidation and liver fibrosis via ENPP1 mRNA mA modification.通过 ENPP1 mRNA mA 修饰对脂质氧化和肝纤维化的转录后调控。
Cell Mol Life Sci. 2024 Sep 9;81(1):387. doi: 10.1007/s00018-024-05420-y.
9
Modulation of miR-29a and miR-29b Expression and Their Target Genes Related to Inflammation and Renal Fibrosis by an Oral Nutritional Supplement with Probiotics in Malnourished Hemodialysis Patients.口服益生菌营养补充剂对营养不良血液透析患者 miR-29a 和 miR-29b 表达及其炎症和肾纤维化相关靶基因的调控作用
Int J Mol Sci. 2024 Jan 17;25(2):1132. doi: 10.3390/ijms25021132.