• 文献检索
  • 文档翻译
  • 深度研究
  • 学术资讯
  • Suppr Zotero 插件Zotero 插件
  • 邀请有礼
  • 套餐&价格
  • 历史记录
应用&插件
Suppr Zotero 插件Zotero 插件浏览器插件Mac 客户端Windows 客户端微信小程序
定价
高级版会员购买积分包购买API积分包
服务
文献检索文档翻译深度研究API 文档MCP 服务
关于我们
关于 Suppr公司介绍联系我们用户协议隐私条款
关注我们

Suppr 超能文献

核心技术专利:CN118964589B侵权必究
粤ICP备2023148730 号-1Suppr @ 2026

文献检索

告别复杂PubMed语法,用中文像聊天一样搜索,搜遍4000万医学文献。AI智能推荐,让科研检索更轻松。

立即免费搜索

文件翻译

保留排版,准确专业,支持PDF/Word/PPT等文件格式,支持 12+语言互译。

免费翻译文档

深度研究

AI帮你快速写综述,25分钟生成高质量综述,智能提取关键信息,辅助科研写作。

立即免费体验

Xrcc5/Ku80 对于完全成熟的有丝分裂阻滞的哺乳动物卵母细胞中 DNA 损伤的修复是必需的。

Xrcc5/Ku80 is required for the repair of DNA damage in fully grown meiotically arrested mammalian oocytes.

机构信息

Department of Anatomy and Developmental Biology, Biomedicine Discovery Institute, Monash University, Clayton, VIC, 3800, Australia.

出版信息

Cell Death Dis. 2023 Jul 5;14(7):397. doi: 10.1038/s41419-023-05886-x.

DOI:10.1038/s41419-023-05886-x
PMID:37407587
原文链接:https://pmc.ncbi.nlm.nih.gov/articles/PMC10322932/
Abstract

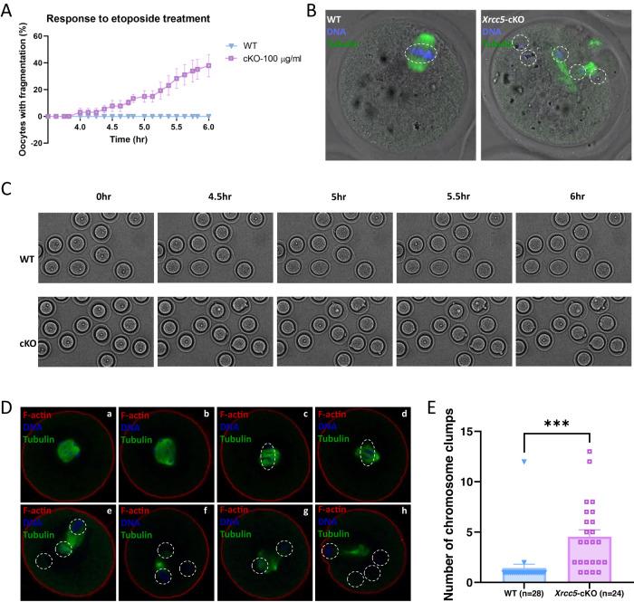
Mammalian oocytes spend most of their life in a unique state of cell cycle arrest at meiotic prophase I, during which time they are exposed to countless DNA-damaging events. Recent studies have shown that DNA double-strand break repair occurs predominantly via the homologous recombination (HR) pathway in small non-growing meiotically arrested oocytes (primordial follicle stage). However, the DNA repair mechanisms employed by fully grown meiotically arrested oocytes (GV-stage) have not been studied in detail. Here we established a conditional knockout mouse model to explore the role of Ku80, a critical component of the nonhomologous end joining (NHEJ) pathway, in the repair of DNA damage in GV oocytes. GV oocytes lacking Ku80 failed to repair etoposide-induced DNA damage, even when only low levels of damage were sustained. This indicates Ku80 is needed to resolve DSBs and that HR cannot compensate for a compromised NHEJ pathway in fully-grown oocytes. When higher levels of DNA damage were induced, a severe delay in M-phase entry was observed in oocytes lacking XRCC5 compared to wild-type oocytes, suggesting that Ku80-dependent repair of DNA damage is important for the timely release of oocytes from prophase I and resumption of meiosis. Ku80 was also found to be critical for chromosome integrity during meiotic maturation following etoposide exposure. These data demonstrate that Ku80, and NHEJ, are vital for quality control in mammalian GV stage oocytes and reveal that DNA repair pathway choice differs in meiotically arrested oocytes according to growth status.

摘要

哺乳动物卵母细胞在减数分裂前期 I 的独特细胞周期停滞状态下度过大部分生命,在此期间,它们会暴露于无数的 DNA 损伤事件中。最近的研究表明,在小的非生长性减数分裂停滞的卵母细胞(原始卵泡阶段)中,DNA 双链断裂修复主要通过同源重组(HR)途径发生。然而,完全生长的减数分裂停滞的卵母细胞(GV 期)中使用的 DNA 修复机制尚未详细研究。在这里,我们建立了一个条件性敲除小鼠模型,以探索 Ku80(非同源末端连接(NHEJ)途径的关键组成部分)在 GV 卵母细胞中修复 DNA 损伤的作用。缺乏 Ku80 的 GV 卵母细胞无法修复依托泊苷诱导的 DNA 损伤,即使仅维持低水平的损伤也是如此。这表明 Ku80 对于解决 DSB 是必需的,并且 HR 不能弥补完全生长的卵母细胞中受损的 NHEJ 途径。当诱导更高水平的 DNA 损伤时,与野生型卵母细胞相比,缺乏 XRCC5 的卵母细胞中 M 期进入的严重延迟表明,Ku80 依赖性的 DNA 损伤修复对于卵母细胞从前期 I 中及时释放和减数分裂恢复至关重要。在依托泊苷暴露后的减数成熟过程中,Ku80 对于染色体完整性也是至关重要的。这些数据表明,Ku80 和 NHEJ 对于哺乳动物 GV 期卵母细胞的质量控制至关重要,并揭示了根据生长状态,在减数分裂停滞的卵母细胞中,DNA 修复途径的选择存在差异。

https://cdn.ncbi.nlm.nih.gov/pmc/blobs/1237/10322932/78ab9c3b7c0c/41419_2023_5886_Fig4_HTML.jpg
https://cdn.ncbi.nlm.nih.gov/pmc/blobs/1237/10322932/fdab5ec5d8b5/41419_2023_5886_Fig1_HTML.jpg
https://cdn.ncbi.nlm.nih.gov/pmc/blobs/1237/10322932/94d926bb5f19/41419_2023_5886_Fig2_HTML.jpg
https://cdn.ncbi.nlm.nih.gov/pmc/blobs/1237/10322932/7937c97a5376/41419_2023_5886_Fig3_HTML.jpg
https://cdn.ncbi.nlm.nih.gov/pmc/blobs/1237/10322932/78ab9c3b7c0c/41419_2023_5886_Fig4_HTML.jpg
https://cdn.ncbi.nlm.nih.gov/pmc/blobs/1237/10322932/fdab5ec5d8b5/41419_2023_5886_Fig1_HTML.jpg
https://cdn.ncbi.nlm.nih.gov/pmc/blobs/1237/10322932/94d926bb5f19/41419_2023_5886_Fig2_HTML.jpg
https://cdn.ncbi.nlm.nih.gov/pmc/blobs/1237/10322932/7937c97a5376/41419_2023_5886_Fig3_HTML.jpg
https://cdn.ncbi.nlm.nih.gov/pmc/blobs/1237/10322932/78ab9c3b7c0c/41419_2023_5886_Fig4_HTML.jpg

相似文献

1
Xrcc5/Ku80 is required for the repair of DNA damage in fully grown meiotically arrested mammalian oocytes.Xrcc5/Ku80 对于完全成熟的有丝分裂阻滞的哺乳动物卵母细胞中 DNA 损伤的修复是必需的。
Cell Death Dis. 2023 Jul 5;14(7):397. doi: 10.1038/s41419-023-05886-x.
2
KU80 is not required for the survival or activation of prophase-arrested oocytes in primordial follicles.KU80 对于原始卵泡中前期阻滞卵母细胞的存活或激活并非必需。
Front Endocrinol (Lausanne). 2023 Oct 10;14:1268009. doi: 10.3389/fendo.2023.1268009. eCollection 2023.
3
Melatonin protects mouse oocytes from DNA damage by enhancing nonhomologous end-joining repair.褪黑素通过增强非同源末端连接修复来保护小鼠卵母细胞免受 DNA 损伤。
J Pineal Res. 2019 Nov;67(4):e12603. doi: 10.1111/jpi.12603. Epub 2019 Aug 22.
4
Selective utilization of non-homologous end-joining and homologous recombination for DNA repair during meiotic maturation in mouse oocytes.在小鼠卵母细胞减数分裂成熟过程中,非同源末端连接和同源重组对 DNA 修复的选择性利用。
Cell Prolif. 2023 Apr;56(4):e13384. doi: 10.1111/cpr.13384. Epub 2022 Dec 23.
5
Cytoplasm replacement following germinal vesicle transfer restores meiotic maturation and spindle assembly in meiotically arrested oocytes.生发泡移植后的细胞质置换可恢复减数分裂阻滞卵母细胞的减数分裂成熟和纺锤体组装。
Reprod Biomed Online. 2015 Jul;31(1):71-8. doi: 10.1016/j.rbmo.2015.03.012. Epub 2015 Apr 16.
6
Reconstitution of Mycobacterium marinum Nonhomologous DNA End Joining Pathway in .在. 中重建分枝杆菌非同源 DNA 末端连接途径
mSphere. 2022 Jun 29;7(3):e0015622. doi: 10.1128/msphere.00156-22. Epub 2022 Jun 13.
7
The non-homologous end-joining pathway is not involved in the radiosensitization of mammalian cells by heat shock.非同源末端连接途径不参与热休克对哺乳动物细胞的放射增敏作用。
J Cell Physiol. 2003 Sep;196(3):557-64. doi: 10.1002/jcp.10334.
8
NHEJ Contributes to the Fast Repair of Radiation-induced DNA Double-strand Breaks at Late Prophase I Telomeres.非同源末端连接有助于在减数第一次分裂前期晚期的端粒处快速修复辐射诱导的DNA双链断裂。
Health Phys. 2018 Jul;115(1):102-107. doi: 10.1097/HP.0000000000000852.
9
Evidence that carbonyl stress by methylglyoxal exposure induces DNA damage and spindle aberrations, affects mitochondrial integrity in mammalian oocytes and contributes to oocyte ageing.证明了甲基乙二醛暴露导致的羰基应激会引起 DNA 损伤和纺锤体异常,影响哺乳动物卵母细胞中线粒体的完整性,并导致卵母细胞衰老。
Hum Reprod. 2011 Jul;26(7):1843-59. doi: 10.1093/humrep/der140. Epub 2011 May 9.
10
Transition from a meiotic to a somatic-like DNA damage response during the pachytene stage in mouse meiosis.在小鼠减数分裂的粗线期,从减数分裂到体样 DNA 损伤反应的转变。
PLoS Genet. 2019 Jan 22;15(1):e1007439. doi: 10.1371/journal.pgen.1007439. eCollection 2019 Jan.

引用本文的文献

1
UCHL3: a crucial deubiquitinase in DNA damage repair and tumor progression.UCHL3:DNA损伤修复和肿瘤进展中的关键去泛素化酶。
Cancer Cell Int. 2025 Jul 21;25(1):276. doi: 10.1186/s12935-025-03884-x.
2
Unveiling transcriptional mechanisms of B7-H3 in breast cancer stem cells through proteomic approaches.通过蛋白质组学方法揭示乳腺癌干细胞中B7-H3的转录机制。
iScience. 2025 Mar 14;28(4):112218. doi: 10.1016/j.isci.2025.112218. eCollection 2025 Apr 18.
3
Investigating the effect of Arvcf reveals an essential role on regulating the mesolimbic dopamine signaling-mediated nicotine reward.

本文引用的文献

1
Female reproductive life span is extended by targeted removal of fibrotic collagen from the mouse ovary.通过靶向去除小鼠卵巢中的纤维性胶原,延长了雌性生殖寿命。
Sci Adv. 2022 Jun 17;8(24):eabn4564. doi: 10.1126/sciadv.abn4564.
2
Oocytes can efficiently repair DNA double-strand breaks to restore genetic integrity and protect offspring health.卵母细胞可以有效地修复 DNA 双链断裂,以恢复遗传完整性并保护后代健康。
Proc Natl Acad Sci U S A. 2020 May 26;117(21):11513-11522. doi: 10.1073/pnas.2001124117. Epub 2020 May 7.
3
Oocytes mount a noncanonical DNA damage response involving APC-Cdh1-mediated proteolysis.
研究Arvcf的作用揭示了其在调节中脑边缘多巴胺信号介导的尼古丁奖赏方面的重要作用。
Commun Biol. 2025 Mar 13;8(1):429. doi: 10.1038/s42003-025-07837-y.
4
Redox regulation: mechanisms, biology and therapeutic targets in diseases.氧化还原调节:疾病中的机制、生物学及治疗靶点
Signal Transduct Target Ther. 2025 Mar 7;10(1):72. doi: 10.1038/s41392-024-02095-6.
5
MEDUSA for Identifying Death Regulatory Genes in Chemo-genetic Profiling Data.MEDUSA用于在化学遗传谱数据中识别死亡调控基因。
J Vis Exp. 2025 Feb 7(216). doi: 10.3791/67892.
6
The DNA double-strand break repair proteins γH2AX, RAD51, BRCA1, RPA70, KU80, and XRCC4 exhibit follicle-specific expression differences in the postnatal mouse ovaries from early to older ages.DNA双链断裂修复蛋白γH2AX、RAD51、BRCA1、RPA70、KU80和XRCC4在出生后不同年龄段的小鼠卵巢中表现出卵泡特异性的表达差异。
J Assist Reprod Genet. 2024 Sep;41(9):2419-2439. doi: 10.1007/s10815-024-03189-4. Epub 2024 Jul 18.
7
Involvement of H2A variants in DNA damage response of zygotes.H2A变体在合子DNA损伤反应中的作用。
Cell Death Discov. 2024 May 14;10(1):231. doi: 10.1038/s41420-024-01999-0.
8
KU80 is not required for the survival or activation of prophase-arrested oocytes in primordial follicles.KU80 对于原始卵泡中前期阻滞卵母细胞的存活或激活并非必需。
Front Endocrinol (Lausanne). 2023 Oct 10;14:1268009. doi: 10.3389/fendo.2023.1268009. eCollection 2023.
卵母细胞启动一种非典型的 DNA 损伤反应,涉及 APC-Cdh1 介导的蛋白水解。
J Cell Biol. 2020 Apr 6;219(4). doi: 10.1083/jcb.201907213.
4
Understanding the structure and role of DNA-PK in NHEJ: How X-ray diffraction and cryo-EM contribute in complementary ways.理解 DNA-PK 在 NHEJ 中的结构和作用:X 射线衍射和 cryo-EM 如何以互补的方式发挥作用。
Prog Biophys Mol Biol. 2019 Oct;147:26-32. doi: 10.1016/j.pbiomolbio.2019.03.007. Epub 2019 Apr 20.
5
DNA Damage and Repair in Human Reproductive Cells.人类生殖细胞中的 DNA 损伤与修复。
Int J Mol Sci. 2018 Dec 21;20(1):31. doi: 10.3390/ijms20010031.
6
DNA damage and repair in the female germline: contributions to ART.女性生殖细胞中的 DNA 损伤与修复:对 ART 的贡献。
Hum Reprod Update. 2019 Mar 1;25(2):180-201. doi: 10.1093/humupd/dmy040.
7
Double Strand Break DNA Repair occurs via Non-Homologous End-Joining in Mouse MII Oocytes.双链断裂 DNA 修复通过非同源末端连接发生在小鼠 MII 卵母细胞中。
Sci Rep. 2018 Jun 26;8(1):9685. doi: 10.1038/s41598-018-27892-2.
8
Oocyte stage-specific effects of MTOR determine granulosa cell fate and oocyte quality in mice.MTOR 对卵母细胞阶段的特异性作用决定了小鼠颗粒细胞的命运和卵母细胞的质量。
Proc Natl Acad Sci U S A. 2018 Jun 5;115(23):E5326-E5333. doi: 10.1073/pnas.1800352115. Epub 2018 May 21.
9
The capacity of oocytes for DNA repair.卵母细胞的 DNA 修复能力。
Cell Mol Life Sci. 2018 Aug;75(15):2777-2792. doi: 10.1007/s00018-018-2833-9. Epub 2018 May 10.
10
The importance of DNA repair for maintaining oocyte quality in response to anti-cancer treatments, environmental toxins and maternal ageing.DNA修复在应对抗癌治疗、环境毒素和母体衰老时维持卵母细胞质量方面的重要性。
Hum Reprod Update. 2018 Mar 1;24(2):119-134. doi: 10.1093/humupd/dmy002.