Seo Yu Ri, Kim Han Byeol, Jung Hyeryeon, Kim Eunhee G, Huh Sumin, Yi Eugene C, Kim Kristine M
Department of Molecular Medicine and Biopharmaceutical Sciences, Graduate School of Convergence Science and Technology and College of Medicine or College of Pharmacy, Seoul National University, Seoul, Republic of Korea.
Institute of Medical and Biological Engineering, Seoul National University Medical Research Center, Seoul, Republic of Korea.
iScience. 2025 Mar 14;28(4):112218. doi: 10.1016/j.isci.2025.112218. eCollection 2025 Apr 18.
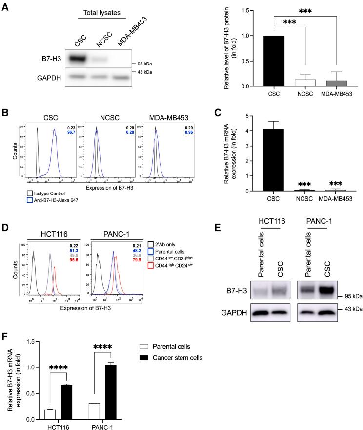
B7-H3, an immune checkpoint molecule, is prominently overexpressed in various solid tumors, correlating with poor clinical outcomes. Despite its critical role in promoting tumorigenesis, metastasis, and immune evasion, the regulatory mechanisms governing B7-H3 expression, particularly in cancer stem cells (CSCs), remain elusive. In this comprehensive study, we focused on breast CSCs to uncover the transcriptional regulators driving B7-H3 overexpression. Utilizing DNA affinity purification-mass spectrometry (DAP-MS) to analyze B7-H3 promoter regions, we identified a novel set of transcription factors, including DDB1, XRCC5, PARP1, RPA1, and RPA3, as key modulators of B7-H3 expression. Functional assays revealed that targeting DDB1 with nitazoxanide significantly downregulated B7-H3 expression, subsequently impairing tumor sphere formation and cell migration in breast CSCs. These findings not only elucidate the complex transcriptional network controlling B7-H3 expression but also open new avenues for developing targeted immunotherapies aimed at disrupting CSC-driven cancer progression.
B7-H3是一种免疫检查点分子,在各种实体瘤中显著过表达,与不良临床结果相关。尽管它在促进肿瘤发生、转移和免疫逃逸中起关键作用,但调控B7-H3表达的机制,尤其是在癌症干细胞(CSCs)中的机制,仍不清楚。在这项全面的研究中,我们聚焦于乳腺CSCs以揭示驱动B7-H3过表达的转录调节因子。利用DNA亲和纯化-质谱(DAP-MS)分析B7-H3启动子区域,我们鉴定出一组新的转录因子,包括损伤DNA结合蛋白1(DDB1)、X射线修复交叉互补蛋白5(XRCC5)、聚(二磷酸腺苷-核糖)聚合酶1(PARP1)、复制蛋白A1(RPA1)和复制蛋白A3(RPA3),作为B7-H3表达的关键调节因子。功能分析表明,用硝唑尼特靶向DDB1可显著下调B7-H3表达,随后损害乳腺CSCs中的肿瘤球形成和细胞迁移。这些发现不仅阐明了控制B7-H3表达的复杂转录网络,也为开发旨在破坏CSC驱动的癌症进展的靶向免疫疗法开辟了新途径。