• 文献检索
  • 文档翻译
  • 深度研究
  • 学术资讯
  • Suppr Zotero 插件Zotero 插件
  • 邀请有礼
  • 套餐&价格
  • 历史记录
应用&插件
Suppr Zotero 插件Zotero 插件浏览器插件Mac 客户端Windows 客户端微信小程序
定价
高级版会员购买积分包购买API积分包
服务
文献检索文档翻译深度研究API 文档MCP 服务
关于我们
关于 Suppr公司介绍联系我们用户协议隐私条款
关注我们

Suppr 超能文献

核心技术专利:CN118964589B侵权必究
粤ICP备2023148730 号-1Suppr @ 2026

文献检索

告别复杂PubMed语法,用中文像聊天一样搜索,搜遍4000万医学文献。AI智能推荐,让科研检索更轻松。

立即免费搜索

文件翻译

保留排版,准确专业,支持PDF/Word/PPT等文件格式,支持 12+语言互译。

免费翻译文档

深度研究

AI帮你快速写综述,25分钟生成高质量综述,智能提取关键信息,辅助科研写作。

立即免费体验

垂直摆动头部运动引起的间质液切应力降低高血压大鼠和人类的血压。

Interstitial-fluid shear stresses induced by vertically oscillating head motion lower blood pressure in hypertensive rats and humans.

机构信息

Department of Rehabilitation for Motor Functions, National Rehabilitation Center for Persons with Disabilities, Tokorozawa, Japan.

Department of Orthopaedic Surgery, Graduate School of Medicine, The University of Tokyo, Tokyo, Japan.

出版信息

Nat Biomed Eng. 2023 Nov;7(11):1350-1373. doi: 10.1038/s41551-023-01061-x. Epub 2023 Jul 6.

DOI:
10.1038/s41551-023-01061-x
PMID:37414976
原文链接:https://pmc.ncbi.nlm.nih.gov/articles/PMC10651490/
Abstract

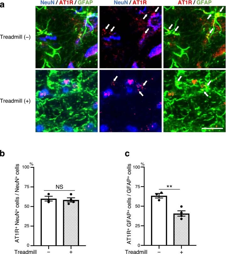
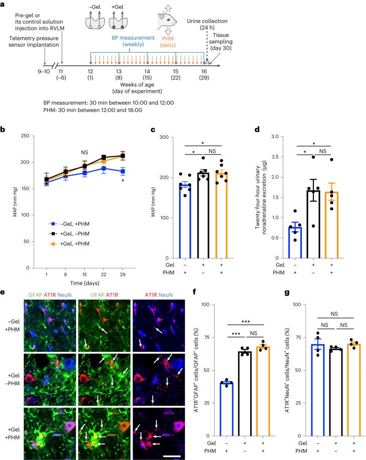
The mechanisms by which physical exercise benefits brain functions are not fully understood. Here, we show that vertically oscillating head motions mimicking mechanical accelerations experienced during fast walking, light jogging or treadmill running at a moderate velocity reduce the blood pressure of rats and human adults with hypertension. In hypertensive rats, shear stresses of less than 1 Pa resulting from interstitial-fluid flow induced by such passive head motions reduced the expression of the angiotensin II type-1 receptor in astrocytes in the rostral ventrolateral medulla, and the resulting antihypertensive effects were abrogated by hydrogel introduction that inhibited interstitial-fluid movement in the medulla. Our findings suggest that oscillatory mechanical interventions could be used to elicit antihypertensive effects.

摘要

目前,人们尚未完全了解体育锻炼对大脑功能有益的机制。在这里,我们发现,模拟快走、慢跑或在跑步机上以中等速度跑步时所经历的机械加速的垂直摆动头部运动,可降低高血压大鼠和成年高血压患者的血压。在高血压大鼠中,间质液流动引起的小于 1 Pa 的切应力通过这种被动的头部运动减少了延髓腹外侧头端星形胶质细胞中血管紧张素 II 型 1 受体的表达,而水凝胶的引入抑制了延髓间质液的流动,从而消除了由此产生的降压作用。我们的研究结果表明,摆动的机械干预可能被用来引发降压作用。

https://cdn.ncbi.nlm.nih.gov/pmc/blobs/5aa1/10651490/0ca20f219c59/41551_2023_1061_Fig18_ESM.jpg
https://cdn.ncbi.nlm.nih.gov/pmc/blobs/5aa1/10651490/b992f6d6cfc0/41551_2023_1061_Fig1_HTML.jpg
https://cdn.ncbi.nlm.nih.gov/pmc/blobs/5aa1/10651490/34f5ffb75533/41551_2023_1061_Fig2_HTML.jpg
https://cdn.ncbi.nlm.nih.gov/pmc/blobs/5aa1/10651490/480914f0353c/41551_2023_1061_Fig3_HTML.jpg
https://cdn.ncbi.nlm.nih.gov/pmc/blobs/5aa1/10651490/e362081036dd/41551_2023_1061_Fig4_HTML.jpg
https://cdn.ncbi.nlm.nih.gov/pmc/blobs/5aa1/10651490/dd65b1276d5d/41551_2023_1061_Fig5_HTML.jpg
https://cdn.ncbi.nlm.nih.gov/pmc/blobs/5aa1/10651490/1512686fee12/41551_2023_1061_Fig6_HTML.jpg
https://cdn.ncbi.nlm.nih.gov/pmc/blobs/5aa1/10651490/52ad1f1cba98/41551_2023_1061_Fig7_HTML.jpg
https://cdn.ncbi.nlm.nih.gov/pmc/blobs/5aa1/10651490/6ca3d9e14653/41551_2023_1061_Fig8_HTML.jpg
https://cdn.ncbi.nlm.nih.gov/pmc/blobs/5aa1/10651490/6f02a1bf3865/41551_2023_1061_Fig9_ESM.jpg
https://cdn.ncbi.nlm.nih.gov/pmc/blobs/5aa1/10651490/881b5d566b14/41551_2023_1061_Fig10_ESM.jpg
https://cdn.ncbi.nlm.nih.gov/pmc/blobs/5aa1/10651490/4d3404a0577f/41551_2023_1061_Fig11_ESM.jpg
https://cdn.ncbi.nlm.nih.gov/pmc/blobs/5aa1/10651490/bb45d0c03b2b/41551_2023_1061_Fig12_ESM.jpg
https://cdn.ncbi.nlm.nih.gov/pmc/blobs/5aa1/10651490/c8e1ba26c638/41551_2023_1061_Fig13_ESM.jpg
https://cdn.ncbi.nlm.nih.gov/pmc/blobs/5aa1/10651490/4e4e1fba3d51/41551_2023_1061_Fig14_ESM.jpg
https://cdn.ncbi.nlm.nih.gov/pmc/blobs/5aa1/10651490/feafe4fd96fe/41551_2023_1061_Fig15_ESM.jpg
https://cdn.ncbi.nlm.nih.gov/pmc/blobs/5aa1/10651490/9b09a9d44025/41551_2023_1061_Fig16_ESM.jpg
https://cdn.ncbi.nlm.nih.gov/pmc/blobs/5aa1/10651490/a89b86da6762/41551_2023_1061_Fig17_ESM.jpg
https://cdn.ncbi.nlm.nih.gov/pmc/blobs/5aa1/10651490/0ca20f219c59/41551_2023_1061_Fig18_ESM.jpg
https://cdn.ncbi.nlm.nih.gov/pmc/blobs/5aa1/10651490/b992f6d6cfc0/41551_2023_1061_Fig1_HTML.jpg
https://cdn.ncbi.nlm.nih.gov/pmc/blobs/5aa1/10651490/34f5ffb75533/41551_2023_1061_Fig2_HTML.jpg
https://cdn.ncbi.nlm.nih.gov/pmc/blobs/5aa1/10651490/480914f0353c/41551_2023_1061_Fig3_HTML.jpg
https://cdn.ncbi.nlm.nih.gov/pmc/blobs/5aa1/10651490/e362081036dd/41551_2023_1061_Fig4_HTML.jpg
https://cdn.ncbi.nlm.nih.gov/pmc/blobs/5aa1/10651490/dd65b1276d5d/41551_2023_1061_Fig5_HTML.jpg
https://cdn.ncbi.nlm.nih.gov/pmc/blobs/5aa1/10651490/1512686fee12/41551_2023_1061_Fig6_HTML.jpg
https://cdn.ncbi.nlm.nih.gov/pmc/blobs/5aa1/10651490/52ad1f1cba98/41551_2023_1061_Fig7_HTML.jpg
https://cdn.ncbi.nlm.nih.gov/pmc/blobs/5aa1/10651490/6ca3d9e14653/41551_2023_1061_Fig8_HTML.jpg
https://cdn.ncbi.nlm.nih.gov/pmc/blobs/5aa1/10651490/6f02a1bf3865/41551_2023_1061_Fig9_ESM.jpg
https://cdn.ncbi.nlm.nih.gov/pmc/blobs/5aa1/10651490/881b5d566b14/41551_2023_1061_Fig10_ESM.jpg
https://cdn.ncbi.nlm.nih.gov/pmc/blobs/5aa1/10651490/4d3404a0577f/41551_2023_1061_Fig11_ESM.jpg
https://cdn.ncbi.nlm.nih.gov/pmc/blobs/5aa1/10651490/bb45d0c03b2b/41551_2023_1061_Fig12_ESM.jpg
https://cdn.ncbi.nlm.nih.gov/pmc/blobs/5aa1/10651490/c8e1ba26c638/41551_2023_1061_Fig13_ESM.jpg
https://cdn.ncbi.nlm.nih.gov/pmc/blobs/5aa1/10651490/4e4e1fba3d51/41551_2023_1061_Fig14_ESM.jpg
https://cdn.ncbi.nlm.nih.gov/pmc/blobs/5aa1/10651490/feafe4fd96fe/41551_2023_1061_Fig15_ESM.jpg
https://cdn.ncbi.nlm.nih.gov/pmc/blobs/5aa1/10651490/9b09a9d44025/41551_2023_1061_Fig16_ESM.jpg
https://cdn.ncbi.nlm.nih.gov/pmc/blobs/5aa1/10651490/a89b86da6762/41551_2023_1061_Fig17_ESM.jpg
https://cdn.ncbi.nlm.nih.gov/pmc/blobs/5aa1/10651490/0ca20f219c59/41551_2023_1061_Fig18_ESM.jpg

相似文献

1
Interstitial-fluid shear stresses induced by vertically oscillating head motion lower blood pressure in hypertensive rats and humans.垂直摆动头部运动引起的间质液切应力降低高血压大鼠和人类的血压。
Nat Biomed Eng. 2023 Nov;7(11):1350-1373. doi: 10.1038/s41551-023-01061-x. Epub 2023 Jul 6.
2
Repeated electroacupuncture attenuating of apelin expression and function in the rostral ventrolateral medulla in stress-induced hypertensive rats.电针反复刺激减轻应激诱导高血压大鼠延髓头端腹外侧区 Apelin 的表达和功能。
Brain Res Bull. 2013 Aug;97:53-62. doi: 10.1016/j.brainresbull.2013.05.013. Epub 2013 Jun 7.
3
Effects of [Sar1, Ile8]-angiotensin II on rostral ventrolateral medulla neurons and blood pressure in spontaneously hypertensive rats.[Sar1, Ile8]-血管紧张素II对自发性高血压大鼠延髓头端腹外侧神经元及血压的影响
Neuroscience. 1994 Nov;63(1):267-77. doi: 10.1016/0306-4522(94)90021-3.
4
The effect of central amino acid neurotransmitters on the antihypertensive response to angiotensin blockade in spontaneous hypertension.中枢氨基酸神经递质对自发性高血压大鼠血管紧张素阻断降压反应的影响
J Hypertens. 1995 Dec;13(12 Pt 2):1624-30.
5
The effects of angiotensin II and angiotensin-(1-7) in the rostral ventrolateral medulla of rats on stress-induced hypertension.血管紧张素 II 和血管紧张素-(1-7)在大鼠延髓腹外侧区对应激性高血压的影响。
PLoS One. 2013 Aug 14;8(8):e70976. doi: 10.1371/journal.pone.0070976. eCollection 2013.
6
Vasopressin V1a receptors mediate the hypertensive effects of [Pyr ]apelin-13 in the rat rostral ventrolateral medulla.血管加压素V1a受体介导了[Pyr]apelin-13在大鼠延髓头端腹外侧区的升压作用。
J Physiol. 2017 Jun 1;595(11):3303-3318. doi: 10.1113/JP274178. Epub 2017 Apr 21.
7
Responsiveness of α2-adrenoceptor/I1-imidazoline receptor in the rostral ventrolateral medulla to cardiovascular regulation is enhanced in conscious spontaneously hypertensive rat.清醒自发性高血压大鼠延髓头端腹外侧区α2-肾上腺素能受体/ I1-咪唑啉受体对心血管调节的反应性增强。
Clin Exp Hypertens. 2019;41(3):255-262. doi: 10.1080/10641963.2018.1469641. Epub 2018 May 15.
8
Site-dependent inhibition of neuronal c-jun in the brainstem elicited by imidazoline I1 receptor activation: role in rilmenidine-evoked hypotension.咪唑啉I1受体激活引发的脑干神经元c-jun的位点依赖性抑制:在利美尼定诱发低血压中的作用
Eur J Pharmacol. 2005 May 9;514(2-3):191-9. doi: 10.1016/j.ejphar.2005.03.021.
9
Redox-sensitive endoplasmic reticulum stress and autophagy at rostral ventrolateral medulla contribute to hypertension in spontaneously hypertensive rats.氧化还原敏感的内质网应激和自噬在延髓头端腹外侧区导致自发性高血压大鼠的高血压。
Hypertension. 2013 Jun;61(6):1270-80. doi: 10.1161/HYPERTENSIONAHA.111.00469. Epub 2013 Apr 22.
10
Exercise Training Attenuates Proinflammatory Cytokines, Oxidative Stress and Modulates Neurotransmitters in the Rostral Ventrolateral Medulla of Salt-Induced Hypertensive Rats.运动训练可减轻盐诱导高血压大鼠延髓头端腹外侧区的促炎细胞因子、氧化应激并调节神经递质。
Cell Physiol Biochem. 2018;48(3):1369-1381. doi: 10.1159/000492095. Epub 2018 Jul 26.

引用本文的文献

1
GPR161 mechanosensitivity at the primary cilium drives neuronal saltatory migration.初级纤毛处的GPR161机械敏感性驱动神经元跳跃式迁移。
Sci Adv. 2025 Aug;11(31):eadx3846. doi: 10.1126/sciadv.adx3846. Epub 2025 Jul 30.
2
Efficacy of Unsupervised YouTube Dance Exercise for Patients With Hypertension: Randomized Controlled Trial.无监督的YouTube舞蹈锻炼对高血压患者的疗效:随机对照试验。
JMIR Cardio. 2025 Jan 9;9:e65981. doi: 10.2196/65981.
3
Resistance exercise has an antihypertensive effect comparable to that of aerobic exercise in hypertensive patients: a meta-analysis of randomized controlled trials.

本文引用的文献

1
Application of Passive Head Motion to Generate Defined Accelerations at the Heads of Rodents.应用被动头部运动在啮齿动物头部产生特定加速度。
J Vis Exp. 2022 Jul 21(185). doi: 10.3791/63100.
2
Impact of Selective Renal Afferent Denervation on Oxidative Stress and Vascular Remodeling in Spontaneously Hypertensive Rats.选择性肾传入神经去支配对自发性高血压大鼠氧化应激和血管重塑的影响
Antioxidants (Basel). 2022 May 20;11(5):1003. doi: 10.3390/antiox11051003.
3
The Contribution of Extracellular Vesicles From Senescent Endothelial and Vascular Smooth Muscle Cells to Vascular Calcification.
抗阻运动对高血压患者具有与有氧运动相当的降压效果:一项随机对照试验的荟萃分析。
Hypertens Res. 2025 Feb;48(2):733-743. doi: 10.1038/s41440-024-01998-9. Epub 2024 Nov 28.
4
The Networking Brain: How Extracellular Matrix, Cellular Networks, and Vasculature Shape the In Vivo Mechanical Properties of the Brain.《联网大脑:细胞外基质、细胞网络和脉管系统如何塑造大脑的体内机械特性》
Adv Sci (Weinh). 2024 Aug;11(31):e2402338. doi: 10.1002/advs.202402338. Epub 2024 Jun 14.
5
Preclinical magnetic resonance imaging and spectroscopy in the fields of radiological technology, medical physics, and radiology.放射技术、医学物理和放射学领域的临床前磁共振成像和光谱学。
Radiol Phys Technol. 2024 Mar;17(1):47-59. doi: 10.1007/s12194-024-00785-y. Epub 2024 Feb 14.
衰老的内皮细胞和血管平滑肌细胞分泌的细胞外囊泡对血管钙化的作用
Front Cardiovasc Med. 2022 Apr 15;9:854726. doi: 10.3389/fcvm.2022.854726. eCollection 2022.
4
Voluntary Exercise Prevents Hypertensive Response Sensitization Induced by Angiotensin II.自愿运动可预防血管紧张素 II 诱导的高血压反应致敏。
Front Neurosci. 2022 Feb 17;16:848079. doi: 10.3389/fnins.2022.848079. eCollection 2022.
5
Therapeutic Insights in Chronic Kidney Disease Progression.慢性肾脏病进展的治疗见解
Front Med (Lausanne). 2021 Feb 23;8:645187. doi: 10.3389/fmed.2021.645187. eCollection 2021.
6
Central Ang II (Angiotensin II)-Mediated Sympathoexcitation: Role for HIF-1α (Hypoxia-Inducible Factor-1α) Facilitated Glutamatergic Tone in the Paraventricular Nucleus of the Hypothalamus.中枢血管紧张素 II(血管紧张素 II)介导的交感兴奋:缺氧诱导因子 1α(Hypoxia-Inducible Factor-1α)促进下丘脑室旁核谷氨酸能紧张的作用。
Hypertension. 2021 Jan;77(1):147-157. doi: 10.1161/HYPERTENSIONAHA.120.16002. Epub 2020 Dec 8.
7
Postoperative continuous non-invasive cardiac output monitoring on the ward: a feasibility study.术后病房连续无创心输出量监测:一项可行性研究。
J Clin Monit Comput. 2021 Dec;35(6):1349-1356. doi: 10.1007/s10877-020-00601-z. Epub 2020 Oct 22.
8
Evaluation of Sleep Quality in a Disaster Evacuee Environment.灾难避难环境中睡眠质量的评估。
Int J Environ Res Public Health. 2020 Jun 15;17(12):4252. doi: 10.3390/ijerph17124252.
9
Different exercise training modalities produce similar endothelial function improvements in individuals with prehypertension or hypertension: a randomized clinical trial Exercise, endothelium and blood pressure.不同的运动训练方式对高血压前期或高血压患者的内皮功能改善效果相似:一项随机临床试验。运动、内皮和血压。
Sci Rep. 2020 May 6;10(1):7628. doi: 10.1038/s41598-020-64365-x.
10
An MRI-Derived Neuroanatomical Atlas of the Fischer 344 Rat Brain.基于 MRI 的 Fischer 344 大鼠脑神经解剖图谱
Sci Rep. 2020 Apr 24;10(1):6952. doi: 10.1038/s41598-020-63965-x.