Suppr超能文献

水泥浆中羟基磷灰石涂层作为放射性污染的阻隔层。

Hydroxyapatite coatings on cement paste as barriers against radiological contamination.

机构信息

School of Geography, Geology and Environment, University of Leicester, Leicester, LE1 7RH, UK.

Civil and Environmental Engineering, University of Strathclyde, Glasgow, G1 1XJ, UK.

出版信息

Sci Rep. 2023 Jul 10;13(1):11136. doi: 10.1038/s41598-023-37822-6.

Abstract

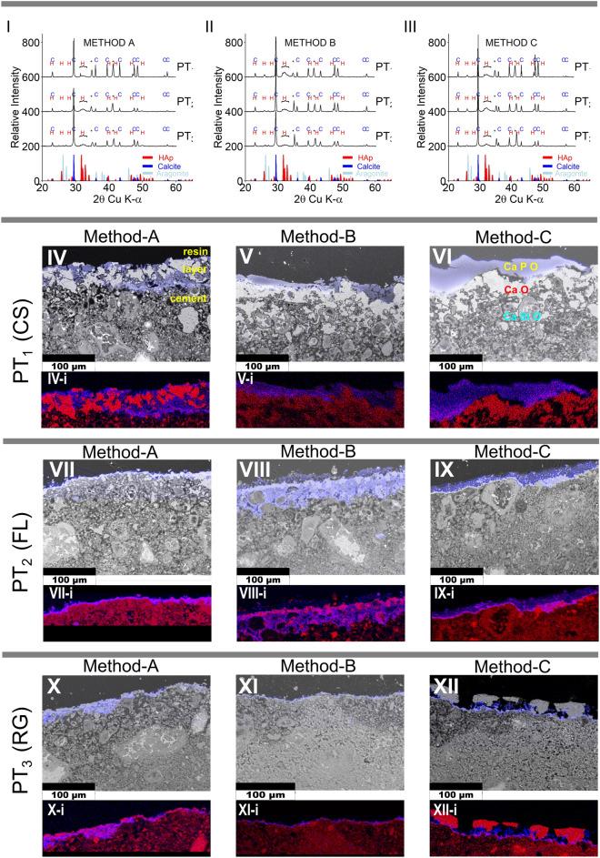
A novel method for precipitating hydroxyapatite (HAp) onto cement paste is investigated for protecting concrete infrastructure from radiological contamination. Legacy nuclear sites contain large volumes of contaminated concrete and are expensive and dangerous to decommission. One solution is to 'design for decommissioning' by confining contaminants to a thin layer. Current layering methods, including paints or films, offer poor durability over plant lifespans. Here, we present a mineral-HAp-coated cement, which innovatively serves as a barrier layer to radioactive contaminants (e.g. Sr, U). HAp is shown to directly mineralise onto a cement paste block in a layer several microns thick via a two-step process: first, applying a silica-based scaffold onto a cement paste block; and second, soaking the resulting block in a PO-enriched Ringer's solution. Strontium ingression was tested on coated and uncoated cement paste (~ 40 × 40 × 40mm cement, 450 mL, 1000 mg L Sr) for a period of 1-week. While both coated and uncoated samples reduced the solution concentration of Sr by half, Sr was held within the HAp layer of coated cement paste and was not observed within the cement matrix. In the uncoated samples, Sr had penetrated further into the block. Further studies aim to characterise HAp before and after exposure to a range of radioactive contaminants and to develop a method for mechanical layer separation.

摘要

一种将羟基磷灰石(HAp)沉淀到水泥浆中的新方法,用于保护混凝土基础设施免受放射性污染。遗留核设施中含有大量受污染的混凝土,退役既昂贵又危险。一种解决方案是通过将污染物限制在薄层中来“为退役而设计”。目前的分层方法,包括油漆或薄膜,在工厂寿命期间的耐久性较差。在这里,我们提出了一种矿物-HAp 涂层的水泥,它创新性地作为放射性污染物(例如 Sr、U)的阻挡层。研究表明,HAp 通过两步过程直接在几微米厚的水泥浆块上矿化:首先,将基于硅的支架施加到水泥浆块上;然后,将所得的块浸泡在富含 PO 的林格氏溶液中。在涂层和未涂层的水泥浆(~40×40×40mm 水泥,450mL,1000mg L Sr)上测试了锶的浸出,时间为 1 周。虽然涂层和未涂层的样品都将 Sr 的溶液浓度降低了一半,但 Sr 被保留在涂层水泥浆的 HAp 层中,并且在水泥基质中未观察到 Sr。在未涂层的样品中,Sr 已经进一步渗透到块中。进一步的研究旨在对暴露于一系列放射性污染物前后的 HAp 进行表征,并开发一种用于机械分层的方法。

https://cdn.ncbi.nlm.nih.gov/pmc/blobs/3d91/10333312/c65142a998c7/41598_2023_37822_Fig1_HTML.jpg

文献AI研究员

20分钟写一篇综述,助力文献阅读效率提升50倍。

立即体验

用中文搜PubMed

大模型驱动的PubMed中文搜索引擎

马上搜索

文档翻译

学术文献翻译模型,支持多种主流文档格式。

立即体验