Suppr超能文献

肺腺癌中可变剪接图谱的特征分析揭示了与 B 细胞相关的新型预后特征。

Characterization of the alternative splicing landscape in lung adenocarcinoma reveals novel prognosis signature associated with B cells.

机构信息

Department of Respiratory and Critical Care Medicine, Beijing Institute of Respiratory Medicine and Beijing Chao-Yang Hospital, Capital Medical University, Beijing, China.

出版信息

PLoS One. 2023 Jul 11;18(7):e0279018. doi: 10.1371/journal.pone.0279018. eCollection 2023.

Abstract

BACKGROUND

Lung cancer is the second most commonly diagnosed cancer and the leading cause of cancer-related death. Malignant pleural effusion (MPE) is a special microenvironment for lung cancer metastasis. Alternative splicing, which is regulated by splicing factors, affects the expression of most genes and influences carcinogenesis and metastasis.

METHODS

mRNA-seq data and alternative splicing events in lung adenocarcinoma (LUAD) were obtained from The Cancer Genome Atlas (TCGA). A risk model was generated by Cox regression analyses and LASSO regression. Cell isolation and flow cytometry were used to identify B cells.

RESULTS

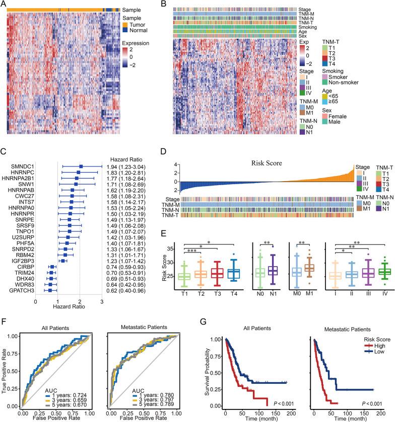
We systematically analyzed the splicing factors, alternative splicing events, clinical characteristics, and immunologic features of LUAD in the TCGA cohort. A risk signature based on 23 alternative splicing events was established and identified as an independent prognosis factor in LUAD. Among all patients, the risk signature showed a better prognostic value in metastatic patients. By single-sample gene set enrichment analysis, we found that among tumor-infiltrating lymphocytes, B cells were most significantly correlated to the risk score. Furthermore, we investigated the classification and function of B cells in MPE, a metastatic microenvironment of LUAD, and found that regulatory B cells might participate in the regulation of the immune microenvironment of MPE through antigen presentation and promotion of regulatory T cell differentiation.

CONCLUSIONS

We evaluated the prognostic value of alternative splicing events in LUAD and metastatic LUAD. We found that regulatory B cells had the function of antigen presentation, inhibited naïve T cells from differentiating into Th1 cells, and promoted Treg differentiation in LUAD patients with MPE.

摘要

背景

肺癌是第二大常见癌症,也是癌症相关死亡的主要原因。恶性胸腔积液(MPE)是肺癌转移的特殊微环境。由剪接因子调控的选择性剪接影响大多数基因的表达,影响致癌和转移。

方法

从癌症基因组图谱(TCGA)中获取肺腺癌(LUAD)的mRNA-seq 数据和选择性剪接事件。通过 Cox 回归分析和 LASSO 回归生成风险模型。细胞分离和流式细胞术用于鉴定 B 细胞。

结果

我们系统地分析了 TCGA 队列中 LUAD 的剪接因子、选择性剪接事件、临床特征和免疫特征。基于 23 个选择性剪接事件建立了风险特征,并将其确定为 LUAD 的独立预后因素。在所有患者中,风险特征在转移性患者中表现出更好的预后价值。通过单样本基因集富集分析,我们发现在肿瘤浸润淋巴细胞中,B 细胞与风险评分最显著相关。此外,我们研究了 LUAD 转移微环境中 MPE 中 B 细胞的分类和功能,发现调节性 B 细胞可能通过抗原呈递和促进调节性 T 细胞分化来参与调节 MPE 的免疫微环境。

结论

我们评估了 LUAD 和转移性 LUAD 中选择性剪接事件的预后价值。我们发现,在患有 MPE 的 LUAD 患者中,调节性 B 细胞具有抗原呈递功能,抑制了幼稚 T 细胞向 Th1 细胞分化,并促进了 Treg 分化。

https://cdn.ncbi.nlm.nih.gov/pmc/blobs/292b/10335703/6b11012abf72/pone.0279018.g001.jpg

文献AI研究员

20分钟写一篇综述,助力文献阅读效率提升50倍。

立即体验

用中文搜PubMed

大模型驱动的PubMed中文搜索引擎

马上搜索

文档翻译

学术文献翻译模型,支持多种主流文档格式。

立即体验