Suppr超能文献

DUF3715 结构域在 RNA 指导的转座子沉默中具有保守作用。

The DUF3715 domain has a conserved role in RNA-directed transposon silencing.

机构信息

Centre for Regenerative Medicine, Institute for Regeneration and Repair, University of Edinburgh, Edinburgh EH16 4UU, United Kingdom.

Wellcome Centre for Cell Biology, University of Edinburgh, Edinburgh EH9 3BF, United Kingdom.

出版信息

RNA. 2023 Oct;29(10):1471-1480. doi: 10.1261/rna.079693.123. Epub 2023 Jul 11.

Abstract

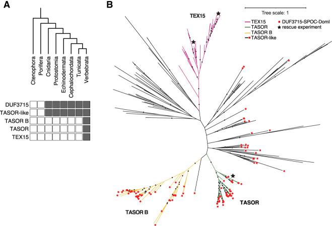
RNA-directed transposon silencing operates in the mammalian soma and germline to safeguard genomic integrity. The piRNA pathway and the HUSH complex identify active transposons through recognition of their nascent transcripts, but mechanistic understanding of how these distinct pathways evolved is lacking. TASOR is an essential component of the HUSH complex. TASOR's DUF3715 domain adopts a pseudo-PARP structure and is required for transposon silencing in a manner independent of complex assembly. TEX15, an essential piRNA pathway factor, also contains the DUF3715 domain. Here, we show that TASOR's and TEX15's DUF3715 domain share extensive structural homology. We found that the DUF3715 domain arose in early eukaryotes and that in vertebrates it is restricted to TEX15, TASOR, and TASORB orthologs. While TASOR-like proteins are found throughout metazoa, TEX15 is vertebrate-specific. The branching of TEX15 and the TASOR-like DUF3715 domain likely occurred in early metazoan evolution. Remarkably, despite this vast evolutionary distance, the DUF3715 domain from divergent TEX15 sequences can functionally substitute the DUF3715 domain of TASOR and mediates transposon silencing. We have thus termed this domain of unknown function as the RNA-directed pseudo-PARP transposon silencing (RDTS) domain. In summary, we show an unexpected functional link between these critical transposon silencing pathways.

摘要

RNA 指导的转座子沉默在哺乳动物体和生殖系中发挥作用,以保障基因组的完整性。piRNA 途径和 HUSH 复合物通过识别它们的新生转录本来识别活性转座子,但这些不同途径是如何进化的机制理解还缺乏。TASOR 是 HUSH 复合物的一个必需组成部分。TASOR 的 DUF3715 结构域采用假 PARP 结构,并且以独立于复合物组装的方式对转座子沉默是必需的。TEX15 是一个必需的 piRNA 途径因子,也含有 DUF3715 结构域。在这里,我们表明 TASOR 和 TEX15 的 DUF3715 结构域具有广泛的结构同源性。我们发现 DUF3715 结构域起源于早期真核生物,在脊椎动物中,它仅限于 TEX15、TASOR 和 TASORB 同源物。虽然 TASOR 样蛋白在整个后生动物中都有发现,但 TEX15 是脊椎动物特有的。TEX15 和 TASOR 样 DUF3715 结构域的分支可能发生在早期后生动物进化过程中。值得注意的是,尽管存在如此巨大的进化距离,但来自不同 TEX15 序列的 DUF3715 结构域可以在功能上替代 TASOR 的 DUF3715 结构域,并介导转座子沉默。因此,我们将这个具有未知功能的结构域命名为 RNA 指导的假 PARP 转座子沉默(RDTS)结构域。总之,我们展示了这些关键的转座子沉默途径之间的意外功能联系。

https://cdn.ncbi.nlm.nih.gov/pmc/blobs/e1ce/10578480/3d43304f05ab/1471f01.jpg

文献检索

告别复杂PubMed语法,用中文像聊天一样搜索,搜遍4000万医学文献。AI智能推荐,让科研检索更轻松。

立即免费搜索

文件翻译

保留排版,准确专业,支持PDF/Word/PPT等文件格式,支持 12+语言互译。

免费翻译文档

深度研究

AI帮你快速写综述,25分钟生成高质量综述,智能提取关键信息,辅助科研写作。

立即免费体验