Department of Twin Research and Genetic Epidemiology, King's College London , London, United Kingdom.
Centre for Host-Microbiome Interactions, Faculty of Dentistry, Oral & Craniofacial Sciences, King's College London , London, United Kingdom.
mSystems. 2023 Aug 31;8(4):e0119322. doi: 10.1128/msystems.01193-22. Epub 2023 Jul 12.
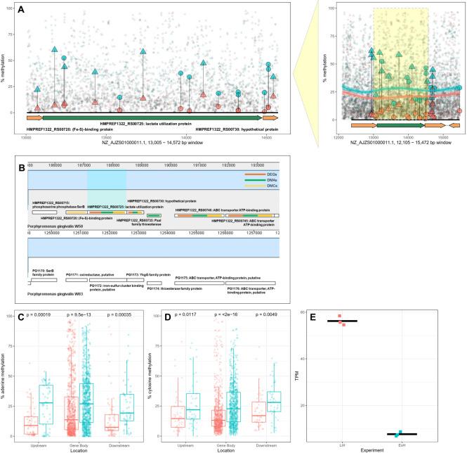
Periodontal disease is a chronic inflammatory disease in which the oral pathogen plays an important role. expresses virulence determinants in response to higher hemin concentrations, but the underlying regulatory processes remain unclear. Bacterial DNA methylation has the potential to fulfil this mechanistic role. We characterized the methylome of , and compared its variation to transcriptome changes in response to hemin availability. W50 was grown in chemostat continuous culture with excess or limited hemin, prior to whole-methylome and transcriptome profiling using Nanopore and Illumina RNA-Seq. DNA methylation was quantified for Dam/Dcm motifs and all-context N6-methyladenine (6mA) and 5-methylcytosine (5mC). Of all 1,992 genes analyzed, 161 and 268 were respectively over- and under-expressed with excess hemin. Notably, we detected differential DNA methylation signatures for the Dam "GATC" motif and both all-context 6mA and 5mC in response to hemin availability. Joint analyses identified a subset of coordinated changes in gene expression, 6mA, and 5mC methylation that target genes involved in lactate utilization and ABC transporters. The results identify altered methylation and expression responses to hemin availability in , with insights into mechanisms regulating its virulence in periodontal disease. IMPORTANCE DNA methylation has important roles in bacteria, including in the regulation of transcription. , an oral pathogen in periodontitis, exhibits well-established gene expression changes in response to hemin availability. However, the regulatory processes underlying these effects remain unknown. We profiled the novel epigenome, and assessed epigenetic and transcriptome variation under limited and excess hemin conditions. As expected, multiple gene expression changes were detected in response to limited and excess hemin that reflect health and disease, respectively. Notably, we also detected differential DNA methylation signatures for the Dam "GATC" motif and both all-context 6mA and 5mC in response to hemin. Joint analyses identified coordinated changes in gene expression, 6mA, and 5mC methylation that target genes involved in lactate utilization and ABC transporters. The results identify novel regulatory processes underlying the mechanism of hemin regulated gene expression in with phenotypic impacts on its virulence in periodontal disease.
牙周病是一种慢性炎症性疾病,口腔病原体在其中起着重要作用。 表达毒力决定因素以响应更高的血红素浓度,但潜在的调节过程仍不清楚。细菌 DNA 甲基化有可能发挥这种机械作用。我们对 的甲基组进行了表征,并将其变化与血红素可用性响应的转录组变化进行了比较。W50 在含有过量或有限血红素的恒化连续培养中生长,然后使用纳米孔和 Illumina RNA-Seq 进行全甲基组和转录组分析。对 Dam/Dcm 基序和全上下文 N6-甲基腺嘌呤 (6mA) 和 5-甲基胞嘧啶 (5mC) 进行 DNA 甲基化定量。在所分析的 1992 个基因中,分别有 161 个和 268 个基因因血红素过量而过度表达和表达不足。值得注意的是,我们检测到了针对血红素可用性的 Dam“GATC”基序以及全上下文 6mA 和 5mC 的差异 DNA 甲基化特征。联合分析确定了一组基因表达、6mA 和 5mC 甲基化的协调变化子集,这些变化靶向参与乳酸利用和 ABC 转运体的基因。结果确定了 在血红素可用性方面改变的甲基化和表达反应,为牙周病中其毒力的调节机制提供了新的见解。 重要性 DNA 甲基化在细菌中具有重要作用,包括在转录调控中。 在牙周炎中,作为口腔病原体,它表现出对血红素可用性的明确基因表达变化。然而,这些影响背后的调节过程仍然未知。我们对 的新型 表观基因组进行了分析,并评估了在有限和过量血红素条件下的表观基因组和转录组变化。如预期的那样,检测到了多个因血红素限制和过量而产生的基因表达变化,分别反映了健康和疾病。值得注意的是,我们还检测到了针对 Dam“GATC”基序以及全上下文 6mA 和 5mC 的差异 DNA 甲基化特征,以响应血红素。联合分析确定了基因表达、6mA 和 5mC 甲基化的协调变化,这些变化靶向参与乳酸利用和 ABC 转运体的基因。结果确定了血红素调节基因表达的机制在 中的新调节过程,对其在牙周病中的毒力具有表型影响。