Deng Qiuting, Wang Shengpeng, Huang Zijie, Lan Qing, Lai Guangyao, Xu Jiangshan, Yuan Yue, Liu Chang, Lin Xiumei, Feng Weimin, Ma Wen, Cheng Mengnan, Hao Shijie, Duan Shanshan, Zheng Huiwen, Chen Xiaoyan, Hou Yong, Luo Yingjie, Liu Longqi, Liu Chuanyu
College of Life Sciences, University of Chinese Academy of Sciences, Beijing, China.
BGI-Hangzhou, Hangzhou, China.
Front Neurosci. 2023 Jun 27;17:1170355. doi: 10.3389/fnins.2023.1170355. eCollection 2023.
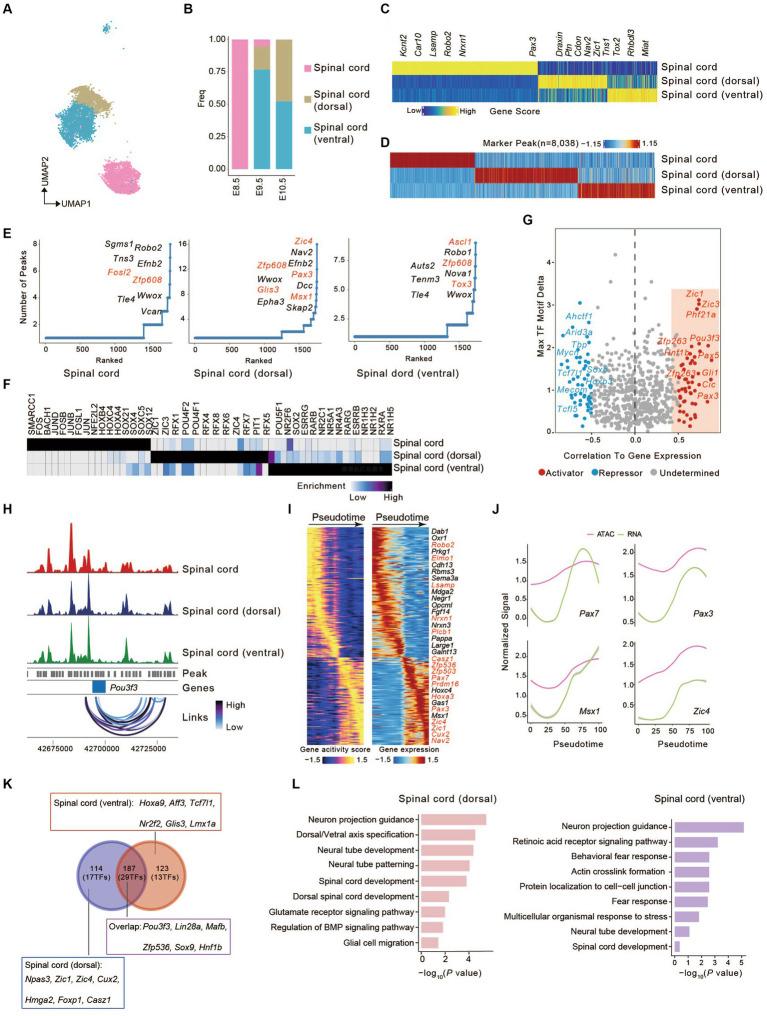
In mammals, early organogenesis begins soon after gastrulation, accompanied by specification of various type of progenitor/precusor cells. In order to reveal dynamic chromatin landscape of precursor cells and decipher the underlying molecular mechanism driving early mouse organogenesis, we performed single-cell ATAC-seq of E8.5-E10.5 mouse embryos. We profiled a total of 101,599 single cells and identified 41 specific cell types at these stages. Besides, by performing integrated analysis of scATAC-seq and public scRNA-seq data, we identified the critical -regulatory elements and key transcription factors which drving development of spinal cord and somitogenesis. Furthermore, we intersected accessible peaks with human diseases/traits-related loci and found potential clinical associated single nucleotide variants (SNPs). Overall, our work provides a fundamental source for understanding cell fate determination and revealing the underlying mechanism during postimplantation embryonic development, and expand our knowledge of pathology for human developmental malformations.
在哺乳动物中,原肠胚形成后不久早期器官发生就开始了,同时伴随着各种类型祖细胞/前体细胞的特化。为了揭示前体细胞的动态染色质景观并破译驱动小鼠早期器官发生的潜在分子机制,我们对E8.5 - E10.5小鼠胚胎进行了单细胞ATAC测序。我们总共分析了101,599个单细胞,并在这些阶段鉴定出41种特定细胞类型。此外,通过对scATAC-seq和公开的scRNA-seq数据进行综合分析,我们确定了驱动脊髓发育和体节发生的关键调控元件和关键转录因子。此外,我们将可及峰与人类疾病/性状相关位点进行交叉分析,发现了潜在的临床相关单核苷酸变异(SNP)。总体而言,我们的工作为理解细胞命运决定和揭示植入后胚胎发育过程中的潜在机制提供了重要资源,并扩展了我们对人类发育畸形病理学的认识。