• 文献检索
  • 文档翻译
  • 深度研究
  • 学术资讯
  • Suppr Zotero 插件Zotero 插件
  • 邀请有礼
  • 套餐&价格
  • 历史记录
应用&插件
Suppr Zotero 插件Zotero 插件浏览器插件Mac 客户端Windows 客户端微信小程序
定价
高级版会员购买积分包购买API积分包
服务
文献检索文档翻译深度研究API 文档MCP 服务
关于我们
关于 Suppr公司介绍联系我们用户协议隐私条款
关注我们

Suppr 超能文献

核心技术专利:CN118964589B侵权必究
粤ICP备2023148730 号-1Suppr @ 2026

文献检索

告别复杂PubMed语法,用中文像聊天一样搜索,搜遍4000万医学文献。AI智能推荐,让科研检索更轻松。

立即免费搜索

文件翻译

保留排版,准确专业,支持PDF/Word/PPT等文件格式,支持 12+语言互译。

免费翻译文档

深度研究

AI帮你快速写综述,25分钟生成高质量综述,智能提取关键信息,辅助科研写作。

立即免费体验

外部施加的电磁场和热疗会不可逆地损伤癌细胞。

Externally Applied Electromagnetic Fields and Hyperthermia Irreversibly Damage Cancer Cells.

作者信息

Obrador Elena, Jihad-Jebbar Ali, Salvador-Palmer Rosario, López-Blanch Rafael, Oriol-Caballo María, Moreno-Murciano María Paz, Navarro Enrique A, Cibrian Rosa, Estrela José M

机构信息

Department of Physiology, Faculty of Medicine and Odontology, University of Valencia, 46010 Valencia, Spain.

Scientia BioTech, 46002 Valencia, Spain.

出版信息

Cancers (Basel). 2023 Jun 29;15(13):3413. doi: 10.3390/cancers15133413.

DOI:10.3390/cancers15133413
PMID:37444524
原文链接:https://pmc.ncbi.nlm.nih.gov/articles/PMC10340829/
Abstract

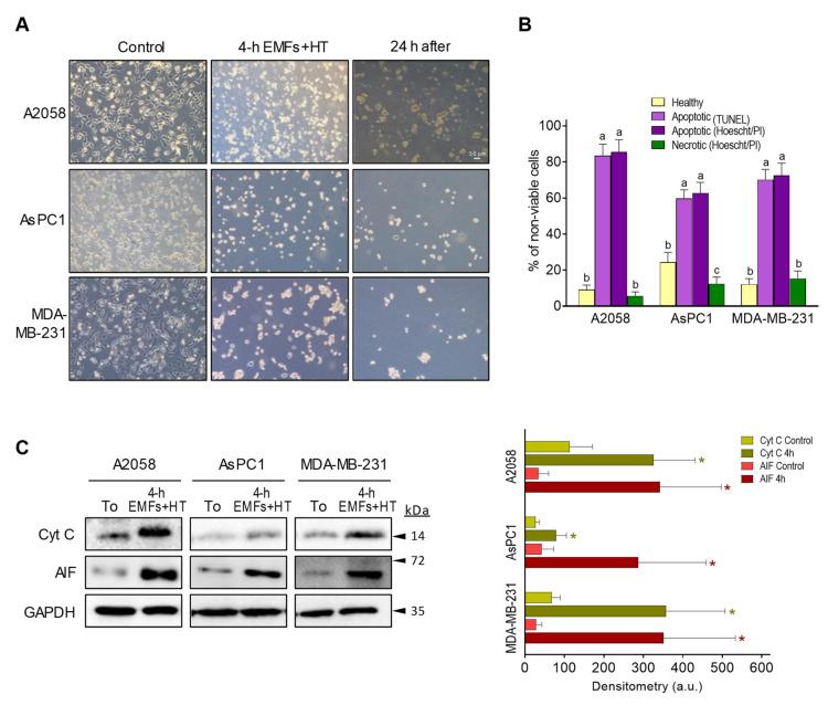
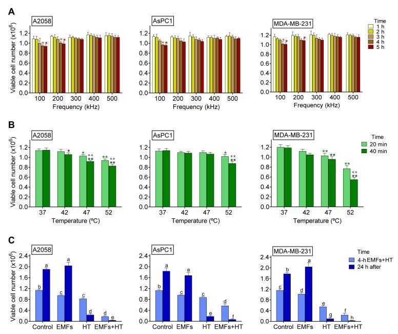
At present, the applications and efficacy of non-ionizing radiations (NIR) in oncotherapy are limited. In terms of potential combinations, the use of biocompatible magnetic nanoparticles as heat mediators has been extensively investigated. Nevertheless, developing more efficient heat nanomediators that may exhibit high specific absorption rates is still an unsolved problem. Our aim was to investigate if externally applied magnetic fields and a heat-inducing NIR affect tumor cell viability. To this end, under in vitro conditions, different human cancer cells (A2058 melanoma, AsPC1 pancreas carcinoma, MDA-MB-231 breast carcinoma) were treated with the combination of electromagnetic fields (EMFs, using solenoids) and hyperthermia (HT, using a thermostated bath). The effect of NIR was also studied in combination with standard chemotherapy and targeted therapy. An experimental device combining EMFs and high-intensity focused ultrasounds (HIFU)-induced HT was tested in vivo. EMFs (25 µT, 4 h) or HT (52 °C, 40 min) showed a limited effect on cancer cell viability in vitro. However, their combination decreased viability to approximately 16%, 50%, and 21% of control values in A2058, AsPC1, and MDA-MB-231 cells, respectively. Increased lysosomal permeability, release of cathepsins into the cytosol, and mitochondria-dependent activation of cell death are the underlying mechanisms. Cancer cells could be completely eliminated by combining EMFs, HT, and standard chemotherapy or EMFs, HT, and anti-Hsp70-targeted therapy. As a proof of concept, in vivo experiments performed in AsPC1 xenografts showed that a combination of EMFs, HIFU-induced HT, standard chemotherapy, and a lysosomal permeabilizer induces a complete cancer regression.

摘要

目前,非电离辐射(NIR)在肿瘤治疗中的应用和疗效有限。在潜在联合应用方面,使用生物相容性磁性纳米颗粒作为热介质已得到广泛研究。然而,开发可能具有高比吸收率的更高效热纳米介质仍是一个未解决的问题。我们的目的是研究外部施加的磁场和热诱导近红外辐射是否会影响肿瘤细胞活力。为此,在体外条件下,将不同的人类癌细胞(A2058黑色素瘤、AsPC1胰腺癌、MDA-MB-231乳腺癌)用电磁场(EMF,使用螺线管)和热疗(HT,使用恒温浴)联合处理。还研究了近红外辐射与标准化疗和靶向治疗联合的效果。在体内测试了一种结合电磁场和高强度聚焦超声(HIFU)诱导热疗的实验装置。电磁场(25 μT,4小时)或热疗(52°C,40分钟)在体外对癌细胞活力的影响有限。然而,它们的联合分别使A2058、AsPC1和MDA-MB-231细胞的活力降至对照值的约16%、50%和21%。溶酶体通透性增加、组织蛋白酶释放到细胞质中以及线粒体依赖性细胞死亡激活是其潜在机制。通过将电磁场、热疗与标准化疗或电磁场、热疗与抗Hsp70靶向治疗联合,可以完全消除癌细胞。作为概念验证,在AsPC1异种移植模型中进行的体内实验表明,电磁场、HIFU诱导热疗、标准化疗和溶酶体通透剂的联合可导致癌症完全消退。

https://cdn.ncbi.nlm.nih.gov/pmc/blobs/4094/10340829/1e8a348b154d/cancers-15-03413-g007.jpg
https://cdn.ncbi.nlm.nih.gov/pmc/blobs/4094/10340829/2a37fb274eda/cancers-15-03413-g001.jpg
https://cdn.ncbi.nlm.nih.gov/pmc/blobs/4094/10340829/3487fe395cb2/cancers-15-03413-g002a.jpg
https://cdn.ncbi.nlm.nih.gov/pmc/blobs/4094/10340829/0b19220216a1/cancers-15-03413-g003.jpg
https://cdn.ncbi.nlm.nih.gov/pmc/blobs/4094/10340829/fc20d5a579a1/cancers-15-03413-g004.jpg
https://cdn.ncbi.nlm.nih.gov/pmc/blobs/4094/10340829/16a2903b3ddd/cancers-15-03413-g005.jpg
https://cdn.ncbi.nlm.nih.gov/pmc/blobs/4094/10340829/f1016806c5ed/cancers-15-03413-g006.jpg
https://cdn.ncbi.nlm.nih.gov/pmc/blobs/4094/10340829/1e8a348b154d/cancers-15-03413-g007.jpg
https://cdn.ncbi.nlm.nih.gov/pmc/blobs/4094/10340829/2a37fb274eda/cancers-15-03413-g001.jpg
https://cdn.ncbi.nlm.nih.gov/pmc/blobs/4094/10340829/3487fe395cb2/cancers-15-03413-g002a.jpg
https://cdn.ncbi.nlm.nih.gov/pmc/blobs/4094/10340829/0b19220216a1/cancers-15-03413-g003.jpg
https://cdn.ncbi.nlm.nih.gov/pmc/blobs/4094/10340829/fc20d5a579a1/cancers-15-03413-g004.jpg
https://cdn.ncbi.nlm.nih.gov/pmc/blobs/4094/10340829/16a2903b3ddd/cancers-15-03413-g005.jpg
https://cdn.ncbi.nlm.nih.gov/pmc/blobs/4094/10340829/f1016806c5ed/cancers-15-03413-g006.jpg
https://cdn.ncbi.nlm.nih.gov/pmc/blobs/4094/10340829/1e8a348b154d/cancers-15-03413-g007.jpg

相似文献

1
Externally Applied Electromagnetic Fields and Hyperthermia Irreversibly Damage Cancer Cells.外部施加的电磁场和热疗会不可逆地损伤癌细胞。
Cancers (Basel). 2023 Jun 29;15(13):3413. doi: 10.3390/cancers15133413.
2
Increased levels of inducible HSP70 in cells exposed to electromagnetic fields.暴露于电磁场的细胞中诱导型HSP70水平升高。
Radiat Res. 2006 Jan;165(1):95-104. doi: 10.1667/rr3487.1.
3
Pifithrin-μ, an inhibitor of heat-shock protein 70, can increase the antitumor effects of hyperthermia against human prostate cancer cells.Pifithrin-μ,一种热休克蛋白 70 的抑制剂,可以增强热疗对人前列腺癌细胞的抗肿瘤作用。
PLoS One. 2013 Nov 14;8(11):e78772. doi: 10.1371/journal.pone.0078772. eCollection 2013.
4
Combination of ionising radiation with hyperthermia increases the immunogenic potential of B16-F10 melanoma cells in vitro and in vivo.电离辐射与热疗相结合可在体外和体内提高B16-F10黑色素瘤细胞的免疫原性潜力。
Int J Hyperthermia. 2016;32(1):23-30. doi: 10.3109/02656736.2015.1106011. Epub 2016 Jan 11.
5
Occupational exposure of dentists to electromagnetic fields produced by magnetostrictive cavitrons alters the serum cortisol level.牙医职业暴露于磁致伸缩超声治疗仪产生的电磁场会改变血清皮质醇水平。
J Nat Sci Biol Med. 2012 Jan;3(1):60-4. doi: 10.4103/0976-9668.95958.
6
High therapeutic efficiency of magnetic hyperthermia in xenograft models achieved with moderate temperature dosages in the tumor area.在异种移植模型中,通过在肿瘤区域使用适度的温度剂量实现了磁热疗的高治疗效率。
Pharm Res. 2014 Dec;31(12):3274-88. doi: 10.1007/s11095-014-1417-0. Epub 2014 Jun 3.
7
In Vitro Examinations of Cell Death Induction and the Immune Phenotype of Cancer Cells Following Radiative-Based Hyperthermia with 915 MHz in Combination with Radiotherapy.基于915MHz辐射热疗联合放疗诱导癌细胞死亡及免疫表型的体外研究
Cells. 2021 Jun 8;10(6):1436. doi: 10.3390/cells10061436.
8
Interleaved Mapping of Temperature and Longitudinal Relaxation Rate to Monitor Drug Delivery During Magnetic Resonance-Guided High-Intensity Focused Ultrasound-Induced Hyperthermia.温度和纵向弛豫率的交错映射监测磁共振引导高强度聚焦超声诱导热疗中的药物传递。
Invest Radiol. 2017 Oct;52(10):620-630. doi: 10.1097/RLI.0000000000000392.
9
Efficient treatment of breast cancer xenografts with multifunctionalized iron oxide nanoparticles combining magnetic hyperthermia and anti-cancer drug delivery.多功能氧化铁纳米颗粒联合磁热疗和抗癌药物递送对乳腺癌异种移植瘤的高效治疗
Breast Cancer Res. 2015 May 13;17(1):66. doi: 10.1186/s13058-015-0576-1.
10
Harnessing electromagnetic fields to assist bone tissue engineering.利用电磁场辅助骨组织工程。
Stem Cell Res Ther. 2023 Jan 11;14(1):7. doi: 10.1186/s13287-022-03217-z.

引用本文的文献

1
Precise Electromagnetic Modulation of the Cell Cycle and Its Applications in Cancer Therapy.细胞周期的精确电磁调制及其在癌症治疗中的应用。
Int J Mol Sci. 2025 May 7;26(9):4445. doi: 10.3390/ijms26094445.
2
The Effect of Temperature on the Embryo Development of Cephalopod Suggests Crosstalk between Autophagy and Apoptosis.温度对头足类胚胎发育的影响提示自噬与细胞凋亡之间的串扰。
Int J Mol Sci. 2023 Oct 19;24(20):15365. doi: 10.3390/ijms242015365.

本文引用的文献

1
An Intercellular Flow of Glutathione Regulated by Interleukin 6 Links Astrocytes and the Liver in the Pathophysiology of Amyotrophic Lateral Sclerosis.白细胞介素6调控的谷胱甘肽细胞间流动在肌萎缩侧索硬化症病理生理学中连接星形胶质细胞与肝脏
Antioxidants (Basel). 2021 Dec 16;10(12):2007. doi: 10.3390/antiox10122007.
2
Conformational dynamics of free and membrane-bound human Hsp70 in model cytosolic and endo-lysosomal environments.自由态和膜结合态人 Hsp70 在模型胞质溶胶和内体溶酶体环境中的构象动力学。
Commun Biol. 2021 Dec 7;4(1):1369. doi: 10.1038/s42003-021-02892-7.
3
Tumor-Treating Fields: A fourth modality in cancer treatment, new practice updates.
肿瘤电场治疗:癌症治疗的第四种模式,新的实践更新。
Crit Rev Oncol Hematol. 2021 Dec;168:103535. doi: 10.1016/j.critrevonc.2021.103535. Epub 2021 Nov 19.
4
Paclitaxel: Application in Modern Oncology and Nanomedicine-Based Cancer Therapy.紫杉醇:在现代肿瘤学和基于纳米医学的癌症治疗中的应用。
Oxid Med Cell Longev. 2021 Oct 18;2021:3687700. doi: 10.1155/2021/3687700. eCollection 2021.
5
Novel Approaches of Dysregulating Lysosome Functions in Cancer Cells by Specific Drugs and Its Nanoformulations: A Smart Approach of Modern Therapeutics.新型药物及其纳米制剂调节癌细胞溶酶体功能的方法:现代治疗学的一种新方法。
Int J Nanomedicine. 2021 Jul 26;16:5065-5098. doi: 10.2147/IJN.S321343. eCollection 2021.
6
Non-thermal membrane effects of electromagnetic fields and therapeutic applications in oncology.电磁场的非热膜效应及其在肿瘤学中的治疗应用。
Int J Hyperthermia. 2021;38(1):715-731. doi: 10.1080/02656736.2021.1914354.
7
Quo Vadis Oncological Hyperthermia (2020)?肿瘤热疗何去何从(2020年)?
Front Oncol. 2020 Sep 4;10:1690. doi: 10.3389/fonc.2020.01690. eCollection 2020.
8
Modulated Electro-Hyperthermia-Induced Tumor Damage Mechanisms Revealed in Cancer Models.调制式电加热肿瘤破坏机制在癌症模型中的揭示。
Int J Mol Sci. 2020 Aug 29;21(17):6270. doi: 10.3390/ijms21176270.
9
Mapping intracellular thermal response of cancer cells to magnetic hyperthermia treatment.绘制癌细胞在磁热疗中的细胞内热响应图。
Nanoscale. 2020 Nov 5;12(42):21647-21656. doi: 10.1039/c9nr10370h.
10
Oxidative Stress in Cancer.癌症中的氧化应激。
Cancer Cell. 2020 Aug 10;38(2):167-197. doi: 10.1016/j.ccell.2020.06.001. Epub 2020 Jul 9.