Department of Medical Immunology, School of Medicine, Tehran University of Medical Sciences, Tehran, Iran.
Department of Medical Biotechnology, School of Allied Medical Sciences, Iran University of Medical Sciences, Tehran, Iran.
Front Immunol. 2023 Jun 30;14:1209572. doi: 10.3389/fimmu.2023.1209572. eCollection 2023.
For many years, surgery, adjuvant and combination chemotherapy have been the cornerstone of pancreatic cancer treatment. Although these approaches have improved patient survival, relapse remains a common occurrence, necessitating the exploration of novel therapeutic strategies. CAR T cell therapies are now showing tremendous success in hematological cancers. However, the clinical efficacy of CAR T cells in solid tumors remained low, notably due to presence of an immunosuppressive tumor microenvironment (TME). Prostaglandin E2, a bioactive lipid metabolite found within the TME, plays a significant role in promoting cancer progression by increasing tumor proliferation, improving angiogenesis, and impairing immune cell's function. Despite the well-established impact of PGE2 signaling on cancer, its specific effects on CAR T cell therapy remain under investigation.
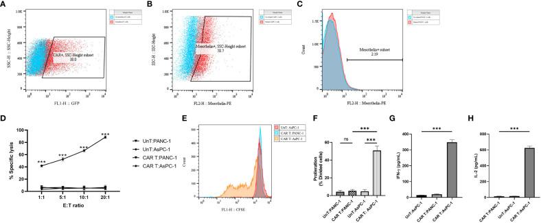
To address this gap in knowledge the role of PGE2-related genes in cancer tissue and T cells of pancreatic cancer patients were evaluated . Through our study, we manufactured fully human functional mesoCAR T cells specific for pancreatic cancer and investigated the influence of PGE2-EP2/EP4 signaling on proliferation, cytotoxicity, and cytokine production of mesoCAR T cells against pancreatic cancer cells.
investigations uncovered a significant negative correlation between PGE2 expression and gene signature of memory T cells. Furthermore, experiments demonstrated that the activation of PGE2 signaling through EP2 and EP4 receptors suppressed the proliferation and major antitumor functions of mesoCAR T cells. Interestingly, the dual blockade of EP2 and EP4 receptors effectively reversed PGE2-mediated suppression of mesoCAR T cells, while individual receptor antagonists failed to mitigate the PGE2-induced suppression.
In summary, our findings suggest that mitigating PGE2-EP2/EP4 signaling may be a viable strategy for enhancing CAR T cell activity within the challenging TME, thereby improving the efficacy of CAR T cell therapy in clinical settings.
多年来,手术、辅助和联合化疗一直是胰腺癌治疗的基石。尽管这些方法提高了患者的生存率,但复发仍然是常见的,需要探索新的治疗策略。嵌合抗原受体 T 细胞(CAR T)疗法在血液系统癌症中显示出巨大的成功。然而,CAR T 细胞在实体瘤中的临床疗效仍然较低,主要是由于存在免疫抑制的肿瘤微环境(TME)。前列腺素 E2(PGE2)是 TME 中发现的一种生物活性脂质代谢物,通过增加肿瘤增殖、改善血管生成和损害免疫细胞功能,在促进癌症进展方面发挥重要作用。尽管 PGE2 信号对癌症的影响已得到充分确立,但它对 CAR T 细胞治疗的具体影响仍在研究中。
为了弥补这一知识空白,我们评估了 PGE2 相关基因在胰腺癌患者的癌症组织和 T 细胞中的作用。通过我们的研究,我们制造了针对胰腺癌的全人功能性间充质 CAR T 细胞,并研究了 PGE2-EP2/EP4 信号对间充质 CAR T 细胞增殖、细胞毒性和细胞因子产生的影响。
研究结果表明,PGE2 表达与记忆 T 细胞基因特征之间存在显著的负相关。此外,实验表明,通过 EP2 和 EP4 受体激活 PGE2 信号会抑制间充质 CAR T 细胞的增殖和主要抗肿瘤功能。有趣的是,EP2 和 EP4 受体的双重阻断可有效逆转 PGE2 对间充质 CAR T 细胞的抑制,而单独的受体拮抗剂则无法减轻 PGE2 诱导的抑制。
总之,我们的研究结果表明,减轻 PGE2-EP2/EP4 信号可能是增强 CAR T 细胞在挑战性 TME 中活性的可行策略,从而提高 CAR T 细胞治疗在临床环境中的疗效。