Youngblood Beth, Medina Julio C, Gehlert Donald R, Schwartz Neil
Epiodyne, Inc., San Francisco, CA, United States.
R2M Pharma Inc., South San Francisco, CA, United States.
Front Psychiatry. 2023 Jun 30;14:1170541. doi: 10.3389/fpsyt.2023.1170541. eCollection 2023.
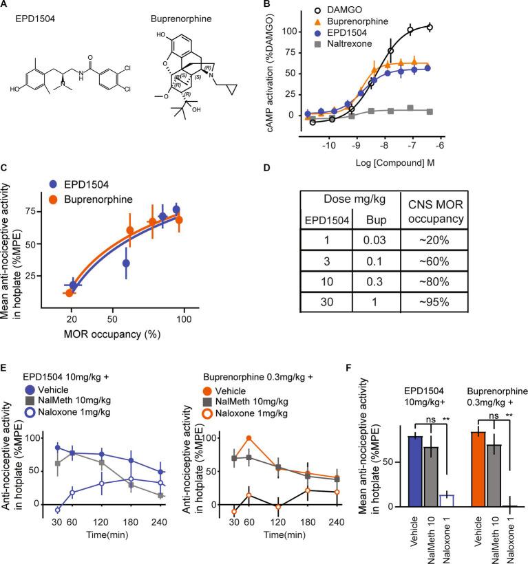
Low doses of μ-opioid receptor (MOR) agonists rapidly ameliorate symptoms in treatment-resistant obsessive-compulsive disorder (OCD) patients (10-50% of OCD patients). However, the utility of MOR agonists is limited by their safety liabilities. We developed a novel MOR partial agonist (EPD1540) that has an improved respiratory safety profile when compared to buprenorphine. Buprenorphine is a MOR partial agonist primarily used in the treatment of opiate-use disorder, which in investigator-led trials, has been shown to rapidly ameliorate symptoms in treatment-resistant OCD patients. In this study, we show that doses of EPD1504 and buprenorphine that occupy small fractions of MORs in the CNS (approximately 20%) are as effective as fluoxetine at ameliorating OCD-like behaviors in two different rat models (an operant probabilistic reversal task and marble burying). Importantly, effective doses of EPD1504 did not impair either locomotor activity, or respiration under normoxic or hypercapnic conditions. Additionally, EPD1504 had effects comparable to buprenorphine in the conditioned place preference assay. These results indicate that EPD1504 may provide a safer alternative to buprenorphine for the treatment of OCD patients.
低剂量的μ-阿片受体(MOR)激动剂能迅速改善难治性强迫症(OCD)患者(占OCD患者的10 - 50%)的症状。然而,MOR激动剂的效用因其安全性问题而受到限制。我们研发了一种新型的MOR部分激动剂(EPD1540),与丁丙诺啡相比,它具有更好的呼吸安全性。丁丙诺啡是一种主要用于治疗阿片类药物使用障碍的MOR部分激动剂,在研究者主导的试验中,已证明其能迅速改善难治性OCD患者的症状。在本研究中,我们发现,在两种不同的大鼠模型(操作性概率反转任务和埋大理石任务)中,占据中枢神经系统中一小部分MORs(约20%)的EPD1504和丁丙诺啡剂量,在改善类OCD行为方面与氟西汀一样有效。重要的是,有效剂量的EPD1504在常氧或高碳酸血症条件下,既不损害运动活性,也不影响呼吸。此外,在条件性位置偏爱试验中,EPD1504的效果与丁丙诺啡相当。这些结果表明,EPD1504可能为治疗OCD患者提供一种比丁丙诺啡更安全的选择。