• 文献检索
  • 文档翻译
  • 深度研究
  • 学术资讯
  • Suppr Zotero 插件Zotero 插件
  • 邀请有礼
  • 套餐&价格
  • 历史记录
应用&插件
Suppr Zotero 插件Zotero 插件浏览器插件Mac 客户端Windows 客户端微信小程序
定价
高级版会员购买积分包购买API积分包
服务
文献检索文档翻译深度研究API 文档MCP 服务
关于我们
关于 Suppr公司介绍联系我们用户协议隐私条款
关注我们

Suppr 超能文献

核心技术专利:CN118964589B侵权必究
粤ICP备2023148730 号-1Suppr @ 2026

文献检索

告别复杂PubMed语法,用中文像聊天一样搜索,搜遍4000万医学文献。AI智能推荐,让科研检索更轻松。

立即免费搜索

文件翻译

保留排版,准确专业,支持PDF/Word/PPT等文件格式,支持 12+语言互译。

免费翻译文档

深度研究

AI帮你快速写综述,25分钟生成高质量综述,智能提取关键信息,辅助科研写作。

立即免费体验

新型海洋古菌Korarchaeota 中发现的 Wood-Ljungdahl 途径阐明了它们的进化历史。

Wood-Ljungdahl pathway found in novel marine Korarchaeota groups illuminates their evolutionary history.

机构信息

Archaeal Biology Center, Institute for Advanced Study, Shenzhen University , Shenzhen, Guangdong, China.

Shenzhen Key Laboratory of Marine Microbiome Engineering, Institute for Advanced Study, Shenzhen University , Shenzhen, Guangdong, China.

出版信息

mSystems. 2023 Aug 31;8(4):e0030523. doi: 10.1128/msystems.00305-23. Epub 2023 Jul 17.

DOI:10.1128/msystems.00305-23
PMID:37458475
原文链接:https://pmc.ncbi.nlm.nih.gov/articles/PMC10469681/
Abstract

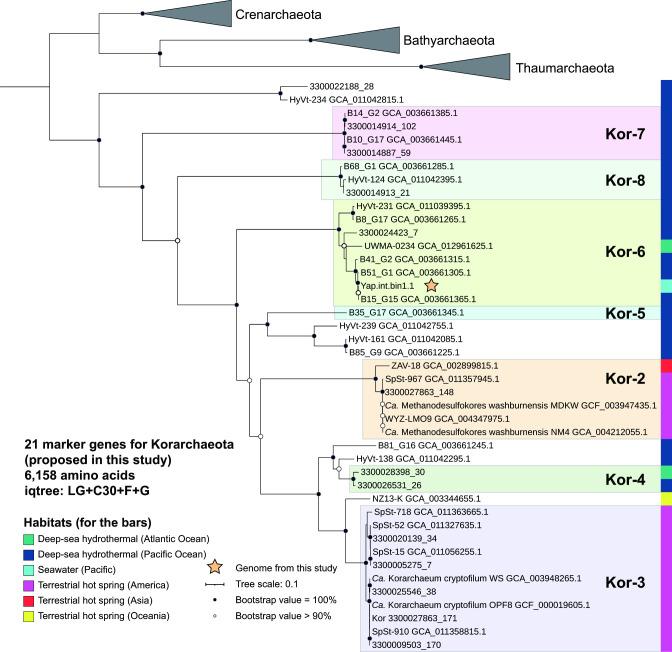
Korarchaeota, due to its rarity in common environments, is one of the archaeal phyla that has received the least attention from researchers. It was previously thought to consist solely of strict thermophiles. However, our study provides genetic evidence for the presence of korarchaeal members in temperate subsurface seawater. Furthermore, a systematic reclassification of the Korarchaeota based on 16S rRNA genes and genomes has revealed three novel marine groups (Kor-6 to Kor-8) at the root of the Korarchaeota branch. Kor-6 contains microbes that are present in moderate temperatures. All three novel marine phyla possess genes for the Wood-Ljungdahl pathway, and Kor-7 and Kor-8 possess fewer genes encoding oxygen resistance traits than other korarchaeal groups, suggesting a distinct lifestyle for these novel phyla. Our results, together with estimations of Korarchaeota divergence times, suggest that oxygen availability may be one of the important factors that have influenced the evolution of Korarchaeota. IMPORTANCE Korarchaeota were previously thought to inhabit exclusively high-temperature environments. However, our study provides genetic evidence for their unexpected presence in temperate marine waters. Through analysis of publicly available korarchaeal reference data, we have systematically reclassified Korarchaeota and identified the existence of three previously unknown marine groups (Kor-6, Kor-7, and Kor-8) at the root of the Korarchaeota branch. Comparative analysis of their gene content revealed that these novel groups exhibit a lifestyle distinct from other Korarchaeota. Specifically, they have the ability to fix carbon exclusively via the Wood-Ljungdahl (WL) pathway, and the genomes within Kor-7 and Kor-8 contain few genes encoding antioxidant enzymes, indicating their strictly anaerobic lifestyle. Further studies suggest that the genes related to methane metabolism and the WL pathway may have been inherited from a common ancestor of the Korarchaeota and that oxygen availability may be one of the important evolutionary factors that shaped the diversification of this archaeal phylum.

摘要

古菌门,由于其在常见环境中的稀有性,是古菌门中受到研究人员关注最少的一门。以前,人们认为它仅由严格的嗜热菌组成。然而,我们的研究为古菌门成员存在于温带地下海水中提供了遗传证据。此外,基于 16S rRNA 基因和基因组对古菌门进行的系统重新分类,揭示了古菌门分支根部的三个新的海洋群(Kor-6 到 Kor-8)。Kor-6 含有存在于中等温度下的微生物。这三个新的海洋门都拥有 Wood-Ljungdahl 途径的基因,而 Kor-7 和 Kor-8 拥有的氧抗性基因比其他古菌门群体少,这表明这些新门具有独特的生活方式。我们的研究结果,以及对古菌门分歧时间的估计,表明氧气的可用性可能是影响古菌门进化的重要因素之一。

重要性

古菌门以前被认为只栖息在高温环境中。然而,我们的研究为它们在温带海洋水中的意外存在提供了遗传证据。通过分析公开的古菌参考数据,我们对古菌门进行了系统的重新分类,并在古菌门分支的根部发现了三个以前未知的海洋群(Kor-6、Kor-7 和 Kor-8)。对它们的基因内容进行比较分析表明,这些新的群体表现出与其他古菌门不同的生活方式。具体来说,它们具有通过 Wood-Ljungdahl(WL)途径专门固定碳的能力,并且 Kor-7 和 Kor-8 中的基因组含有很少编码抗氧化酶的基因,表明它们是严格的厌氧生活方式。进一步的研究表明,与甲烷代谢和 WL 途径相关的基因可能是从古菌门的共同祖先遗传下来的,氧气的可用性可能是塑造这个古菌门多样化的重要进化因素之一。

https://cdn.ncbi.nlm.nih.gov/pmc/blobs/a384/10469681/9ee75fb69598/msystems.00305-23.f005.jpg
https://cdn.ncbi.nlm.nih.gov/pmc/blobs/a384/10469681/f27df033aef5/msystems.00305-23.f001.jpg
https://cdn.ncbi.nlm.nih.gov/pmc/blobs/a384/10469681/ed20473fbfdd/msystems.00305-23.f002.jpg
https://cdn.ncbi.nlm.nih.gov/pmc/blobs/a384/10469681/dd86a46dd8a1/msystems.00305-23.f003.jpg
https://cdn.ncbi.nlm.nih.gov/pmc/blobs/a384/10469681/1f86c6af2d87/msystems.00305-23.f004.jpg
https://cdn.ncbi.nlm.nih.gov/pmc/blobs/a384/10469681/9ee75fb69598/msystems.00305-23.f005.jpg
https://cdn.ncbi.nlm.nih.gov/pmc/blobs/a384/10469681/f27df033aef5/msystems.00305-23.f001.jpg
https://cdn.ncbi.nlm.nih.gov/pmc/blobs/a384/10469681/ed20473fbfdd/msystems.00305-23.f002.jpg
https://cdn.ncbi.nlm.nih.gov/pmc/blobs/a384/10469681/dd86a46dd8a1/msystems.00305-23.f003.jpg
https://cdn.ncbi.nlm.nih.gov/pmc/blobs/a384/10469681/1f86c6af2d87/msystems.00305-23.f004.jpg
https://cdn.ncbi.nlm.nih.gov/pmc/blobs/a384/10469681/9ee75fb69598/msystems.00305-23.f005.jpg

相似文献

1
Wood-Ljungdahl pathway found in novel marine Korarchaeota groups illuminates their evolutionary history.新型海洋古菌Korarchaeota 中发现的 Wood-Ljungdahl 途径阐明了它们的进化历史。
mSystems. 2023 Aug 31;8(4):e0030523. doi: 10.1128/msystems.00305-23. Epub 2023 Jul 17.
2
16S rRNA phylogenetic investigation of the candidate division "Korarchaeota".对候选分类“泉古菌门”的16S rRNA系统发育研究。
Appl Environ Microbiol. 2006 Jul;72(7):5077-82. doi: 10.1128/AEM.00052-06.
3
A korarchaeal genome reveals insights into the evolution of the Archaea.一份泉古菌基因组揭示了古菌进化的相关见解。
Proc Natl Acad Sci U S A. 2008 Jun 10;105(23):8102-7. doi: 10.1073/pnas.0801980105. Epub 2008 Jun 5.
4
16S rRNA phylogenetic analysis and quantification of Korarchaeota indigenous to the hot springs of Kamchatka, Russia.俄罗斯堪察加半岛温泉源古菌 16S rRNA 系统发育分析与定量研究
Extremophiles. 2011 Jan;15(1):105-16. doi: 10.1007/s00792-010-0340-5. Epub 2010 Dec 12.
5
Methanogenesis and the Wood-Ljungdahl Pathway: An Ancient, Versatile, and Fragile Association.甲烷生成与伍德-Ljungdahl途径:一种古老、多功能且脆弱的关联。
Genome Biol Evol. 2016 Jun 13;8(6):1706-11. doi: 10.1093/gbe/evw114.
6
Co-occurring genomic capacity for anaerobic methane and dissimilatory sulfur metabolisms discovered in the Korarchaeota.在古菌门中发现了共生的厌氧甲烷和异化硫代谢的基因组能力。
Nat Microbiol. 2019 Apr;4(4):614-622. doi: 10.1038/s41564-019-0362-4. Epub 2019 Mar 4.
7
Homoacetogenesis in Deep-Sea , as Inferred by Single-Cell Genomics, Provides a Link to Reductive Dehalogenation in Terrestrial .深海中的同型乙酰生成作用,通过单细胞基因组学推断,为陆地的还原脱卤作用提供了联系。
mBio. 2017 Dec 19;8(6):e02022-17. doi: 10.1128/mBio.02022-17.
8
Diversity and abundance of Korarchaeota in terrestrial hot springs of Iceland and Kamchatka.冰岛和堪察加陆上火山温泉中 Korarchaeota 的多样性和丰度。
ISME J. 2010 Mar;4(3):346-56. doi: 10.1038/ismej.2009.126. Epub 2009 Dec 3.
9
An archaeal origin of the Wood-Ljungdahl HMPT branch and the emergence of bacterial methylotrophy.古菌是 Wood-Ljungdahl HMPT 分支的起源,也是细菌甲基营养作用出现的源头。
Nat Microbiol. 2019 Dec;4(12):2155-2163. doi: 10.1038/s41564-019-0534-2. Epub 2019 Aug 26.
10
The Wood-Ljungdahl pathway as a key component of metabolic versatility in candidate phylum Bipolaricaulota (Acetothermia, OP1).Wood-Ljungdahl 途径作为候选门双极菌门(乙酰热菌,OP1)代谢多功能性的关键组成部分。
Environ Microbiol Rep. 2019 Aug;11(4):538-547. doi: 10.1111/1758-2229.12753. Epub 2019 Apr 2.

引用本文的文献

1
Biosynthesis of GMGT lipids by a radical SAM enzyme associated with anaerobic archaea and oxygen-deficient environments.与厌氧古菌和缺氧环境相关的自由基 SAM 酶的 GMGT 脂质的生物合成。
Nat Commun. 2024 Jun 19;15(1):5256. doi: 10.1038/s41467-024-49650-x.

本文引用的文献

1
The unstable evolutionary position of and its relationship with other TACK and Asgard archaea.其不稳定的进化位置及其与其他TACK古菌和阿斯加德古菌的关系。
mLife. 2022 Jun 1;1(2):218-222. doi: 10.1002/mlf2.12020. eCollection 2022 Jun.
2
Nanopore long-read-only metagenomics enables complete and high-quality genome reconstruction from mock and complex metagenomes.纳米孔长读长测序技术仅进行宏基因组学分析即可实现模拟和复杂宏基因组的完整、高质量的基因组重建。
Microbiome. 2022 Dec 2;10(1):209. doi: 10.1186/s40168-022-01415-8.
3
A divide-and-conquer phylogenomic approach based on character supermatrices resolves early steps in the evolution of the Archaea.
基于字符超矩阵的分而治之系统发生基因组学方法解决了古菌进化早期的步骤。
BMC Ecol Evol. 2022 Jan 5;22(1):1. doi: 10.1186/s12862-021-01952-0.
4
309 metagenome assembled microbial genomes from deep sediment samples in the Gulfs of Kathiawar Peninsula.卡提阿瓦半岛海湾深沉积物样本的 309 个宏基因组组装微生物基因组。
Sci Data. 2021 Jul 28;8(1):194. doi: 10.1038/s41597-021-00957-0.
5
A methylotrophic origin of methanogenesis and early divergence of anaerobic multicarbon alkane metabolism.甲烷生成的甲基营养起源与厌氧多碳烷烃代谢的早期分化。
Sci Adv. 2021 Jul 2;7(27). doi: 10.1126/sciadv.abj1453. Print 2021 Jul.
6
The Evolution Pathway of Ammonia-Oxidizing Archaea Shaped by Major Geological Events.主要地质事件塑造的氨氧化古菌的进化途径。
Mol Biol Evol. 2021 Aug 23;38(9):3637-3648. doi: 10.1093/molbev/msab129.
7
Expanded diversity of Asgard archaea and their relationships with eukaryotes.古菌的扩展多样性及其与真核生物的关系。
Nature. 2021 May;593(7860):553-557. doi: 10.1038/s41586-021-03494-3. Epub 2021 Apr 28.
8
A 200-million-year delay in permanent atmospheric oxygenation.大气氧合作用的 2 亿年延迟。
Nature. 2021 Apr;592(7853):232-236. doi: 10.1038/s41586-021-03393-7. Epub 2021 Mar 29.
9
A genomic catalog of Earth's microbiomes.地球微生物组的基因组目录。
Nat Biotechnol. 2021 Apr;39(4):499-509. doi: 10.1038/s41587-020-0718-6. Epub 2020 Nov 9.
10
Undinarchaeota illuminate DPANN phylogeny and the impact of gene transfer on archaeal evolution.未名古菌揭示 DPANN 系统发育及基因转移对古菌进化的影响。
Nat Commun. 2020 Aug 7;11(1):3939. doi: 10.1038/s41467-020-17408-w.