• 文献检索
  • 文档翻译
  • 深度研究
  • 学术资讯
  • Suppr Zotero 插件Zotero 插件
  • 邀请有礼
  • 套餐&价格
  • 历史记录
应用&插件
Suppr Zotero 插件Zotero 插件浏览器插件Mac 客户端Windows 客户端微信小程序
定价
高级版会员购买积分包购买API积分包
服务
文献检索文档翻译深度研究API 文档MCP 服务
关于我们
关于 Suppr公司介绍联系我们用户协议隐私条款
关注我们

Suppr 超能文献

核心技术专利:CN118964589B侵权必究
粤ICP备2023148730 号-1Suppr @ 2026

文献检索

告别复杂PubMed语法,用中文像聊天一样搜索,搜遍4000万医学文献。AI智能推荐,让科研检索更轻松。

立即免费搜索

文件翻译

保留排版,准确专业,支持PDF/Word/PPT等文件格式,支持 12+语言互译。

免费翻译文档

深度研究

AI帮你快速写综述,25分钟生成高质量综述,智能提取关键信息,辅助科研写作。

立即免费体验

在小鼠胚胎神经管闭合过程中,神经板折叠的起始需要糖酵解活性。

Glycolytic activity is required for the onset of neural plate folding during neural tube closure in mouse embryos.

作者信息

Sakai Daisuke, Murakami Yuki, Shigeta Daichi, Tomosugi Mitsuhiro, Sakata-Haga Hiromi, Hatta Toshihisa, Shoji Hiroki

机构信息

Department of Biology, Kanazawa Medical University, Uchinada, Ishikawa, Japan.

Department of Hygiene and Public Health, Kansai Medical University, Osaka, Japan.

出版信息

Front Cell Dev Biol. 2023 Jul 3;11:1212375. doi: 10.3389/fcell.2023.1212375. eCollection 2023.

DOI:10.3389/fcell.2023.1212375
PMID:37465012
原文链接:https://pmc.ncbi.nlm.nih.gov/articles/PMC10350492/
Abstract

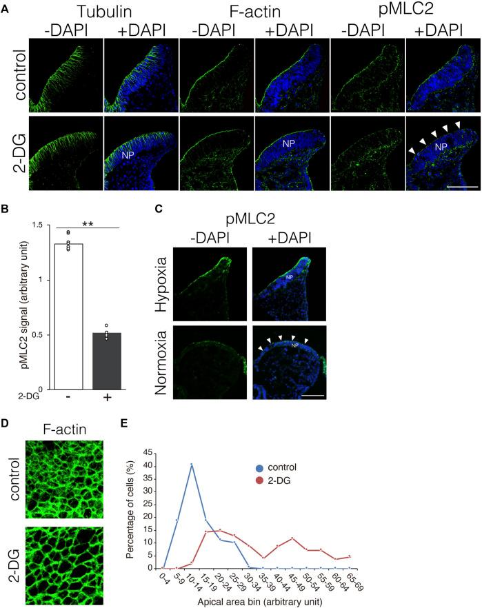
Physiological hypoxia is critical for placental mammalian development. However, the underlying mechanisms by which hypoxia regulates embryonic development remain unclear. We discovered that the expression of glycolytic genes partially depends on hypoxia in neuroepithelial cells of E8.25 mouse embryos. Consistent with this finding, inhibiting glycolysis during the early phase of neural tube closure (E8.0-8.5) resulted in a neural tube closure defect. In contrast, inhibiting the electron transport chain did not affect neural tube formation. Furthermore, inhibiting glycolysis affected cell proliferation, but not differentiation and survival. Inhibiting glycolysis repressed the phosphorylation of myosin light chain 2, and consequent neural plate folding. Our findings revealed that anaerobic glycolysis regulates neuroepithelial cell proliferation and apical constriction during the early phase of neural tube closure.

摘要

生理性缺氧对胎盘哺乳动物的发育至关重要。然而,缺氧调节胚胎发育的潜在机制仍不清楚。我们发现,糖酵解基因的表达部分依赖于E8.25小鼠胚胎神经上皮细胞中的缺氧状态。与这一发现一致,在神经管闭合早期(E8.0 - 8.5)抑制糖酵解会导致神经管闭合缺陷。相比之下,抑制电子传递链并不影响神经管形成。此外,抑制糖酵解影响细胞增殖,但不影响细胞分化和存活。抑制糖酵解会抑制肌球蛋白轻链2的磷酸化,从而影响神经板折叠。我们的研究结果表明,无氧糖酵解在神经管闭合早期调节神经上皮细胞增殖和顶端收缩。

https://cdn.ncbi.nlm.nih.gov/pmc/blobs/f426/10350492/4c3048312f7e/fcell-11-1212375-g007.jpg
https://cdn.ncbi.nlm.nih.gov/pmc/blobs/f426/10350492/c793b0fe8973/fcell-11-1212375-g001.jpg
https://cdn.ncbi.nlm.nih.gov/pmc/blobs/f426/10350492/0432b6b4cc5d/fcell-11-1212375-g002.jpg
https://cdn.ncbi.nlm.nih.gov/pmc/blobs/f426/10350492/f2613ca4bffd/fcell-11-1212375-g003.jpg
https://cdn.ncbi.nlm.nih.gov/pmc/blobs/f426/10350492/45bde5b9abb5/fcell-11-1212375-g004.jpg
https://cdn.ncbi.nlm.nih.gov/pmc/blobs/f426/10350492/14a29226c8ef/fcell-11-1212375-g005.jpg
https://cdn.ncbi.nlm.nih.gov/pmc/blobs/f426/10350492/5ac54c191379/fcell-11-1212375-g006.jpg
https://cdn.ncbi.nlm.nih.gov/pmc/blobs/f426/10350492/4c3048312f7e/fcell-11-1212375-g007.jpg
https://cdn.ncbi.nlm.nih.gov/pmc/blobs/f426/10350492/c793b0fe8973/fcell-11-1212375-g001.jpg
https://cdn.ncbi.nlm.nih.gov/pmc/blobs/f426/10350492/0432b6b4cc5d/fcell-11-1212375-g002.jpg
https://cdn.ncbi.nlm.nih.gov/pmc/blobs/f426/10350492/f2613ca4bffd/fcell-11-1212375-g003.jpg
https://cdn.ncbi.nlm.nih.gov/pmc/blobs/f426/10350492/45bde5b9abb5/fcell-11-1212375-g004.jpg
https://cdn.ncbi.nlm.nih.gov/pmc/blobs/f426/10350492/14a29226c8ef/fcell-11-1212375-g005.jpg
https://cdn.ncbi.nlm.nih.gov/pmc/blobs/f426/10350492/5ac54c191379/fcell-11-1212375-g006.jpg
https://cdn.ncbi.nlm.nih.gov/pmc/blobs/f426/10350492/4c3048312f7e/fcell-11-1212375-g007.jpg

相似文献

1
Glycolytic activity is required for the onset of neural plate folding during neural tube closure in mouse embryos.在小鼠胚胎神经管闭合过程中,神经板折叠的起始需要糖酵解活性。
Front Cell Dev Biol. 2023 Jul 3;11:1212375. doi: 10.3389/fcell.2023.1212375. eCollection 2023.
2
MiR-302 Regulates Glycolysis to Control Cell-Cycle during Neural Tube Closure.miR-302 通过调节糖酵解控制神经管闭合过程中的细胞周期。
Int J Mol Sci. 2020 Oct 13;21(20):7534. doi: 10.3390/ijms21207534.
3
Formin homology 2 domain-containing 3 (Fhod3) controls neural plate morphogenesis in mouse cranial neurulation by regulating multidirectional apical constriction.formin 同源结构域 2 包含 3(Fhod3)通过调节多向顶端收缩来控制小鼠颅神经胚形成中的神经板形态发生。
J Biol Chem. 2019 Feb 22;294(8):2924-2934. doi: 10.1074/jbc.RA118.005471. Epub 2018 Dec 20.
4
Scribble mutation disrupts convergent extension and apical constriction during mammalian neural tube closure.画线突变破坏哺乳类神经管闭合过程中的会聚延伸和顶端缢缩。
Dev Biol. 2021 Oct;478:59-75. doi: 10.1016/j.ydbio.2021.05.013. Epub 2021 May 21.
5
Morphogenesis of the mouse neural plate depends on distinct roles of cofilin 1 in apical and basal epithelial domains.小鼠神经板的形态发生依赖于丝切蛋白 1 在顶端和基底上皮域中的不同作用。
Development. 2015 Apr 1;142(7):1305-14. doi: 10.1242/dev.115493. Epub 2015 Mar 5.
6
Shroom induces apical constriction and is required for hingepoint formation during neural tube closure.Shroom蛋白诱导顶端收缩,是神经管闭合过程中铰链点形成所必需的。
Curr Biol. 2003 Dec 16;13(24):2125-37. doi: 10.1016/j.cub.2003.11.054.
7
Abnormalities of floor plate, notochord and somite differentiation in the loop-tail (Lp) mouse: a model of severe neural tube defects.环尾(Lp)小鼠中底板、脊索和体节分化异常:严重神经管缺陷的一个模型
Mech Dev. 1998 Apr;73(1):59-72. doi: 10.1016/s0925-4773(98)00029-x.
8
Cellular basis of neuroepithelial bending during mouse spinal neural tube closure.小鼠脊髓神经管闭合过程中神经上皮弯曲的细胞基础。
Dev Biol. 2015 Aug 15;404(2):113-24. doi: 10.1016/j.ydbio.2015.06.003. Epub 2015 Jun 12.
9
GEF-H1 functions in apical constriction and cell intercalations and is essential for vertebrate neural tube closure.GEF-H1在顶端收缩和细胞插入过程中发挥作用,对脊椎动物神经管闭合至关重要。
J Cell Sci. 2014 Jun 1;127(Pt 11):2542-53. doi: 10.1242/jcs.146811. Epub 2014 Mar 28.
10
Mechanical roles of apical constriction, cell elongation, and cell migration during neural tube formation in Xenopus.非洲爪蟾神经管形成过程中顶端收缩、细胞伸长和细胞迁移的机械作用。
Biomech Model Mechanobiol. 2016 Dec;15(6):1733-1746. doi: 10.1007/s10237-016-0794-1. Epub 2016 May 18.

引用本文的文献

1
A primer on copper biology in the brain.大脑中铜生物学入门
Neurobiol Dis. 2025 Aug;212:106974. doi: 10.1016/j.nbd.2025.106974. Epub 2025 May 23.
2
Adaptive protein synthesis in genetic models of copper deficiency and childhood neurodegeneration.铜缺乏与儿童神经退行性变遗传模型中的适应性蛋白质合成
Mol Biol Cell. 2025 Mar 1;36(3):ar33. doi: 10.1091/mbc.E24-11-0512. Epub 2025 Jan 29.
3
Adaptive protein synthesis in genetic models of copper deficiency and childhood neurodegeneration.铜缺乏与儿童神经退行性变遗传模型中的适应性蛋白质合成

本文引用的文献

1
Hif1α-dependent hypoxia signaling contributes to the survival of deep-layer neurons and cortex formation in a mouse model.Hif1α 依赖性缺氧信号有助于小鼠模型中深层神经元的存活和皮层形成。
Mol Brain. 2022 Mar 31;15(1):28. doi: 10.1186/s13041-022-00911-0.
2
A brief history of the segmentation clock.分割时钟简史。
Dev Biol. 2022 May;485:24-36. doi: 10.1016/j.ydbio.2022.02.011. Epub 2022 Feb 26.
3
Mitochondria in Early Forebrain Development: From Neurulation to Mid-Corticogenesis.前脑早期发育中的线粒体:从神经胚形成到皮质中期发育
bioRxiv. 2024 Nov 18:2024.09.09.612106. doi: 10.1101/2024.09.09.612106.
4
Brain development and bioenergetic changes.大脑发育和生物能量变化。
Neurobiol Dis. 2024 Sep;199:106550. doi: 10.1016/j.nbd.2024.106550. Epub 2024 Jun 6.
5
The Role of One-Carbon Metabolism and Methyl Donors in Medically Assisted Reproduction: A Narrative Review of the Literature.一碳代谢和甲基供体在医学辅助生殖中的作用:文献综述。
Int J Mol Sci. 2024 May 2;25(9):4977. doi: 10.3390/ijms25094977.
Front Cell Dev Biol. 2021 Nov 23;9:780207. doi: 10.3389/fcell.2021.780207. eCollection 2021.
4
MiR-302 Regulates Glycolysis to Control Cell-Cycle during Neural Tube Closure.miR-302 通过调节糖酵解控制神经管闭合过程中的细胞周期。
Int J Mol Sci. 2020 Oct 13;21(20):7534. doi: 10.3390/ijms21207534.
5
Metabolic Reprogramming Promotes Neural Crest Migration via Yap/Tead Signaling.代谢重编程通过 Yap/Tead 信号促进神经嵴迁移。
Dev Cell. 2020 Apr 20;53(2):199-211.e6. doi: 10.1016/j.devcel.2020.03.005. Epub 2020 Apr 2.
6
A concerted metabolic shift in early forebrain alters the CSF proteome and depends on MYC downregulation for mitochondrial maturation.早期前脑代谢协同转变改变 CSF 蛋白质组,并依赖 MYC 下调以实现线粒体成熟。
Development. 2019 Oct 24;146(20):dev182857. doi: 10.1242/dev.182857.
7
Mammalian embryos show metabolic plasticity toward the surrounding environment during neural tube closure.在神经管闭合期间,哺乳动物胚胎对周围环境表现出代谢可塑性。
Genes Cells. 2018 Sep;23(9):794-802. doi: 10.1111/gtc.12626. Epub 2018 Aug 8.
8
Non-canonical roles of PFKFB3 in regulation of cell cycle through binding to CDK4.PFKFB3 通过与 CDK4 结合在细胞周期调控中的非经典作用。
Oncogene. 2018 Mar;37(13):1685-1698. doi: 10.1038/s41388-017-0072-4. Epub 2018 Jan 16.
9
Mllt10 knockout mouse model reveals critical role of Af10-dependent H3K79 methylation in midfacial development.Mllt10 敲除鼠模型揭示了 Af10 依赖性 H3K79 甲基化在面中部发育中的关键作用。
Sci Rep. 2017 Sep 20;7(1):11922. doi: 10.1038/s41598-017-11745-5.
10
Rewiring of embryonic glucose metabolism via suppression of PFK-1 and aldolase during mouse chorioallantoic branching.在小鼠绒毛尿囊分支过程中,通过抑制磷酸果糖激酶-1和醛缩酶对胚胎葡萄糖代谢进行重新布线。
Development. 2017 Jan 1;144(1):63-73. doi: 10.1242/dev.138545.