Suppr超能文献

二甲双胍可恢复散发性阿尔茨海默病动物模型中的认知功能障碍和组织病理学缺陷。

Metformin restores cognitive dysfunction and histopathological deficits in an animal model of sporadic Alzheimer's disease.

作者信息

Rabieipoor Saghar, Zare Meysam, Ettcheto Miren, Camins Antoni, Javan Mohammad

机构信息

Department of Pharmacology, Toxicology and Therapeutic Chemistry, Faculty of Pharmacy and Food Sciences, Institute de Neurociències, University of Barcelona, 08028 Barcelona, Spain.

Department of Physiology, Faculty of Medical Sciences, Tarbiat Modares University, Tehran 14117-13116, Iran.

出版信息

Heliyon. 2023 Jun 30;9(7):e17873. doi: 10.1016/j.heliyon.2023.e17873. eCollection 2023 Jul.

Abstract

BACKGROUND

Metformin has been introduced as a neuroprotective agent in recent years. Here we evaluate the therapeutic effects of metformin in sporadic mouse model of Alzheimer's disease (SAD).

METHODS

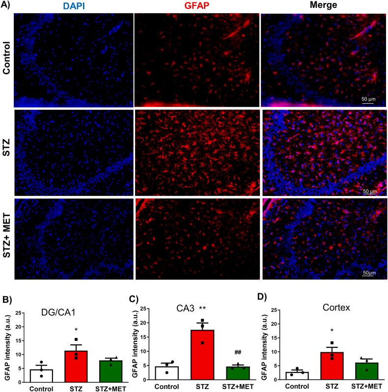
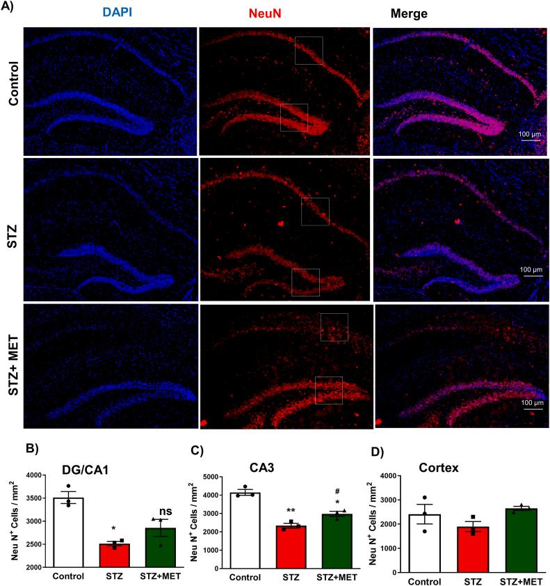
AD was induced by streptozotocin (STZ, 0.5 mg/kg) on days 1 and 3. Metformin (MET, 200 mg/kg per day) was used for two weeks. Novel objective recognition (NOR) and Barnes Maze test were used to test the learning and memory. Nissl staining was used as s histological method for counting the dying neurons in different regions of hippocampus. Immunofluorescence staining against glial fibrillary acidic protein (GFAP), ionized calcium binding adaptor molecule 1 (Iba1) and NeuN were used to visualize reactive astrocytes, microglia and neurons, respectively.

RESULTS

In NOR test, the discrimination indices in the STZ group were significantly lower than the control and treatment groups. Goal sector/non-goal sector (GS/NGS) ratio index in Barnes maze was increased in metformin group compared to other groups. The number of dying neurons was increased by SAD and metformin reduced it. GFAP level was increased in CA1, CA3 and cortex of STZ group and reversed following the treatment. Iba1 level was significantly higher in STZ group in CA3 and cortex regions compared to Control and decreased by metformin in CA3 and cortex. Counting NeuN cells demonstrated significant reduction of neurons in DG+CA1 and CA3 after SAD induction.

SIGNIFICANCE

Metformin decreased inflammatory cells and reactive astrocytes as well as the dying neurons in the hippocampus region and the cortex in SAD, and improved the cognitive performance.

摘要

背景

近年来,二甲双胍已被作为一种神经保护剂引入。在此,我们评估二甲双胍在散发性阿尔茨海默病(SAD)小鼠模型中的治疗效果。

方法

在第1天和第3天通过链脲佐菌素(STZ,0.5mg/kg)诱导AD。使用二甲双胍(MET,每天200mg/kg),持续两周。采用新颖物体识别(NOR)和巴恩斯迷宫试验来测试学习和记忆能力。尼氏染色作为一种组织学方法,用于计数海马不同区域的死亡神经元。分别使用针对胶质纤维酸性蛋白(GFAP)、离子钙结合衔接分子1(Iba1)和神经元核抗原(NeuN)的免疫荧光染色来观察反应性星形胶质细胞、小胶质细胞和神经元。

结果

在NOR试验中,STZ组的辨别指数显著低于对照组和治疗组。与其他组相比,二甲双胍组在巴恩斯迷宫中的目标扇区/非目标扇区(GS/NGS)比率指数有所增加。SAD增加了死亡神经元的数量,而二甲双胍使其减少。STZ组CA1、CA3和皮质中的GFAP水平升高,治疗后逆转。与对照组相比,STZ组CA3和皮质区域的Iba1水平显著更高,二甲双胍使CA3和皮质中的Iba1水平降低。计数NeuN细胞显示,SAD诱导后DG+CA1和CA3中的神经元显著减少。

意义

二甲双胍减少了SAD小鼠海马区和皮质中的炎症细胞、反应性星形胶质细胞以及死亡神经元,并改善了认知表现。

https://cdn.ncbi.nlm.nih.gov/pmc/blobs/c865/10362193/0498550946e1/gr1.jpg

文献AI研究员

20分钟写一篇综述,助力文献阅读效率提升50倍。

立即体验

用中文搜PubMed

大模型驱动的PubMed中文搜索引擎

马上搜索

文档翻译

学术文献翻译模型,支持多种主流文档格式。

立即体验