Suppr超能文献

人类支气管上皮细胞中 S34F 突变的全长转录本改变。

Full-length transcript alterations in human bronchial epithelial cells with S34F mutations.

机构信息

Department of Molecular, Cellular and Developmental Biology, University of California, Santa Cruz, CA, USA.

Department of Biomolecular Engineering, University of California, Santa Cruz, CA, USA.

出版信息

Life Sci Alliance. 2023 Jul 24;6(10). doi: 10.26508/lsa.202000641. Print 2023 Oct.

Abstract

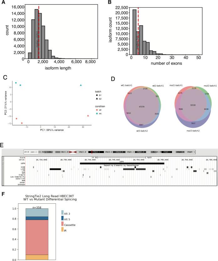
is one of the most recurrently mutated splicing factors in lung adenocarcinoma and has been shown to cause transcriptome-wide pre-mRNA splicing alterations; however, the full-length altered mRNA isoforms associated with the mutation are largely unknown. To better understand the impact has on full-length isoform fate and function, we conducted high-throughput long-read cDNA sequencing from isogenic human bronchial epithelial cells with and without a mutation. We identified 49,366 multi-exon transcript isoforms, more than half of which did not match GENCODE or short-read-assembled isoforms. We found 198 transcript isoforms with significant expression and usage changes relative to WT, only 68% of which were assembled by short reads. Expression of isoforms from immune-related genes is largely down-regulated in mutant cells and without observed splicing changes. Finally, we reveal that isoforms likely targeted by nonsense-mediated decay are down-regulated in cells, suggesting that isoform changes may alter the translational output of those affected genes. Altogether, our work provides a resource of full-length isoforms associated with in lung cells.

摘要

是肺腺癌中最常发生突变的剪接因子之一,已被证明会导致全转录组前体 mRNA 剪接改变;然而,与该突变相关的全长改变的 mRNA 异构体在很大程度上尚不清楚。为了更好地了解 对全长异构体命运和功能的影响,我们对具有和不具有 突变的同源人支气管上皮细胞进行了高通量长读 cDNA 测序。我们鉴定了 49366 种多外显子转录本异构体,其中一半以上与 GENCODE 或短读组装的异构体不匹配。我们发现与 WT 相比,有 198 种转录本异构体的表达和使用发生了显著变化,其中只有 68%是由短读组装的。突变细胞中免疫相关基因的异构体表达大量下调,且无观察到剪接变化。最后,我们揭示了可能被无义介导的衰变靶向的异构体在 细胞中下调,这表明异构体的改变可能会改变受影响基因的翻译输出。总之,我们的工作提供了与肺细胞中 相关的全长异构体的资源。

https://cdn.ncbi.nlm.nih.gov/pmc/blobs/87b0/10366530/54c812291685/LSA-2020-00641_Fig1.jpg

文献检索

告别复杂PubMed语法,用中文像聊天一样搜索,搜遍4000万医学文献。AI智能推荐,让科研检索更轻松。

立即免费搜索

文件翻译

保留排版,准确专业,支持PDF/Word/PPT等文件格式,支持 12+语言互译。

免费翻译文档

深度研究

AI帮你快速写综述,25分钟生成高质量综述,智能提取关键信息,辅助科研写作。

立即免费体验