Department of Emergency Surgery, Union Hospital, Tongji Medical College, Huazhong University of Science and Technology, Wuhan, China.
Department of Gastrointestinal Surgery, Union Hospital, Tongji Medical College, Huazhong University of Science and Technology, Wuhan, China.
Cancer Sci. 2023 Sep;114(9):3623-3635. doi: 10.1111/cas.15905. Epub 2023 Jul 24.
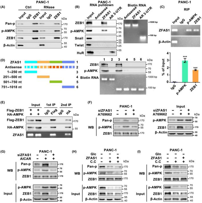
Pancreatic cancer (PC) development faces significant metabolic stress due to metabolic reprogramming and a distinct hypovascular nature, often leading to glucose and glutamine depletion. However, the adaption mechanisms by which PC adapts to these metabolic challenges have not yet been completely explored. Here, we found that metabolic stress induced by glucose and glutamine deprivation led to an overexpression of ZNFX1 antisense RNA 1 (ZFAS1). This overexpression played a significant role in instigating PC cell epithelial-mesenchymal transition (EMT) and metastasis. Mechanistically, ZFAS1 enhanced the interaction between AMPK, a key kinase, and ZEB1, the primary regulator of EMT. This interaction resulted in the phosphorylation and subsequent stabilization of ZEB1. Interestingly, ZEB1 also reciprocally influenced the transcription of ZFAS1 by binding to its promoter. Furthermore, when ZFAS1 was depleted, the nutrient deprivation-induced EMT of PC cells and lung metastasis in nude mice were significantly inhibited. Our investigations also revealed that ZFAS1-rich exosomes released from cells suffering glucose and glutamine deprivation promoted the EMT and metastasis of recipient PC cells. Corroborating these findings, a correlated upregulation of ZFAS1 and ZEB1 expression was observed in PC tissues and was associated with a poor overall survival rate for patients. Our findings highlight the involvement of a long noncoding RNA-driven metabolic adaptation in promoting EMT and metastasis of PC, suggesting ZFAS1 as a promising novel therapeutic target for PC metabolic treatment.
胰腺癌(PC)的发展面临着重大的代谢压力,这是由于代谢重编程和独特的低血管特性导致的,通常会导致葡萄糖和谷氨酰胺的消耗。然而,PC 适应这些代谢挑战的适应机制尚未被完全探索。在这里,我们发现葡萄糖和谷氨酰胺剥夺诱导的代谢应激导致 ZNFX1 反义 RNA 1(ZFAS1)的过表达。这种过表达在引发 PC 细胞上皮-间充质转化(EMT)和转移中起着重要作用。在机制上,ZFAS1 增强了 AMPK 这一关键激酶与 EMT 的主要调节因子 ZEB1 之间的相互作用。这种相互作用导致 ZEB1 的磷酸化和随后的稳定。有趣的是,ZEB1 也通过结合其启动子反过来影响 ZFAS1 的转录。此外,当 ZFAS1 被耗尽时,营养剥夺诱导的 PC 细胞 EMT 和裸鼠肺转移明显受到抑制。我们的研究还揭示了细胞在遭受葡萄糖和谷氨酰胺剥夺时释放的富含 ZFAS1 的外泌体促进了受体 PC 细胞的 EMT 和转移。这些发现得到了证实,在 PC 组织中观察到 ZFAS1 和 ZEB1 表达的相关性上调,并且与患者的总体生存率较差相关。我们的研究结果强调了长非编码 RNA 驱动的代谢适应在促进 PC 的 EMT 和转移中的作用,表明 ZFAS1 是 PC 代谢治疗的一个有前途的新治疗靶点。