Department of Biochemistry and Molecular Biology, The Key Laboratory of Neural and Vascular Biology, Ministry of Education of China, Hebei Medical University, 361 Zhongshan East Road, Shijiazhuang, 050017, China.
Institution of Chinese Integrative Medicine, Hebei Medical University, 361 Zhongshan East Road, Shijiazhuang, 050017, China.
Cell Mol Life Sci. 2023 Jul 27;80(8):229. doi: 10.1007/s00018-023-04840-6.
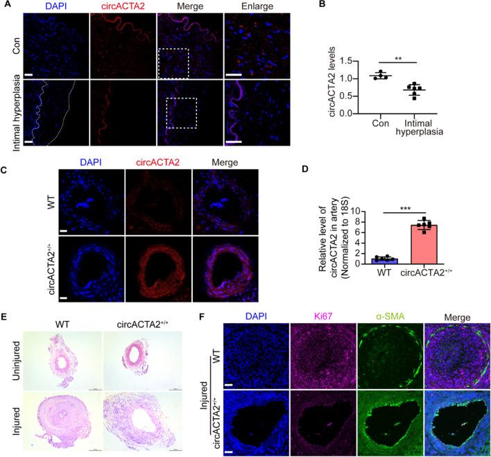
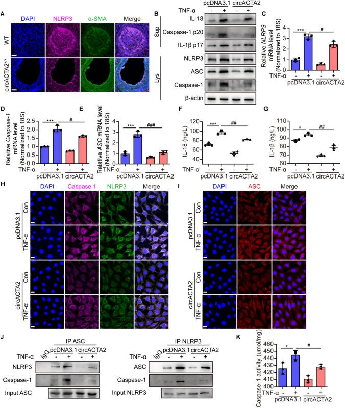
circACTA2 derived from the smooth muscle α-actin gene plays an important role in the regulation of vascular smooth muscle cell (VSMC) phenotype. The activation of NLRP3 inflammasome is involved in VSMC phenotypic switching. However, the mechanistic relationship between circACTA2 and NLRP3 inflammasome during vascular remodeling remains poorly understood. Here, we showed that circACTA2 was down-regulated in human intimal hyperplasia. circACTA2 overexpression in circACTA2 transgenic mice significantly decreased the neointimal hyperplasia induced by vascular injury, which is concomitant with a decrease in IL-18, IL-1β, TNF-α, and IL-6 levels. Gain- and loss-of-function studies revealed that circACTA2 alleviated VSMC inflammation by suppressing the activation of NLRP3 inflammasome. Mechanistically, circACTA2 inhibited the expression of NF-κB p65 and p50 subunits and interacted with p50, which impedes the formation of the p50/p65 heterodimer and nuclear translocation induced by TNF-α, thus resulting in the suppression of NLRP3 gene transcription and inflammasome activation. Furthermore, circACTA2 overexpression mitigated inflammation via repressing NLRP3 inflammasome-mediated VSMC pyroptosis. Importantly, employing a decoy oligonucleotide to compete with circACTA2 for binding to p50 could attenuate the expression of NLRP3, ASC, and caspase-1. These findings provide a novel insight into the functional roles of circACTA2 in VSMCs, and targeting the circACTA2-NF-κB-NLRP3 axis represents a promising therapeutic strategy for vascular remodeling.
环状 RNA(circRNA)ACTA2 来源于平滑肌α-肌动蛋白基因,在血管平滑肌细胞(VSMC)表型调控中发挥重要作用。NLRP3 炎性小体的激活参与了 VSMC 表型转换。然而,环状 RNA(circRNA)ACTA2 与 NLRP3 炎性小体在血管重构过程中的机制关系尚不清楚。在这里,我们发现环状 RNA(circRNA)ACTA2 在人内膜增生中表达下调。在环状 RNA(circRNA)ACTA2 转基因小鼠中过表达环状 RNA(circRNA)ACTA2 可显著降低血管损伤诱导的新生内膜增生,同时降低 IL-18、IL-1β、TNF-α 和 IL-6 水平。获得和缺失功能研究表明,环状 RNA(circRNA)ACTA2 通过抑制 NLRP3 炎性小体的激活来减轻 VSMC 炎症。机制上,环状 RNA(circRNA)ACTA2 抑制 NF-κB p65 和 p50 亚基的表达,并与 p50 相互作用,阻止 TNF-α 诱导的 p50/p65 异二聚体形成和核易位,从而抑制 NLRP3 基因转录和炎性小体激活。此外,环状 RNA(circRNA)ACTA2 通过抑制 NLRP3 炎性小体介导的 VSMC 焦亡来减轻炎症。重要的是,采用一种诱饵寡核苷酸与环状 RNA(circRNA)ACTA2 竞争与 p50 结合,可减弱 NLRP3、ASC 和 caspase-1 的表达。这些发现为环状 RNA(circRNA)ACTA2 在 VSMCs 中的功能作用提供了新的见解,靶向环状 RNA(circRNA)ACTA2-NF-κB-NLRP3 轴可能是血管重构的一种有前途的治疗策略。