Suppr超能文献

内源性逆转录元件的转录图谱描绘了食管腺癌的亚型。

The transcriptional landscape of endogenous retroelements delineates esophageal adenocarcinoma subtypes.

作者信息

Kazachenka Anastasiya, Loong Jane Hc, Attig Jan, Young George R, Ganguli Piyali, Devonshire Ginny, Grehan Nicola, Ciccarelli Francesca D, Fitzgerald Rebecca C, Kassiotis George

机构信息

Retroviral Immunology Laboratory, The Francis Crick Institute, London, UK.

Bioinformatics and Biostatistics Facility, The Francis Crick Institute, London, UK.

出版信息

NAR Cancer. 2023 Jul 26;5(3):zcad040. doi: 10.1093/narcan/zcad040. eCollection 2023 Sep.

Abstract

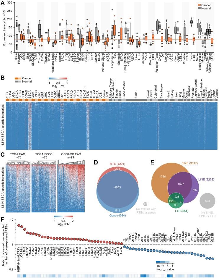
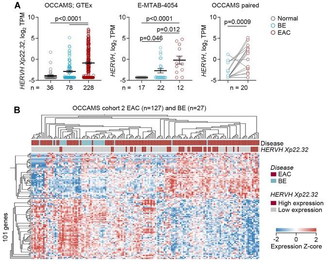
Most cancer types exhibit aberrant transcriptional activity, including derepression of retrotransposable elements (RTEs). However, the degree, specificity and potential consequences of RTE transcriptional activation may differ substantially among cancer types and subtypes. Representing one extreme of the spectrum, we characterize the transcriptional activity of RTEs in cohorts of esophageal adenocarcinoma (EAC) and its precursor Barrett's esophagus (BE) from the OCCAMS (Oesophageal Cancer Clinical and Molecular Stratification) consortium, and from TCGA (The Cancer Genome Atlas). We found exceptionally high RTE inclusion in the EAC transcriptome, driven primarily by transcription of genes incorporating intronic or adjacent RTEs, rather than by autonomous RTE transcription. Nevertheless, numerous chimeric transcripts straddling RTEs and genes, and transcripts from stand-alone RTEs, particularly KLF5- and SOX9-controlled proviruses, were overexpressed specifically in EAC. Notably, incomplete mRNA splicing and EAC-characteristic intronic RTE inclusion was mirrored by relative loss of the respective fully-spliced, functional mRNA isoforms, consistent with compromised cellular fitness. Defective RNA splicing was linked with strong transcriptional activation of a provirus on Chr Xp22.32 and defined EAC subtypes with distinct molecular features and prognosis. Our study defines distinguishable RTE transcriptional profiles of EAC, reflecting distinct underlying processes and prognosis, thus providing a framework for targeted studies.

摘要

大多数癌症类型都表现出异常的转录活性,包括逆转录转座元件(RTEs)的去抑制。然而,RTE转录激活的程度、特异性和潜在后果在不同癌症类型和亚型之间可能有很大差异。作为这一范围的一个极端情况,我们对来自OCCAMS(食管癌临床和分子分层)联盟以及TCGA(癌症基因组图谱)的食管腺癌(EAC)队列及其癌前病变巴雷特食管(BE)中RTEs的转录活性进行了表征。我们发现EAC转录组中RTE的包含率异常高,这主要是由包含内含子或相邻RTE的基因转录驱动的,而不是由自主的RTE转录驱动的。尽管如此,大量跨越RTEs和基因的嵌合转录本以及来自独立RTEs的转录本,特别是由KLF5和SOX9控制的前病毒,在EAC中特异性过表达。值得注意的是,不完全的mRNA剪接和EAC特征性的内含子RTE包含伴随着相应的完全剪接的功能性mRNA异构体的相对缺失,这与细胞适应性受损一致。有缺陷的RNA剪接与Xp22.32染色体上一个前病毒的强烈转录激活有关,并定义了具有不同分子特征和预后的EAC亚型。我们的研究定义了EAC可区分的RTE转录谱,反映了不同的潜在过程和预后,从而为靶向研究提供了一个框架。

https://cdn.ncbi.nlm.nih.gov/pmc/blobs/a3a6/10370457/7d92dbabc262/zcad040figgra1.jpg

文献AI研究员

20分钟写一篇综述,助力文献阅读效率提升50倍。

立即体验

用中文搜PubMed

大模型驱动的PubMed中文搜索引擎

马上搜索

文档翻译

学术文献翻译模型,支持多种主流文档格式。

立即体验