• 文献检索
  • 文档翻译
  • 深度研究
  • 学术资讯
  • Suppr Zotero 插件Zotero 插件
  • 邀请有礼
  • 套餐&价格
  • 历史记录
应用&插件
Suppr Zotero 插件Zotero 插件浏览器插件Mac 客户端Windows 客户端微信小程序
定价
高级版会员购买积分包购买API积分包
服务
文献检索文档翻译深度研究API 文档MCP 服务
关于我们
关于 Suppr公司介绍联系我们用户协议隐私条款
关注我们

Suppr 超能文献

核心技术专利:CN118964589B侵权必究
粤ICP备2023148730 号-1Suppr @ 2026

文献检索

告别复杂PubMed语法,用中文像聊天一样搜索,搜遍4000万医学文献。AI智能推荐,让科研检索更轻松。

立即免费搜索

文件翻译

保留排版,准确专业,支持PDF/Word/PPT等文件格式,支持 12+语言互译。

免费翻译文档

深度研究

AI帮你快速写综述,25分钟生成高质量综述,智能提取关键信息,辅助科研写作。

立即免费体验

维生素D对[具体对象未给出]的抗真菌作用与生物膜形成减少、细胞壁完整性受损以及活性氧生成增加同时发生。

Antifungal Effect of Vitamin D against Coincides with Reduced Biofilm Formation, Compromised Cell Wall Integrity, and Increased Generation of Reactive Oxygen Species.

作者信息

Huang Jian, Lei Junwen, Ge Anni, Xiao Wei, Xin Caiyan, Song Zhangyong, Zhang Jinping

机构信息

Public Center of Experimental Technology, School of Basic Medical Sciences, Southwest Medical University, Luzhou 646000, China.

出版信息

J Fungi (Basel). 2023 Jul 21;9(7):772. doi: 10.3390/jof9070772.

DOI:10.3390/jof9070772
PMID:37504760
原文链接:https://pmc.ncbi.nlm.nih.gov/articles/PMC10381739/
Abstract

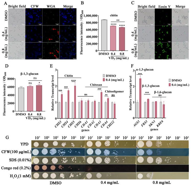
is an invasive fungus that causes both acute and chronic infections, especially in immunocompromised patients. Owing to the increase in the prevalence of drug-resistant pathogenic fungi and the limitations of current treatment strategies, drug repositioning has become a feasible strategy to accelerate the development of new drugs. In this study, the minimum inhibitory concentration of vitamin D (VD) against was found to be 0.4 mg/mL by broth microdilution assay. The antifungal activities of VD were further verified by solid dilution assays and "time-kill" curves. The results showed that VD reduced fungal cell adhesion and hydrophobicity and inhibited biofilm formation at various developmental stages, as confirmed by crystal violet staining and the 2,3-bis(2-methoxy-4-nitro-5-sulfophenyl)-2H-tetrazolium-5-carboxanilide assay. Fluorescence staining of cellular components and a stress susceptibility assay indicated that VD compromised cell integrity. Reverse transcription quantitative PCR demonstrated that VD treatment upregulated the expression of fungal genes related to cell wall synthesis (i.e., , , , and ). Moreover, VD enhanced cell membrane permeability and caused the accumulation of intracellular reactive oxygen species. Finally, VD significantly reduced the tissue fungal burden and prolonged the survival of larvae infected with . These results showed that VD could exert significant antifungal activities both in vitro and in vivo, demonstrating its potential application in the treatment of cryptococcal infections.

摘要

是一种侵袭性真菌,可引起急性和慢性感染,尤其是在免疫功能低下的患者中。由于耐药致病真菌的患病率增加以及当前治疗策略的局限性,药物重新定位已成为加速新药开发的可行策略。在本研究中,通过肉汤微量稀释法发现维生素D(VD)对的最低抑菌浓度为0.4mg/mL。通过固体稀释法和“时间-杀菌”曲线进一步验证了VD的抗真菌活性。结果表明,如结晶紫染色和2,3-双(2-甲氧基-4-硝基-5-磺基苯基)-2H-四唑-5-甲酰苯胺测定所证实,VD降低了真菌细胞的粘附性和疏水性,并抑制了各个发育阶段的生物膜形成。细胞成分的荧光染色和应激敏感性测定表明VD损害了细胞完整性。逆转录定量PCR表明,VD处理上调了与细胞壁合成相关的真菌基因(即、、、和)的表达。此外,VD增强了细胞膜通透性并导致细胞内活性氧的积累。最后,VD显著降低了感染的幼虫的组织真菌负荷并延长了其存活时间。这些结果表明,VD在体外和体内均可发挥显著的抗真菌活性,证明了其在治疗隐球菌感染中的潜在应用。

https://cdn.ncbi.nlm.nih.gov/pmc/blobs/6f63/10381739/f194e1f62de4/jof-09-00772-g006.jpg
https://cdn.ncbi.nlm.nih.gov/pmc/blobs/6f63/10381739/399fe8e50ec0/jof-09-00772-g001.jpg
https://cdn.ncbi.nlm.nih.gov/pmc/blobs/6f63/10381739/1d60e4eccf0b/jof-09-00772-g002.jpg
https://cdn.ncbi.nlm.nih.gov/pmc/blobs/6f63/10381739/f18b95ecbc20/jof-09-00772-g003.jpg
https://cdn.ncbi.nlm.nih.gov/pmc/blobs/6f63/10381739/f3a4643d9c56/jof-09-00772-g004.jpg
https://cdn.ncbi.nlm.nih.gov/pmc/blobs/6f63/10381739/6287826034a8/jof-09-00772-g005.jpg
https://cdn.ncbi.nlm.nih.gov/pmc/blobs/6f63/10381739/f194e1f62de4/jof-09-00772-g006.jpg
https://cdn.ncbi.nlm.nih.gov/pmc/blobs/6f63/10381739/399fe8e50ec0/jof-09-00772-g001.jpg
https://cdn.ncbi.nlm.nih.gov/pmc/blobs/6f63/10381739/1d60e4eccf0b/jof-09-00772-g002.jpg
https://cdn.ncbi.nlm.nih.gov/pmc/blobs/6f63/10381739/f18b95ecbc20/jof-09-00772-g003.jpg
https://cdn.ncbi.nlm.nih.gov/pmc/blobs/6f63/10381739/f3a4643d9c56/jof-09-00772-g004.jpg
https://cdn.ncbi.nlm.nih.gov/pmc/blobs/6f63/10381739/6287826034a8/jof-09-00772-g005.jpg
https://cdn.ncbi.nlm.nih.gov/pmc/blobs/6f63/10381739/f194e1f62de4/jof-09-00772-g006.jpg

相似文献

1
Antifungal Effect of Vitamin D against Coincides with Reduced Biofilm Formation, Compromised Cell Wall Integrity, and Increased Generation of Reactive Oxygen Species.维生素D对[具体对象未给出]的抗真菌作用与生物膜形成减少、细胞壁完整性受损以及活性氧生成增加同时发生。
J Fungi (Basel). 2023 Jul 21;9(7):772. doi: 10.3390/jof9070772.
2
In vitro Antifungal Activity of a Novel Antimicrobial Peptide AMP-17 Against Planktonic Cells and Biofilms of .新型抗菌肽AMP-17对浮游细胞和生物膜的体外抗真菌活性 。(原文结尾处不完整,缺少具体对象)
Infect Drug Resist. 2022 Jan 25;15:233-248. doi: 10.2147/IDR.S344246. eCollection 2022.
3
Antifungal activity of vitamin D against Candida albicans in vitro and in vivo.维生素 D 对白色念珠菌的体外和体内抗真菌活性。
Microbiol Res. 2022 Dec;265:127200. doi: 10.1016/j.micres.2022.127200. Epub 2022 Sep 20.
4
Puf4 Mediates Post-transcriptional Regulation of Cell Wall Biosynthesis and Caspofungin Resistance in Cryptococcus neoformans.Puf4 介导新生隐球菌细胞壁生物合成和卡泊芬净耐药的转录后调控。
mBio. 2021 Jan 12;12(1):e03225-20. doi: 10.1128/mBio.03225-20.
5
Antifungal activity of the repurposed drug disulfiram against .重新利用的药物双硫仑对……的抗真菌活性
Front Pharmacol. 2024 Jan 11;14:1268649. doi: 10.3389/fphar.2023.1268649. eCollection 2023.
6
Susceptibility of Cryptococcus neoformans biofilms to antifungal agents in vitro.新型隐球菌生物膜在体外对抗真菌药物的敏感性
Antimicrob Agents Chemother. 2006 Mar;50(3):1021-33. doi: 10.1128/AAC.50.3.1021-1033.2006.
7
In vitro and in vivo synergistic effects of hydroxychloroquine and itraconazole on Cryptococcus neoformans.体外和体内羟氯喹和伊曲康唑对新型隐球菌的协同作用。
Folia Microbiol (Praha). 2023 Aug;68(4):595-605. doi: 10.1007/s12223-023-01040-4. Epub 2023 Feb 8.
8
Antifungal and Antibiofilm In Vitro Activities of Ursolic Acid on Cryptococcus neoformans.熊果酸对新型隐球菌的抗真菌和抗生物膜体外活性。
Curr Microbiol. 2022 Aug 16;79(10):293. doi: 10.1007/s00284-022-02992-5.
9
A Novel Antimicrobial Peptide Sparamosin From the Mud Crab Showing Potent Antifungal Activity Against .一种来自青蟹的新型抗菌肽——斯帕莫辛,对……显示出强大的抗真菌活性。
Front Microbiol. 2021 Oct 8;12:746006. doi: 10.3389/fmicb.2021.746006. eCollection 2021.
10
Temperature affects the susceptibility of Cryptococcus neoformans biofilms to antifungal agents.温度会影响新型隐球菌生物膜对抗真菌药物的敏感性。
Med Mycol. 2010 Mar;48(2):421-6. doi: 10.1080/13693780903136879.

引用本文的文献

1
ER-mitochondrial crosstalk (ERMES) regulates cell wall composition in pathogenic fungi.内质网-线粒体相互作用(ERMES)调节致病真菌的细胞壁组成。
Arch Microbiol. 2025 Aug 27;207(10):237. doi: 10.1007/s00203-025-04448-3.
2
Riboflavin inhibits growth and reduces virulence of by membrane disruption and excessive accumulation of reactive oxygen species and exhibits efficacy against pulmonary cryptococcosis and meningitis.核黄素通过破坏细胞膜和活性氧的过度积累来抑制生长并降低其毒力,对肺隐球菌病和脑膜炎具有疗效。
Virulence. 2025 Dec;16(1):2543064. doi: 10.1080/21505594.2025.2543064. Epub 2025 Aug 7.
3
The Antifungal Effects of Equol Against Involve Mitochondrial Dysfunction.

本文引用的文献

1
Secretions from Serratia marcescens Inhibit the Growth and Biofilm Formation of Candida spp. and Cryptococcus neoformans.粘质沙雷氏菌的分泌物可抑制念珠菌属和新型隐球菌的生长和生物膜形成。
J Microbiol. 2023 Feb;61(2):221-232. doi: 10.1007/s12275-022-00007-3. Epub 2023 Feb 21.
2
Riboflavin Targets the Cellular Metabolic and Ribosomal Pathways of Candida albicans and Exhibits Efficacy against Oropharyngeal Candidiasis.核黄素靶向白色念珠菌的细胞代谢和核糖体途径,并对口腔念珠菌病具有疗效。
Microbiol Spectr. 2023 Feb 14;11(1):e0380122. doi: 10.1128/spectrum.03801-22. Epub 2023 Jan 10.
3
Antifungal activity of vitamin D against Candida albicans in vitro and in vivo.
雌马酚对……的抗真菌作用涉及线粒体功能障碍。 (原文中“against”后缺少具体对象)
J Fungi (Basel). 2025 Apr 27;11(5):339. doi: 10.3390/jof11050339.
4
Vitamin D3 potentiates antimicrobial and antibiofilm activities of streptomycin and thymoquinone against Pseudomonas aeruginosa.维生素D3增强链霉素和百里醌对铜绿假单胞菌的抗菌及抗生物膜活性。
World J Microbiol Biotechnol. 2025 Mar 13;41(3):104. doi: 10.1007/s11274-025-04304-y.
5
Contrasting effects of NADPH oxidases on the fungal hyphae growth and immune responses in .NADPH氧化酶对……中真菌菌丝生长和免疫反应的对比作用
Front Microbiol. 2024 Jun 19;15:1387643. doi: 10.3389/fmicb.2024.1387643. eCollection 2024.
6
as a Model for the Study of Fungal Pathogens: Advantages and Disadvantages.作为真菌病原体研究的模型:优点与缺点
Pathogens. 2024 Mar 7;13(3):233. doi: 10.3390/pathogens13030233.
7
Antifungal activity of the repurposed drug disulfiram against .重新利用的药物双硫仑对……的抗真菌活性
Front Pharmacol. 2024 Jan 11;14:1268649. doi: 10.3389/fphar.2023.1268649. eCollection 2023.
维生素 D 对白色念珠菌的体外和体内抗真菌活性。
Microbiol Res. 2022 Dec;265:127200. doi: 10.1016/j.micres.2022.127200. Epub 2022 Sep 20.
4
The global burden of HIV-associated cryptococcal infection in adults in 2020: a modelling analysis.2020 年全球成人 HIV 相关隐球菌感染负担:建模分析。
Lancet Infect Dis. 2022 Dec;22(12):1748-1755. doi: 10.1016/S1473-3099(22)00499-6. Epub 2022 Aug 29.
5
Discovery of Novel 7-Hydroxy-5-oxo-4,5-dihydrothieno[3,2-]pyridine-6-carboxamide Derivatives with Potent and Selective Antifungal Activity against Species.发现新型 7-羟基-5-氧代-4,5-二氢噻吩并[3,2-d]嘧啶-6-甲酰胺衍生物,对 种具有强大和选择性的抗真菌活性。
J Med Chem. 2022 Aug 25;65(16):11257-11269. doi: 10.1021/acs.jmedchem.2c00794. Epub 2022 Aug 3.
6
Exploitation of the antifungal and antibiofilm activities of plumbagin against .利用白花丹素的抗真菌和抗生物膜活性对抗.
Biofouling. 2022 Jul;38(6):558-574. doi: 10.1080/08927014.2022.2094260. Epub 2022 Jul 11.
7
Membrane Integrity Contributes to Resistance of Cryptococcus neoformans to the Cell Wall Inhibitor Caspofungin.细胞膜完整性有助于新型隐球菌对细胞壁抑制剂卡泊芬净的耐药性。
mSphere. 2022 Aug 31;7(4):e0013422. doi: 10.1128/msphere.00134-22. Epub 2022 Jun 27.
8
Screening of the Pandemic Response Box Reveals an Association between Antifungal Effects of MMV1593537 and the Cell Wall of , , and .抗真菌药物 MMV1593537 的抗真菌作用与细胞壁之间存在关联。
Microbiol Spectr. 2022 Jun 29;10(3):e0060122. doi: 10.1128/spectrum.00601-22. Epub 2022 Apr 26.
9
Replicative Aging Remodels the Cell Wall and Is Associated with Increased Intracellular Trafficking in Human Pathogenic Yeasts.复制性衰老重塑细胞壁,并与人类致病性酵母菌中细胞内运输增加相关。
mBio. 2021 Feb 22;13(1):e0019022. doi: 10.1128/mbio.00190-22. Epub 2022 Feb 15.
10
Vitamin D supplementation alleviates chemically-induced cirrhosis-associated hepatocarcinogenesis.维生素 D 补充可缓解化学诱导的肝硬化相关肝癌发生。
J Steroid Biochem Mol Biol. 2022 Jan;215:106022. doi: 10.1016/j.jsbmb.2021.106022. Epub 2021 Nov 10.