Suppr超能文献

驱动肺腺癌病理和影像学进展的分子事件差异。

Differences of molecular events driving pathological and radiological progression of lung adenocarcinoma.

作者信息

Shang Jun, Jiang He, Zhao Yue, Lai Jinglei, Shi Leming, Yang Jingcheng, Chen Haiquan, Zheng Yuanting

机构信息

State Key Laboratory of Genetic Engineering, Human Phenome Institute, School of Life Sciences and Shanghai Cancer Center, Fudan University, Shanghai, China.

Department of Thoracic Surgery, Shanghai Cancer Center, Fudan University, Shanghai, China; Institute of Thoracic Oncology, Fudan University, Shanghai, China.

出版信息

EBioMedicine. 2023 Aug;94:104728. doi: 10.1016/j.ebiom.2023.104728. Epub 2023 Jul 26.

Abstract

BACKGROUND

Ground-glass opacity (GGO)-like lung adenocarcinoma (LUAD) has been detected increasingly in the clinic and its inert property and superior survival indicate unique biological characteristics. However, we do not know much about them, which hampers identification of key reasons for the inert property of GGO-like LUAD.

METHODS

Using whole-exome sequencing and RNA sequencing, taking into account both radiological and pathological classifications of the same 197 patients concomitantly, we systematically interrogate genes driving the progression from GGO to solid nodule and potential reasons for the inertia of GGO. Using flow cytometry and IHC, we validated the abundance of immune cells and activity of cell proliferation.

FINDINGS

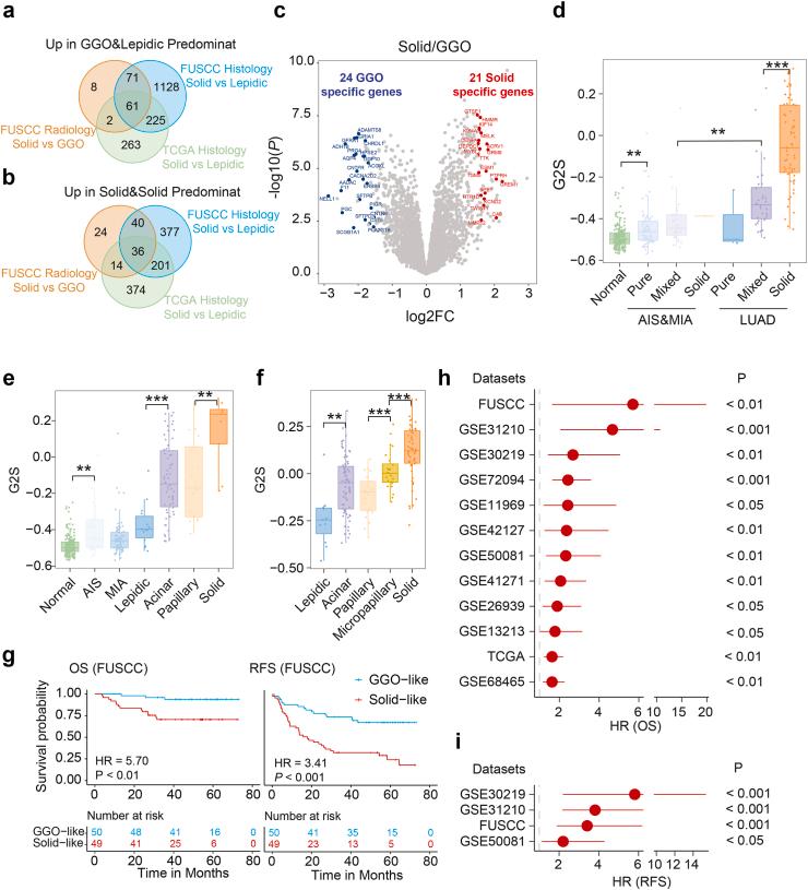
Identifying the differences between GGO and solid nodule, we found adenocarcinoma in situ/minimally invasive adenocarcinoma (AIS/MIA) and GGO-like LUAD exhibited lower TP53 mutation frequency and less active cell proliferation-related pathways than solid nodule in LUAD. Identifying the differences in GGO between AIS/MIA and LUAD, we noticed that EGFR mutation frequency and CNV load were significantly higher in LUAD than in AIS/MIA. Regulatory T cell was also higher in LUAD, while CD8+ T cell decreased from AIS/MIA to LUAD. Finally, we constructed a transcriptomic signature to quantify the development from GGO to solid nodule, which was an independent predictor of patients' prognosis in 11 external LUAD datasets.

INTERPRETATION

Our results provide deeper insights into the indolent nature of GGO and provide a molecular basis for the treatment of GGO-like LUAD.

FUNDING

This study was supported in part by the National Natural Science Foundation of China (32170657), the National Natural Science Foundation of China (82203037), and Shanghai Sailing Program (22YF1408900).

摘要

背景

临床上磨玻璃影(GGO)样肺腺癌(LUAD)的检出率日益增加,其惰性特征和较好的生存率表明其具有独特的生物学特性。然而,我们对其了解甚少,这阻碍了对GGO样LUAD惰性特征关键原因的识别。

方法

我们利用全外显子测序和RNA测序,同时考虑197例患者的影像学和病理学分类,系统地探究驱动GGO向实性结节进展的基因以及GGO惰性的潜在原因。我们使用流式细胞术和免疫组化验证免疫细胞丰度和细胞增殖活性。

研究结果

通过识别GGO和实性结节之间的差异,我们发现原位腺癌/微浸润腺癌(AIS/MIA)和GGO样LUAD的TP53突变频率低于LUAD中的实性结节,且细胞增殖相关通路活性较低。通过识别AIS/MIA和LUAD中GGO的差异,我们注意到LUAD中的表皮生长因子受体(EGFR)突变频率和拷贝数变异(CNV)负荷显著高于AIS/MIA。调节性T细胞在LUAD中也较高,而CD8 + T细胞从AIS/MIA到LUAD呈下降趋势。最后,我们构建了一个转录组特征来量化从GGO到实性结节的发展过程,这是11个外部LUAD数据集中患者预后的独立预测指标。

解读

我们的研究结果为GGO的惰性本质提供了更深入的见解,并为GGO样LUAD的治疗提供了分子基础。

资金支持

本研究部分得到中国国家自然科学基金(32170657)、中国国家自然科学基金(82203037)和上海扬帆计划(22YF1408900)的支持。

https://cdn.ncbi.nlm.nih.gov/pmc/blobs/3d45/10406962/2da37203371e/gr1.jpg

文献检索

告别复杂PubMed语法,用中文像聊天一样搜索,搜遍4000万医学文献。AI智能推荐,让科研检索更轻松。

立即免费搜索

文件翻译

保留排版,准确专业,支持PDF/Word/PPT等文件格式,支持 12+语言互译。

免费翻译文档

深度研究

AI帮你快速写综述,25分钟生成高质量综述,智能提取关键信息,辅助科研写作。

立即免费体验