Suppr超能文献

慢性间歇性低氧诱导的膈肌肌无力与 NADPH 氧化酶-2 有关。

Chronic Intermittent Hypoxia-Induced Diaphragm Muscle Weakness Is NADPH Oxidase-2 Dependent.

机构信息

Department of Physiology, School of Medicine, College of Medicine and Health, University College Cork, T12 XF62 Cork, Ireland.

出版信息

Cells. 2023 Jul 12;12(14):1834. doi: 10.3390/cells12141834.

Abstract

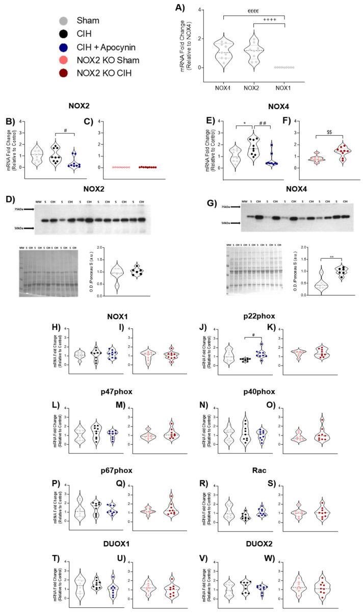
Chronic intermittent hypoxia (CIH)-induced redox alterations underlie diaphragm muscle dysfunction. We sought to establish if NADPH oxidase 2 (NOX2)-derived reactive oxygen species (ROS) underpin CIH-induced changes in diaphragm muscle, which manifest as impaired muscle performance. Adult male mice (C57BL/6J) were assigned to one of three groups: normoxic controls (sham); chronic intermittent hypoxia-exposed (CIH, 12 cycles/hour, 8 h/day for 14 days); and CIH + apocynin (NOX2 inhibitor, 2 mM) administered in the drinking water throughout exposure to CIH. In separate studies, we examined sham and CIH-exposed NOX2-null mice (B6.129S-). Apocynin co-treatment or NOX2 deletion proved efficacious in entirely preventing diaphragm muscle dysfunction following exposure to CIH. Exposure to CIH had no effect on NOX2 expression. However, NOX4 mRNA expression was increased following exposure to CIH in wild-type and NOX2 null mice. There was no evidence of overt CIH-induced oxidative stress. A NOX2-dependent increase in genes related to muscle regeneration, antioxidant capacity, and autophagy and atrophy was evident following exposure to CIH. We suggest that NOX-dependent CIH-induced diaphragm muscle weakness has the potential to affect ventilatory and non-ventilatory performance of the respiratory system. Therapeutic strategies employing NOX2 blockade may function as an adjunct therapy to improve diaphragm muscle performance and reduce disease burden in diseases characterised by exposure to CIH, such as obstructive sleep apnoea.

摘要

慢性间歇性低氧(CIH)引起的氧化还原改变是膈肌功能障碍的基础。我们试图确定 NADPH 氧化酶 2(NOX2)衍生的活性氧(ROS)是否是 CIH 引起的膈肌变化的基础,这些变化表现为肌肉功能受损。成年雄性小鼠(C57BL/6J)分为三组:常氧对照组(假手术);慢性间歇性低氧暴露组(CIH,12 个周期/小时,每天 8 小时,持续 14 天);和 CIH 期间通过饮用水给予烟酰胺腺嘌呤二核苷酸磷酸(NADPH)氧化酶 2(NOX2)抑制剂(2 mM)的 CIH+APOCYIN 组。在单独的研究中,我们检查了假手术和 CIH 暴露的 NOX2 基因敲除小鼠(B6.129S-)。APOCYIN 共同治疗或 NOX2 缺失在暴露于 CIH 后完全有效预防膈肌功能障碍。暴露于 CIH 对 NOX2 表达没有影响。然而,NOX4 mRNA 表达在野生型和 NOX2 基因敲除小鼠暴露于 CIH 后增加。没有明显的 CIH 诱导的氧化应激证据。暴露于 CIH 后,与肌肉再生、抗氧化能力和自噬和萎缩相关的基因的 NOX2 依赖性增加是明显的。我们认为,NOX 依赖性 CIH 诱导的膈肌肌肉无力有可能影响呼吸系统的通气和非通气性能。采用 NOX2 阻断的治疗策略可能作为辅助治疗,以改善膈肌肌肉功能,并减少以 CIH 暴露为特征的疾病的疾病负担,如阻塞性睡眠呼吸暂停。

https://cdn.ncbi.nlm.nih.gov/pmc/blobs/be63/10377874/7fa8a249e256/cells-12-01834-g001.jpg

文献检索

告别复杂PubMed语法,用中文像聊天一样搜索,搜遍4000万医学文献。AI智能推荐,让科研检索更轻松。

立即免费搜索

文件翻译

保留排版,准确专业,支持PDF/Word/PPT等文件格式,支持 12+语言互译。

免费翻译文档

深度研究

AI帮你快速写综述,25分钟生成高质量综述,智能提取关键信息,辅助科研写作。

立即免费体验