Suppr超能文献

肝细胞癌中人类内源性逆转录病毒的综合分析与药物调控

Comprehensive Analysis and Drug Modulation of Human Endogenous Retrovirus in Hepatocellular Carcinomas.

作者信息

Chang Ya-Sian, Hsu Ming-Hon, Chung Chin-Chun, Chen Hong-Da, Tu Siang-Jyun, Lee Ya-Ting, Yen Ju-Chen, Liu Ta-Chih, Chang Jan-Gowth

机构信息

Center for Precision Medicine, China Medical University Hospital, Taichung 40447, Taiwan.

Epigenome Research Center, China Medical University Hospital, Taichung 40447, Taiwan.

出版信息

Cancers (Basel). 2023 Jul 18;15(14):3664. doi: 10.3390/cancers15143664.

Abstract

BACKGROUND

Human endogenous retroviruses (HERVs) play an important role in the development of cancer and many diseases. Here, we comprehensively explored the impact of HERVs on hepatocellular carcinomas (HCCs).

METHODS

We employed Telescope to identify HERVs and quantify their expression in the total RNA sequencing data obtained from 254 HCC samples, comprising 254 tumor tissues and 34 matched normal tissues.

RESULTS

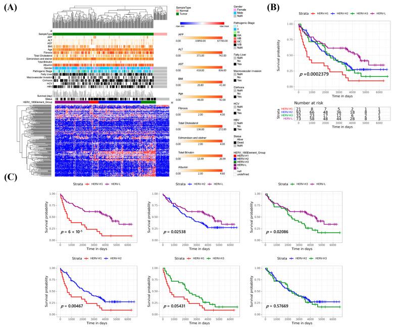
In total, 3357 locus-specific activations of HERVs were differentially expressed, and 180 were correlated with patient survival. Using these 180 HERVs for classification, we found four subgroups with survival correlation. Higher expression levels of the 180 HERVs were correlated with poorer survival, while age, AFP, some mutations, and copy and structural variants differed among subgroups. The differential expression of host genes in high expression of these 180 HERVs primarily involved the activation of pathways related to immunity and infection, lipid and atherosclerosis, MAPK and NF-kB signaling, and cytokine-cytokine receptor interactions. Conversely, there was a suppression of pathways associated with RNA processing, including nucleocytoplasmic transport, surveillance and ribosome biogenesis, and transcriptional misregulation in cancer pathways. Almost all genes involved in HERV activation restriction, KRAB zinc finger proteins, RNA nucleocytoplasmic transport, stemness, HLA and antigen processing and presentation, and immune checkpoints were overexpressed in cancerous tissues, and many over-expressed HERV-related nearby genes were correlated with high HERV activation and poor survival. Twenty-three immune and stromal cells showed higher expression in non-cancerous than cancerous tissues, and seven were correlated with HERV activation. Small-molecule modulation of alternative splicing (AS) altered the expression of survival-related HERVs and their activation-related genes, as well as nearby genes.

CONCLUSION

Comprehensive and integrated approaches for evaluating HERV expression and their correlation with specific pathways have the potential to provide new companion diagnostics and therapeutic strategies for HCC.

摘要

背景

人类内源性逆转录病毒(HERVs)在癌症及许多疾病的发展过程中发挥着重要作用。在此,我们全面探究了HERVs对肝细胞癌(HCCs)的影响。

方法

我们使用Telescope软件在从254例HCC样本(包括254个肿瘤组织和34个配对的正常组织)获取的全RNA测序数据中鉴定HERVs并对其表达进行定量分析。

结果

总共3357个HERVs的位点特异性激活存在差异表达,其中180个与患者生存率相关。利用这180个HERVs进行分类,我们发现了四个与生存相关的亚组。这180个HERVs的较高表达水平与较差的生存率相关,而年龄、甲胎蛋白、一些突变以及拷贝数和结构变异在亚组间存在差异。在这180个HERVs高表达时宿主基因的差异表达主要涉及与免疫和感染、脂质和动脉粥样硬化、MAPK和NF-κB信号传导以及细胞因子-细胞因子受体相互作用相关途径的激活。相反,与RNA加工相关的途径受到抑制,包括核质运输、监测和核糖体生物发生,以及癌症途径中的转录失调。几乎所有参与HERV激活限制、KRAB锌指蛋白、RNA核质运输、干性、HLA以及抗原加工和呈递以及免疫检查点的基因在癌组织中均过度表达,并且许多过度表达的HERV相关邻近基因与高HERV激活和较差的生存率相关。23种免疫和基质细胞在非癌组织中的表达高于癌组织,其中7种与HERV激活相关。小分子对可变剪接(AS)的调节改变了与生存相关的HERVs及其激活相关基因以及邻近基因的表达。

结论

评估HERV表达及其与特定途径相关性的综合和整合方法有可能为HCC提供新的伴随诊断和治疗策略。

https://cdn.ncbi.nlm.nih.gov/pmc/blobs/feb8/10377948/2dd32b48f014/cancers-15-03664-g001.jpg

文献AI研究员

20分钟写一篇综述,助力文献阅读效率提升50倍。

立即体验

用中文搜PubMed

大模型驱动的PubMed中文搜索引擎

马上搜索

文档翻译

学术文献翻译模型,支持多种主流文档格式。

立即体验