Suppr超能文献

CircAFF1是一种在肺泡横纹肌肉瘤细胞迁移中起作用的环状RNA。

CircAFF1 Is a Circular RNA with a Role in Alveolar Rhabdomyosarcoma Cell Migration.

作者信息

Centrón-Broco Alvaro, Rossi Francesca, Grelloni Chiara, Garraffo Raffaele, Dattilo Dario, Giuliani Andrea, Di Timoteo Gaia, Colantoni Alessio, Bozzoni Irene, Beltran Nebot Manuel

机构信息

Department of Biology and Biotechnology Charles Darwin, Sapienza University of Rome, 00185 Rome, Italy.

The Babraham Institute, Babraham Research Campus, Cambridge CB22 3AT, UK.

出版信息

Biomedicines. 2023 Jul 4;11(7):1893. doi: 10.3390/biomedicines11071893.

Abstract

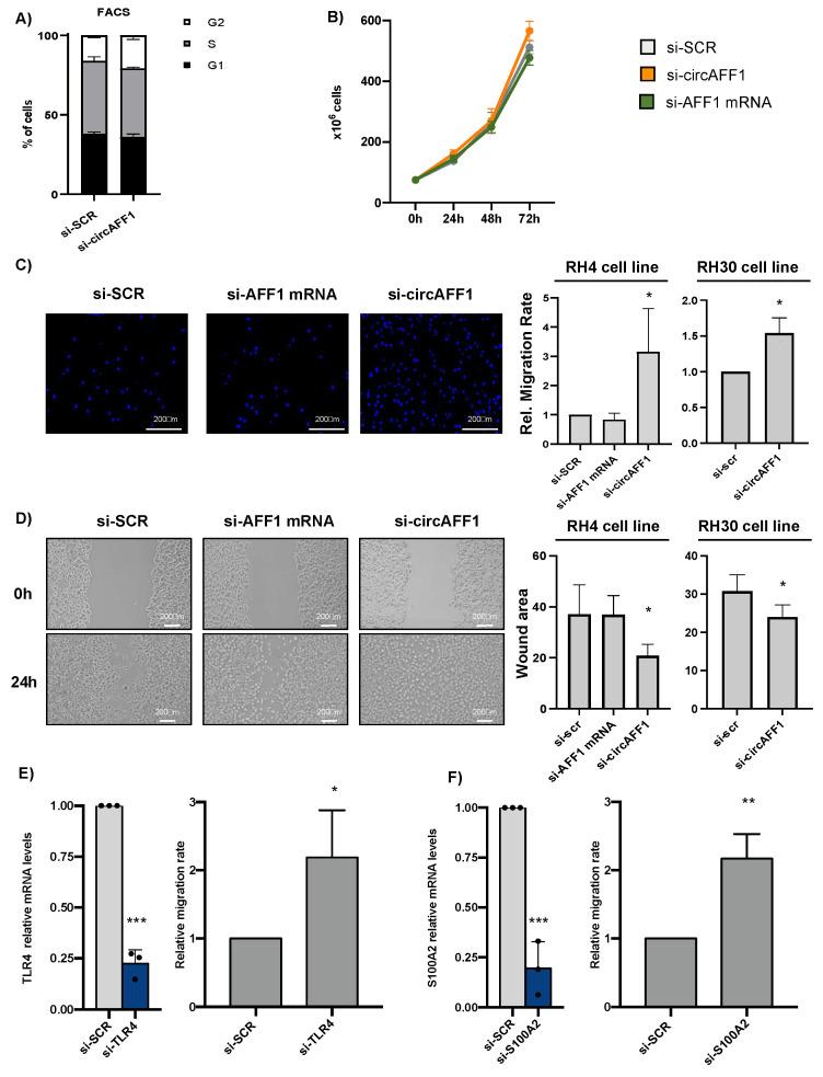
Circular RNAs (circRNAs), covalently closed RNAs that originate from back-splicing events, participate in the control of several processes, including those that occur in the development of pathological conditions such as cancer. Hereby, we describe circAFF1, a circular RNA overexpressed in alveolar rhabdomyosarcoma. Using RH4 and RH30 cell lines, a classical cell line models for alveolar rhabdomyosarcoma, we demonstrated that circAFF1 is a cytoplasmatic circRNA and its depletion impacts cell homeostasis favouring cell migration through the downregulation of genes involved in cell adhesion pathways. The presented data underline the importance of this circular RNA as a new partial suppressor of the alveolar rhabdomyosarcoma tumour progression and as a putative future therapeutic target.

摘要

环状RNA(circRNAs)是源自反向剪接事件的共价闭合RNA,参与多种过程的调控,包括那些发生在诸如癌症等病理状况发展过程中的过程。在此,我们描述了circAFF1,一种在肺泡横纹肌肉瘤中过表达的环状RNA。使用RH4和RH30细胞系(肺泡横纹肌肉瘤的经典细胞系模型),我们证明circAFF1是一种细胞质环状RNA,其缺失影响细胞稳态,通过下调参与细胞粘附途径的基因促进细胞迁移。所呈现的数据强调了这种环状RNA作为肺泡横纹肌肉瘤肿瘤进展的新的部分抑制因子以及作为未来潜在治疗靶点的重要性。

https://cdn.ncbi.nlm.nih.gov/pmc/blobs/48f0/10376778/aaee588d582f/biomedicines-11-01893-g001.jpg

文献检索

告别复杂PubMed语法,用中文像聊天一样搜索,搜遍4000万医学文献。AI智能推荐,让科研检索更轻松。

立即免费搜索

文件翻译

保留排版,准确专业,支持PDF/Word/PPT等文件格式,支持 12+语言互译。

免费翻译文档

深度研究

AI帮你快速写综述,25分钟生成高质量综述,智能提取关键信息,辅助科研写作。

立即免费体验