Suppr超能文献

功能分析揭示了子宫内膜癌发生中的驱动基因协同作用和新机制。

Functional analysis reveals driver cooperativity and novel mechanisms in endometrial carcinogenesis.

机构信息

Cancer Genomics and Immunology Group, Wellcome Centre for Human Genetics, University of Oxford, Oxford, UK.

Oxford NIHR Comprehensive Biomedical Research Centre, Oxford University Hospitals NHS Foundation Trust, Oxford, UK.

出版信息

EMBO Mol Med. 2023 Oct 11;15(10):e17094. doi: 10.15252/emmm.202217094. Epub 2023 Aug 17.

Abstract

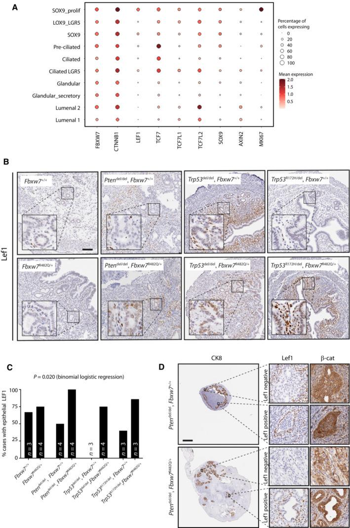
High-risk endometrial cancer has poor prognosis and is increasing in incidence. However, understanding of the molecular mechanisms which drive this disease is limited. We used genetically engineered mouse models (GEMM) to determine the functional consequences of missense and loss of function mutations in Fbxw7, Pten and Tp53, which collectively occur in nearly 90% of high-risk endometrial cancers. We show that Trp53 deletion and missense mutation cause different phenotypes, with the latter a substantially stronger driver of endometrial carcinogenesis. We also show that Fbxw7 missense mutation does not cause endometrial neoplasia on its own, but potently accelerates carcinogenesis caused by Pten loss or Trp53 missense mutation. By transcriptomic analysis, we identify LEF1 signalling as upregulated in Fbxw7/FBXW7-mutant mouse and human endometrial cancers, and in human isogenic cell lines carrying FBXW7 mutation, and validate LEF1 and the additional Wnt pathway effector TCF7L2 as novel FBXW7 substrates. Our study provides new insights into the biology of high-risk endometrial cancer and suggests that targeting LEF1 may be worthy of investigation in this treatment-resistant cancer subgroup.

摘要

高危型子宫内膜癌预后不良,发病率呈上升趋势。然而,对于驱动这种疾病的分子机制的理解还很有限。我们使用基因工程小鼠模型(GEMM)来确定 Fbxw7、Pten 和 Tp53 错义突变和功能丧失突变的功能后果,这些突变共同发生在近 90%的高危型子宫内膜癌中。我们表明,Trp53 缺失和错义突变导致不同的表型,后者是子宫内膜癌发生的更强驱动因素。我们还表明,Fbxw7 错义突变本身不会导致子宫内膜肿瘤,但能强烈加速 Pten 缺失或 Trp53 错义突变引起的癌变。通过转录组分析,我们发现 LEF1 信号在 Fbxw7/FBXW7 突变的小鼠和人类子宫内膜癌中以及携带 FBXW7 突变的人类同源细胞系中上调,并验证了 LEF1 和额外的 Wnt 通路效应物 TCF7L2 是新的 FBXW7 底物。我们的研究为高危型子宫内膜癌的生物学提供了新的见解,并表明靶向 LEF1 可能值得在这种治疗抵抗性癌症亚组中进行研究。

https://cdn.ncbi.nlm.nih.gov/pmc/blobs/d18e/10565641/64fda41e6128/EMMM-15-e17094-g004.jpg

文献检索

告别复杂PubMed语法,用中文像聊天一样搜索,搜遍4000万医学文献。AI智能推荐,让科研检索更轻松。

立即免费搜索

文件翻译

保留排版,准确专业,支持PDF/Word/PPT等文件格式,支持 12+语言互译。

免费翻译文档

深度研究

AI帮你快速写综述,25分钟生成高质量综述,智能提取关键信息,辅助科研写作。

立即免费体验